Chào các bác trong diễn đàn. Hiện tại em đang làm đồ án tốt ngiệp ngày 13 này thông lần cuối ngày 20 này bảo vệ rồi mà bây giờ e vẫn chưa hoàn thành được mong các bác nhiệt tình giúp đỡ e. Gấp gấp lắm rồi. E làm hoài mà ko được.
Đó là e đang làm một mạch nghịch lưu tạo điện áp 220V/50Hz dùng mạch cầu H. Nhưng e ko biết e có lỗi gì mà con 540 rất nóng và bị cháy liên tục. E ko biết sai đauâu hết. mong các bác giúp đỡ. Gấp lắm rồi.
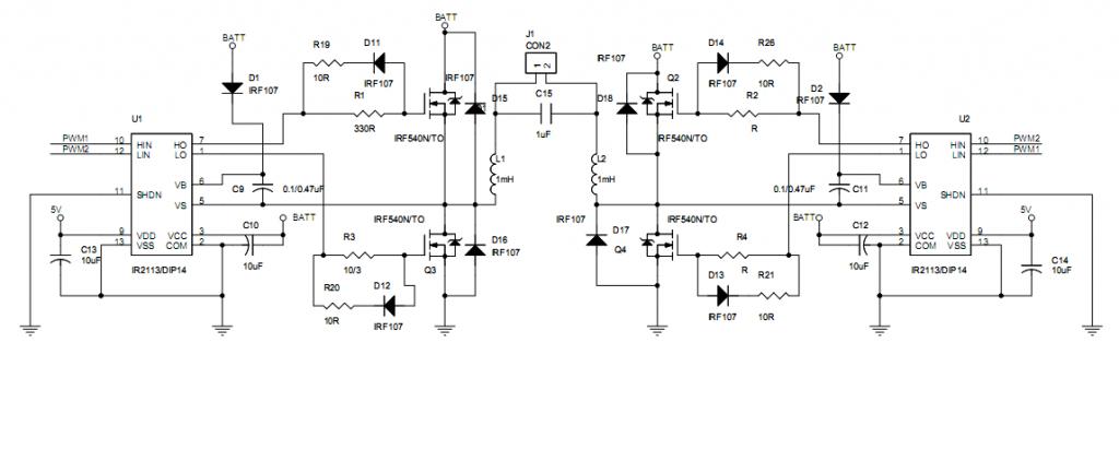
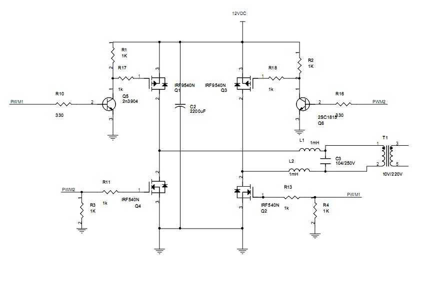
Đây là sơ đồmạch của e.
Đó là e đang làm một mạch nghịch lưu tạo điện áp 220V/50Hz dùng mạch cầu H. Nhưng e ko biết e có lỗi gì mà con 540 rất nóng và bị cháy liên tục. E ko biết sai đauâu hết. mong các bác giúp đỡ. Gấp lắm rồi.
Đây là sơ đồmạch của e.





Comment