Thông báo
Collapse
No announcement yet.
HELP Mạch điều chỉnh độ sáng đèn sợi đốt 220v dùng TRIAC.
Collapse
X
-
Mạch không hoạt động như thế nào ?
- Đèn không sáng cũng là không hoạt động.
- Đèn sáng tối đa không điều chỉnh được cũng là không hoạt động.
Mạch này tôi lắp là được ngay, có khó khăn gì đâu.
Hay là bạn lắp tụ có điện áp chịu đựng thấp quá và chúng chết mất rồi ?Chưa đỗ tú tài, nên vẫn còn phải đi học.
Comment
-
cho mình hỏi chút mình lắp chuẩn chính xác nhưng mạch chỉ sáng tối đa thôi ko thay đổi đc cường độ ánh sáng.
mình cũng nghĩ do tụ nhung khi thay đổi tụ mà vẫn ko đc mình đã dùng tụ 0.22uF,0.47uf,0.1uF mà nó vẫn thế ko hoạt động. Mình còn sợ chết con BT137 mang ra thay con mới mà vẫn thế @@
Comment
-
Bạn gửi lại hình đi, bị lỗi rồi, không xem được.Nguyên văn bởi kenken01 Xem bài viếtmat đằng sau đây
[ATTACH=CONFIG]70689[/ATTACH]
Comment
-
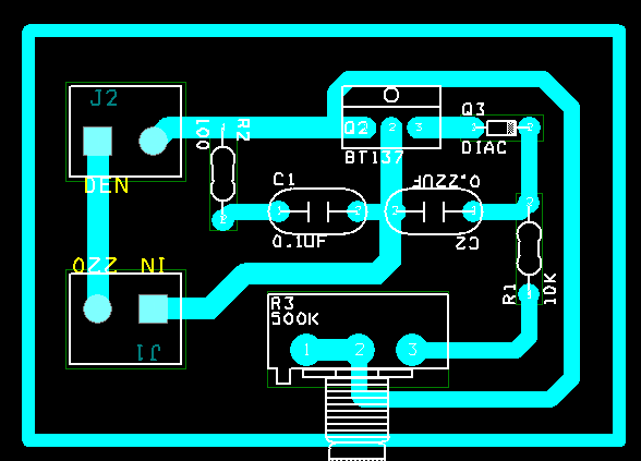
hàn thấy gớm quá!Post sơ đồ nguyên lý lên xem nào!Nguyên văn bởi kenken01 Xem bài viếtup lai hình đây bạn
[ATTACH=CONFIG]70826[/ATTACH]Bùi Thành Hậu
Gmail:
Fb:
Comment
Bài viết mới nhất
Collapse
-
Trả lời cho Xin tài liệu điều khiển động cơ DCbởi truy cậpCan you share one for the bldc motor?...
-
Channel: Điện tử công nghiệp
23-05-2026, 16:27 -
-
bởi EbeleChào mọi người. Hệ thống CNC của tôi điều khiển tốc độ của biến tần thông qua tín hiệu đầu vào analog 0-10V. Khi chương trình dừng lại, điện áp được cấp là 0V, nhưng trục chính vẫn quay chậm ở tốc độ khoảng 30 vòng/phút.
Khi sử dụng đồng...-
Channel: Điện tử dành cho người mới bắt đầu
23-05-2026, 14:17 -
-
Trả lời cho Yêu thơ mê nhạc, mời các bác vào đây!bởi dinhthuong92Giờ AI phát triển, thậm chí bảng cửu chương chúng còn học thuộc sơ sơ nửa là học mấy cái đó, khi mà yêu cầu cái là nó xuất ra đẹp, hay hơn mình làm nhiều!!!
Cháu tiếc thời cháu không được học nhạc, tới cấp 2 học về điện...-
Channel: Tâm tình dân kỹ thuật
19-05-2026, 13:21 -
-
bởi DomitilaXin lỗi vì đã làm phiền, tôi có một câu hỏi dành cho mọi người.
Tôi đang sử dụng công tắc tiệm cận để chuyển mạch giới hạn trên thiết bị của mình. Mỗi khi động cơ bước được kích hoạt, tín hiệu của công tắc nhảy lung tung, ngay cả khi động cơ không quay.
...-
Channel: Điện tử công suất
18-05-2026, 13:02 -
-
Trả lời cho Thắc mắc pin 21v ?bởi mèomướpDạ áp sạc như vậy là đúng rồi ạ. Pin li ion mật độ điện cao và dễ cháy nổ khi mạch bảo vệ lỗi. Chú muốn an toàn thì dùng pin sắt li fe ạ, hoặc mới hơn là pin natri. Tuy nhiên loại này to nặng, dòng xả thấp hơn nên ko phù hợp cho dụng cụ cầm tay ạ...
-
Channel: Điện tử dành cho người mới bắt đầu
17-05-2026, 19:29 -
-
bởi trung30000Các bác cho em hỏi pin 21 volt, 5s , khi sạc đầy cục sạc chuyển màu xanh, em đo điện áp khi đầy là 21.05 v, như vậy có nguy hiểm đến pin không các bác, vì mỗi Cell pin chỉ chịu tối đa được 4.2v,
-tại sao nhà sản xuất không thiết kế cục sạc khi đầy chỉ 20v để bảo vệ pin .-
Channel: Điện tử dành cho người mới bắt đầu
17-05-2026, 10:51 -

Comment