Hix, càng nhìn kĩ thì càng thấy cái mạch này nguy hiểm.
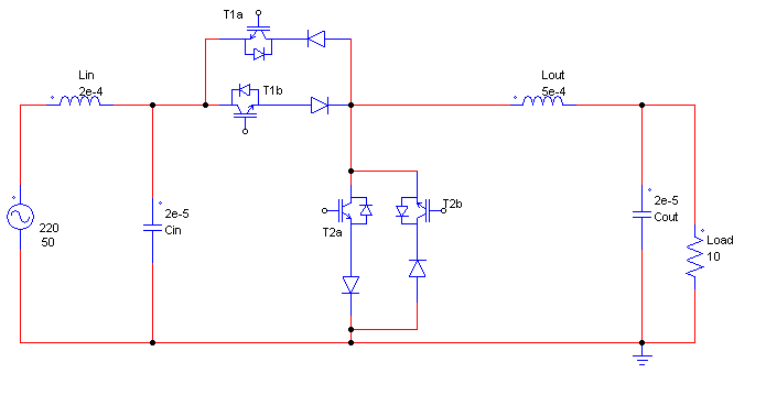
- Thứ nhất, trong mạch biến đổi công suất kiểu băm thế này, không bao giờ lại chỉ dùng đơn lẻ 1 transistor rồi nối với tải. Bởi lẽ sự quá áp trên transistor sẽ phụ thuộc hoàn toàn vào tính cảm của tải. Bao giờ cũng phải dùng 1 transistor và 1 diode tạo thành 1 đơn vị chuyển mạch (tức là khi transistor on thì diode off và ngược lại). Khi đó sự quá áp trên transistor sẽ chỉ phụ thuộc vào điện cảm của vòng Trans-D-ground-Trans. Điện cảm này hoàn toàn khống chế được bởi người thiết kế.
- Thứ 2: trong mạch trên, nếu điện áp ngược có thể làm transistor bị thủng thì nó cũng làm cho diode D bị thủng. Khi 2 diode D bị thủng thì 2 diode d sẽ đấu // và phân cực ngược nhau. Lúc này các transistor ko có tác dụng (đều bị ngắn mạch bởi các diode d). Áp vào và áp ra là bằng nhau, không có biến đổi --> thiết bị sẽ sao đây?
- Thứ 3: nguyên lý chung là trong trường hợp linh kiện bị hỏng thì nó phải cắt nguồn ra, cách ly tải với sơ cấp. Nhưng trong mạch này, khi linh kiện bị thủng thì nó lại nối tải trực tiếp với nguồn sơ cấp.
Tất nhiên khi tất cả hoạt động tốt, transistor ko bị thủng v v thì mạch vẫn hoạt động bình thường. Nhưng điều này ko đảm bảo rằng vào 1 ngày đẹp trời nó sẽ ko xảy ra nhũng tình huống trên.
- Thứ nhất, trong mạch biến đổi công suất kiểu băm thế này, không bao giờ lại chỉ dùng đơn lẻ 1 transistor rồi nối với tải. Bởi lẽ sự quá áp trên transistor sẽ phụ thuộc hoàn toàn vào tính cảm của tải. Bao giờ cũng phải dùng 1 transistor và 1 diode tạo thành 1 đơn vị chuyển mạch (tức là khi transistor on thì diode off và ngược lại). Khi đó sự quá áp trên transistor sẽ chỉ phụ thuộc vào điện cảm của vòng Trans-D-ground-Trans. Điện cảm này hoàn toàn khống chế được bởi người thiết kế.
- Thứ 2: trong mạch trên, nếu điện áp ngược có thể làm transistor bị thủng thì nó cũng làm cho diode D bị thủng. Khi 2 diode D bị thủng thì 2 diode d sẽ đấu // và phân cực ngược nhau. Lúc này các transistor ko có tác dụng (đều bị ngắn mạch bởi các diode d). Áp vào và áp ra là bằng nhau, không có biến đổi --> thiết bị sẽ sao đây?
- Thứ 3: nguyên lý chung là trong trường hợp linh kiện bị hỏng thì nó phải cắt nguồn ra, cách ly tải với sơ cấp. Nhưng trong mạch này, khi linh kiện bị thủng thì nó lại nối tải trực tiếp với nguồn sơ cấp.
Tất nhiên khi tất cả hoạt động tốt, transistor ko bị thủng v v thì mạch vẫn hoạt động bình thường. Nhưng điều này ko đảm bảo rằng vào 1 ngày đẹp trời nó sẽ ko xảy ra nhũng tình huống trên.
. Bởi gọi là mạch cho nó "sang" chứ thực ra nó chỉ là 1 cái khóa có khả năng chịu áp hai chiều và chịu dòng hai chiều (giống như cái cầu dao được đóng cắt ơt tần số cao). Chỉ vậy thôi và đem đi làm biến áp, hix.

Comment