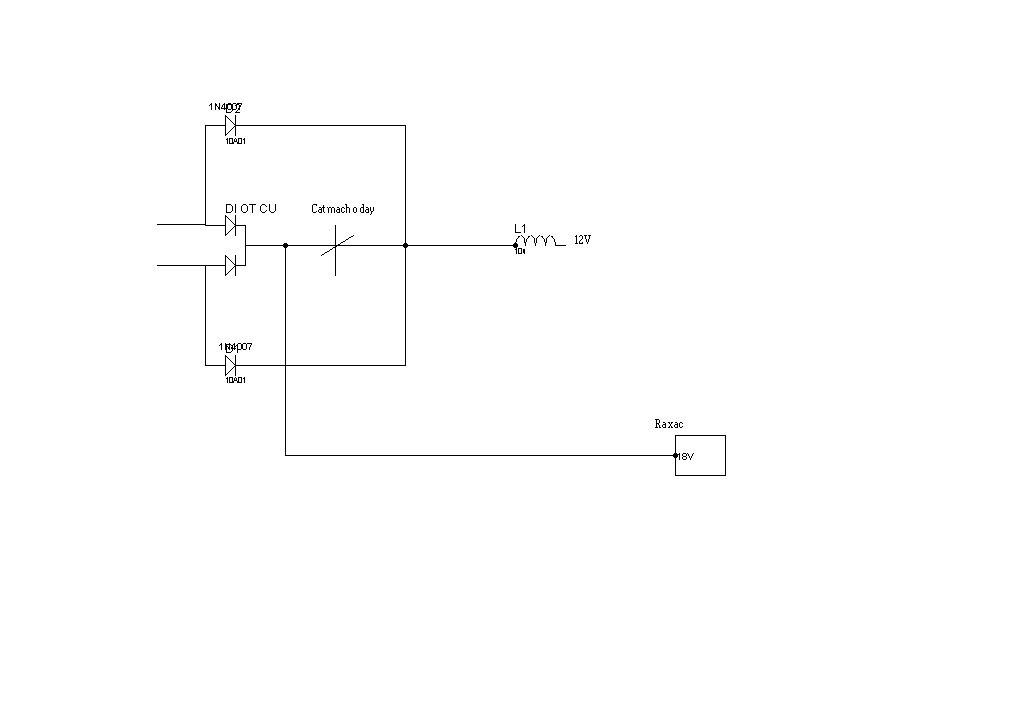
Em đã Mod thành công xạc Accu bằng bộ nguồn ATX, áp dụng cho mọi loại nguồn. Rất đơn giản muốn pót ảnh lên mà không biết cách nào. Các bác chỉ dùm em ...
Thông báo
Collapse
No announcement yet.
Xạc Accu bằng nguồn máy tính ATX
Collapse
This topic is closed.
X
X
-
Bấm tải file từ máy ấy. Không có đưa ảnh đây mình poss cho.Nguyên văn bởi anhthuong Xem bài viếtEm đã Mod thành công xạc Accu bằng bộ nguồn ATX, áp dụng cho mọi loại nguồn. Rất đơn giản muốn pót ảnh lên mà không biết cách nào. Các bác chỉ dùm em ...
-
Bạn đã làm các nguồn có dùng IC điều khiển là AT2005B; SG6105D; 2003 chưa.
Cách làm của bạn rất đơn giản nhưng mình nghĩ có thể các loại nguồn trên có nó có mạch kiểm tra các điện áp ra; khi bạn cắt đường 12V đi thì các mạch bảo vệ trong IC sẽ ngắt không cho nguồn chạy.
Comment
-
Đã cách ly mạch bảo vệ rồi, chưa có loại nào mà em làm không được..Nguyên văn bởi vhkhoi Xem bài viếtBạn đã làm các nguồn có dùng IC điều khiển là AT2005B; SG6105D; 2003 chưa.
Cách làm của bạn rất đơn giản nhưng mình nghĩ có thể các loại nguồn trên có nó có mạch kiểm tra các điện áp ra; khi bạn cắt đường 12V đi thì các mạch bảo vệ trong IC sẽ ngắt không cho nguồn chạy.
Đường 12V ko bị cắt vì có 2 con 1N4007 lắp thêm vào.
Comment
-
Điện áp ra sạc lúc không tải là 18V à; với các loại nguồn khác nhau, điện áp này có khác nhau không. Điện áp này nạp cho ac quy thì có mạnh quá không.
Cách này rất hay, có thể áp dụng cho mọi loại nguồn và đơn giản, nhưng vẫn có vài nhược điểm nhỏ:
- Khó điều chỉnh điện áp ra;
- Không có chức năng bảo vệ ngắn mạch;
Cảm ơn bạn đã cho mình biết thêm một phương pháp hữu ích.
Comment
-
Em làm chập dây ra vẫn cắt đấy ạ, đó là chức năng bảo vệ quá tải. Khi xạc chỉ cần thay đổi dòng nạp bằng một đoạn dây thôi.Nguyên văn bởi vhkhoi Xem bài viếtĐiện áp ra sạc lúc không tải là 18V à; với các loại nguồn khác nhau, điện áp này có khác nhau không. Điện áp này nạp cho ac quy thì có mạnh quá không.
Cách này rất hay, có thể áp dụng cho mọi loại nguồn và đơn giản, nhưng vẫn có vài nhược điểm nhỏ:
- Khó điều chỉnh điện áp ra;
- Không có chức năng bảo vệ ngắn mạch;
Cảm ơn bạn đã cho mình biết thêm một phương pháp hữu ích.
Comment
-
Sao không bảo luôn người ta thay đổi trở hồi tiếp cho đường 12V đạt được 18V????????????????????Last edited by viethung94; 10-07-2010, 20:02.
Comment
-
Không ai làm theo cách ấy mà vô hiệu hóa được mạch bảo vệ áp của nguồn đâu, nó lấy áp dò sai từ tất cả các nguồn ra. Mà có làm được cũng chỉ trên 1 loại nguồn thôi... loại khác lại nghiên cứu...Nguyên văn bởi viethung94 Xem bài viếtSao không bảo luôn người ta giảm trở hồi tiếp cho đường 12V đạt được 18V????????????????????
Comment
-
Đúng là cách làm của bạn rất hay; "thay đổi dòng nạp bằng một đoạn dây", có phải là dùng một đoạn dây dẫn làm trở hạn dòng không.Nguyên văn bởi anhthuong Xem bài viếtEm làm chập dây ra vẫn cắt đấy ạ, đó là chức năng bảo vệ quá tải. Khi xạc chỉ cần thay đổi dòng nạp bằng một đoạn dây thôi.
Mình sẽ áp dụng cách này cho những nguồn không dùng IC TL494. Còn loại TL494 thì chỉnh đường hồi tiếp thì hay hơn; cách này mình đã làm từ lâu và quen rồi.
Comment
-
Thế tôi hỏi bạn điện áp nguồn 12V của đầu ra có thể dùng để nạp acquy không? Không!Nguyên văn bởi anhthuong Xem bài viếtKhông ai làm theo cách ấy mà vô hiệu hóa được mạch bảo vệ áp của nguồn đâu, nó lấy áp dò sai từ tất cả các nguồn ra. Mà có làm được cũng chỉ trên 1 loại nguồn thôi... loại khác lại nghiên cứu...
Vậy thì yêu cầu cấp thiết phải có điện áp trên 12V ( ~15V) Vậy thì đằng nào chả phải nghiên cứu! Mạch bảo vệ quá áp cũng cực kỳ đơn giản thôi có gì mà phức tạp? Muốn mod lại mà không phải nghiên cứu thì








Comment
-
Chưa chắc đã hay đâu! Khi đó phải liên tục thay đổi để có dòng nạp phù hợp! Dùng dây to thì phải dài mới điều chỉnh được, nếu dùng dây ngắn thì nó nóng rực. Mà nếu bạn đấu acquy lớn để nạp ( ví dụ 100Ah) thì bạn có biết khi hết điện ( còn khoảng 9V) thì nó ngốn dòng bao nhiêu từ bo9oj nguồn của bạn không? Liệu bạn có kịp lấy tay kéo dài đoạn dây dài ra để giảm dòng ko? Chắc chắn lúc đó sẽ có một tiếng.... Đoàng chào đón bạn. Nếu bạn cho dây dài từ trước à??? Nạp được một lúc lại phải ra rút ngắn lại.............. Mạch tự động ghim dòng là có ích ở đây. Túm lại là bạn làm theo cách đó chỉ thuận lợi khi nạp bình nhỏ ( dưới 50Ah). À mà quên mất bạn làm cho bình loại bao nhiêu Ah nhỉ??Nguyên văn bởi vhkhoi Xem bài viếtĐúng là cách làm của bạn rất hay; "thay đổi dòng nạp bằng một đoạn dây", có phải là dùng một đoạn dây dẫn làm trở hạn dòng không.
Mình sẽ áp dụng cách này cho những nguồn không dùng IC TL494. Còn loại TL494 thì chỉnh đường hồi tiếp thì hay hơn; cách này mình đã làm từ lâu và quen rồi.
Comment
-
Mình không nói thay đổi dòng bằng trở dây dẫn là hay mà nói cách chế nguồn của bạn anhthuong là hay. Vì cho tới thời điểm này mình cũng mới chế nguồn có IC TL494 thôi bằng cách chỉnh đường hồi tiếp. Mình dùng nạp các loai ac quy <=100Ah.Nguyên văn bởi viethung94 Xem bài viếtChưa chắc đã hay đâu! Khi đó phải liên tục thay đổi để có dòng nạp phù hợp! Dùng dây to thì phải dài mới điều chỉnh được, nếu dùng dây ngắn thì nó nóng rực. Mà nếu bạn đấu acquy lớn để nạp ( ví dụ 100Ah) thì bạn có biết khi hết điện ( còn khoảng 9V) thì nó ngốn dòng bao nhiêu từ bo9oj nguồn của bạn không? Liệu bạn có kịp lấy tay kéo dài đoạn dây dài ra để giảm dòng ko? Chắc chắn lúc đó sẽ có một tiếng.... Đoàng chào đón bạn. Nếu bạn cho dây dài từ trước à??? Nạp được một lúc lại phải ra rút ngắn lại.............. Mạch tự động ghim dòng là có ích ở đây. Túm lại là bạn làm theo cách đó chỉ thuận lợi khi nạp bình nhỏ ( dưới 50Ah). À mà quên mất bạn làm cho bình loại bao nhiêu Ah nhỉ??
Comment
-
Đã bán gần 100 bộ, chưa ai pahnf nàn gì!!!!!!!Nguyên văn bởi viethung94 Xem bài viếtChưa chắc đã hay đâu! Khi đó phải liên tục thay đổi để có dòng nạp phù hợp! Dùng dây to thì phải dài mới điều chỉnh được, nếu dùng dây ngắn thì nó nóng rực. Mà nếu bạn đấu acquy lớn để nạp ( ví dụ 100Ah) thì bạn có biết khi hết điện ( còn khoảng 9V) thì nó ngốn dòng bao nhiêu từ bo9oj nguồn của bạn không? Liệu bạn có kịp lấy tay kéo dài đoạn dây dài ra để giảm dòng ko? Chắc chắn lúc đó sẽ có một tiếng.... Đoàng chào đón bạn. Nếu bạn cho dây dài từ trước à??? Nạp được một lúc lại phải ra rút ngắn lại.............. Mạch tự động ghim dòng là có ích ở đây. Túm lại là bạn làm theo cách đó chỉ thuận lợi khi nạp bình nhỏ ( dưới 50Ah). À mà quên mất bạn làm cho bình loại bao nhiêu Ah nhỉ??
Comment
-
À nhân tiện đây mình cũng hỏi các pro, mình có một máy xạc ắc quy mang từ nhật về hiệu AMANO có các thông số , điện áp vào 100v, mình chả biết gì hơn, nó chỉ có dây nguồn vào, hai que kẹp để sạc, một đồng hồ hiển thị Amper (0-15), và hai đèn báo một báo nguồn màu đỏ, và một màu xanh báo đầy, vừa rồi mình sơ ý để ngoài trời gặp mưa nên cháy mạch điều khiển, mạch này điều khiển một con SCR 30A , giờ mình muốn chế lại để xạc bằng tay, mình phải làm như thế nào, biết điện áp ra cuộn thứ cấp là 32V, trước đây nó xạc được bình 12v, còn 6v và 24v thì mình chưa cỏ thử nên không biết. không hiểu sao điện áp cuộn thứ cấp nó cao vậy. Thank nhiều.....
Comment
Bài viết mới nhất
Collapse
-
bởi mylinhattTrong vận hành thực tế, nhiều xưởng gia công gặp tình trạng máy phay CNC bắt đầu sai kích thước, bề mặt rung nhẹ hoặc phát sinh lỗi thay dao dù chương trình và dao cắt không thay đổi. Phần lớn các vấn đề này không xuất phát từ lập trình mà đến từ việc bảo dưỡng máy chưa được thực hiện đúng và đủ....
-
Channel: Máy công cụ
Hôm qua, 11:27 -
-
bởi ittcHì, em tính đi mua 1 cái máy Khoan và máy Mài (cắt), em đã chính thức gạt thằng BOSCH sang 1 bên vì giá cao hơn Dewalt và Makita, hơn nữa xem Cataloge của nó thì hàng ít model mẫu mã hơn.
Giá Dewalt và Makita thấy ngang ngửa nhau, thôi thì nhu...-
Channel: Điện tử gia dụng
Hôm qua, 07:20 -
-
bởi DaoVanTrongChào Anh Em. Nay em có tạo 1 sơ đồ mạch UPS sau, xin Ae cho ý kiến.
Và nếu biết sản phẩm này nếu có sẵn thì em xin link để mua (nếu giá phù hợp) thì em đỡ phải làm ạ, vì em tìm nhưng không thấy:
╔═══════════════════[ĐIỆN_LƯỚI_220V]════════════════╗...-
Channel: Điện tử sáng tạo
21-12-2025, 23:32 -
-
Trả lời cho Nên mua máy phay CNC cũ, máy mới phổ thông hay máy chất lượng cao? Góc nhìn từ bài toán sản xuất thực tếbởi nguyendinhvanNgày trước, khi KT đang tăng trưởng, một cái máy tự động cũ tầm trung, thì khoảng 5 năm là hoàn vốn. Nhưng hiện tại, mọi việc đều chậm trễ, cạnh tranh, nên theo các xếp tính thì phải hơn 10 năm làm việc ngon lành thì mới hoàn vốn....
-
Channel: Máy công cụ
20-12-2025, 20:23 -
-
Trả lời cho cách làm led Hao Quang.có pro nào biết k nhỉ ???bởi StatusHello! I'm from Kazakhstan. Can anyone share the HEX file with me? The download link in post 50 doesn't work.
-
Channel: Vi điều khiển họ 8051
18-12-2025, 00:05 -
-
bởi mylinhattChào anh em cơ khí,
Trong quá trình tư vấn đầu tư thiết bị cho xưởng, mình gặp rất nhiều câu hỏi kiểu: “Nên mua máy phay CNC cũ để tiết kiệm, chọn máy mới phổ thông cho yên tâm, hay cố gắng lên máy chất lượng cao để làm hàng khó?”. Thực tế, đây không phải câu hỏi chỉ về...-
Channel: Máy công cụ
17-12-2025, 13:38 -
-
Trả lời cho Vấn đề về tốc độ quaybởi nguyendinhvanSử dụng động cơ servor, hoặc lắp thêm một cái encoder vào động cơ bước. Encoder sẽ kiểm soát động cơ có quay hoặc đứng im.
-
Channel: Điện tử truyền hình
14-12-2025, 19:50 -

Comment