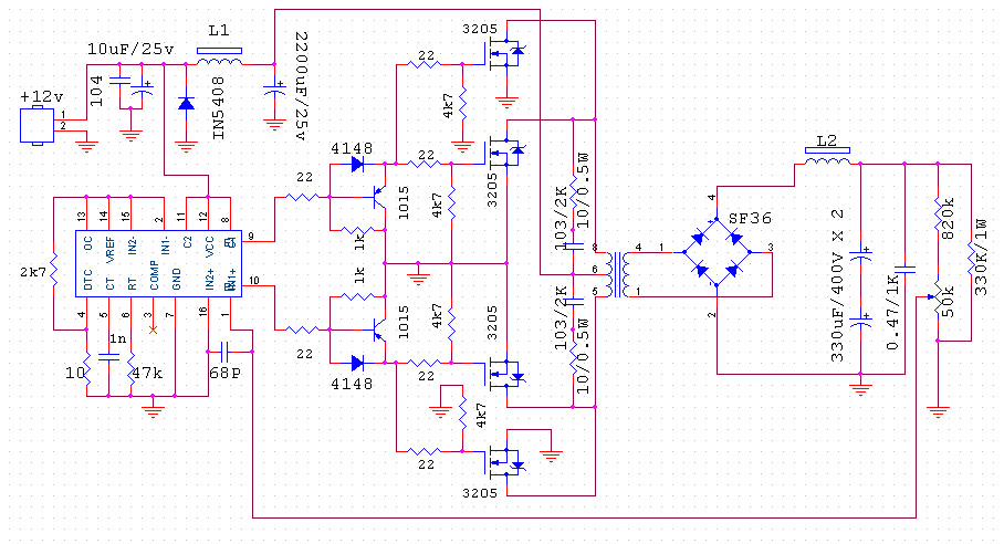
EM mới mua được 1 bo inverter ở hàng linh kiện điện tử về nghiên cứu. Mạch có dạng thế này:
Mặt trên

Mặt dưới:

2 đèn đệm chạy Tip41C, IC1: LM358, IC2: Xóa số. KHuyến cáo chạy 2 cặp công suất D718 hoặc 3055.
Em muốn thiết kế để tăng công suất đầu ra và transformer cho hơp lí cho khoảng 500-1000W. Xin các bác cho em ý kiến nên đổi sang cặp CS loại nào và transformer như thế nào thì hợp lí để lắp a. Thanks!
Mặt trên

Mặt dưới:

2 đèn đệm chạy Tip41C, IC1: LM358, IC2: Xóa số. KHuyến cáo chạy 2 cặp công suất D718 hoặc 3055.
Em muốn thiết kế để tăng công suất đầu ra và transformer cho hơp lí cho khoảng 500-1000W. Xin các bác cho em ý kiến nên đổi sang cặp CS loại nào và transformer như thế nào thì hợp lí để lắp a. Thanks!

Comment