nhu cầu của em là chạy cái modem và nạp laptop = Accu khi mất
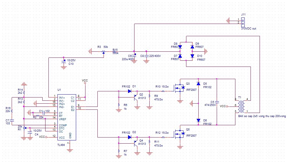
lên em cũng đú đởn mấy anh chị Vọc cái inverter công suất nhỏ
hì hục cả buổi chiều quấn BAX và lắp mạch . lắp xong tes thử thì nguồn ra có nhưng Fet nóng bỏng tay và có tiếng rít.
anh chị nào am hiểu món này coi cái mạch hộ em lắp có đúng ko! Thanks



em ko có phần mềm mô phỏng vẽ bằng tay lên khó xem các bác thông cảm giúp em cái ko thì mấy hôm nay ĐL nó cúp điện dài dài !
lên em cũng đú đởn mấy anh chị Vọc cái inverter công suất nhỏ
hì hục cả buổi chiều quấn BAX và lắp mạch . lắp xong tes thử thì nguồn ra có nhưng Fet nóng bỏng tay và có tiếng rít.
anh chị nào am hiểu món này coi cái mạch hộ em lắp có đúng ko! Thanks
em ko có phần mềm mô phỏng vẽ bằng tay lên khó xem các bác thông cảm giúp em cái ko thì mấy hôm nay ĐL nó cúp điện dài dài !
, bác viettien giúp vụ này phát, loại IC nâng điện áp này chưa làm bao giờ với nó. chứ ko mà dùng dùng biến áp xung thế kia sau đó bạn phải chuyển thành DC cấp vào cái biến áp thì....

Comment