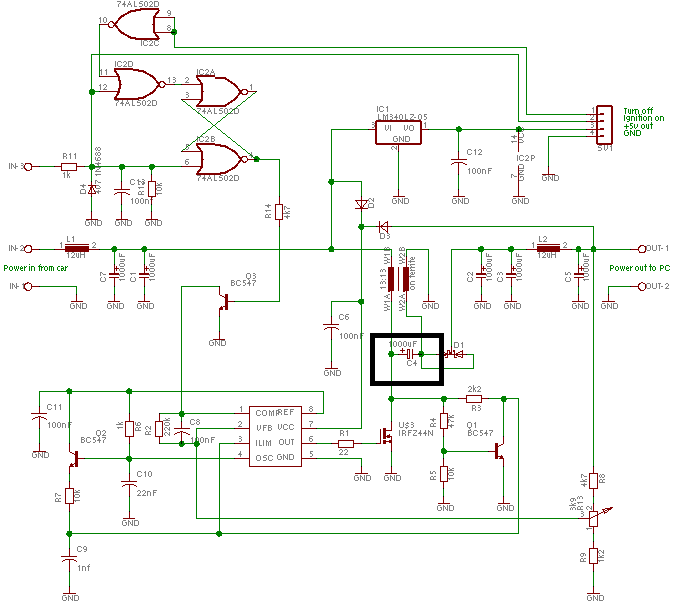
em dang lắp mạch nguồn swiching reggulator chuyển từ điện áp 12V của acquy để nạp cho 1 cell laptop dung lượng lớn nhưng không hiểu sao cứ gắn mosfet vào là ngay lập tức ra đi.
em thử thay đổi hai đầu của cuộn thứ cấp thì mạch chạy được nhưng mosfet rất nóng. mạch này em cải tiến từ mạch boost converter từ 12V lên 19V cho lap top đã chạy rất ổn định.
các bác xem và tư vấn giúp em với!
em thử thay đổi hai đầu của cuộn thứ cấp thì mạch chạy được nhưng mosfet rất nóng. mạch này em cải tiến từ mạch boost converter từ 12V lên 19V cho lap top đã chạy rất ổn định.
các bác xem và tư vấn giúp em với!

Comment