Chào các bác, mới làm nguồn xung nên có vài ý kiến muốn nhờ các bác giải thích giúp. Trước tiên mình làm flyback converter trước cho nó đơn giản. Mình hay sài con controller UC3842 của Ti trong flyback converter. Ở Nhật tảo thì có con KA3842, chắc ai làm nhiều sẽ biết nhỉ?
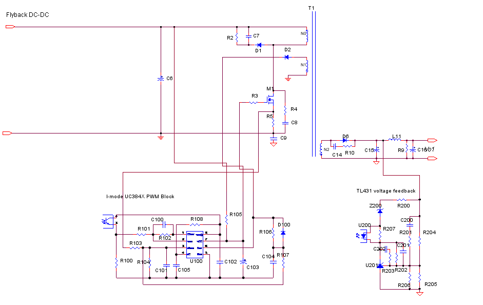
Thứ nhất trong con này có thằng EA(error amplifier), nhưng nếu chúng ta muốn feedback cách li thì sài EA thông qua con TL431 và opto. Vấn đề hay nhất là ở cách sài con TL431 này. TL431 là một shunt regulator được dùng rất nhiều trong cách mạch nguồn xung flyback. Trong các bộ nguồn cho Tivi, đầu đĩa... thế nào cũng có em này.
Nếu dùng TL431 như một mạch so sánh đơn thì không có gì để nói. Đằng này trong rất nhiều mạch sài thêm một con capacitor + resistor như một mạch tích phân vậy. Mình đưa một mạch tiêu biểu lên để mọi người thấy nhé.
Thắc mắc của mình là tại sao phải sài thêm con tụ làm gì? Không có con tụ thì đáp ứng không phải nhanh hơn à? Có ai rành phần này có ý kiến giúp mình với nhé.
Mạch này nguyên lý của nó đơn giản là dùng đầu ra của TL431 điều khiển điện áp ngay chân số 2 của opto, sau đó transfer dòng điện qua opto để về IC điều khiển. Ai có thắc mắc thì mình giải thích thêm nhé, mình đang mong câu trả lời về cách dùng con Tụ C15 + R14 thế nào là tốt nhất thôi. Cảm ơn mọi người.
Thứ nhất trong con này có thằng EA(error amplifier), nhưng nếu chúng ta muốn feedback cách li thì sài EA thông qua con TL431 và opto. Vấn đề hay nhất là ở cách sài con TL431 này. TL431 là một shunt regulator được dùng rất nhiều trong cách mạch nguồn xung flyback. Trong các bộ nguồn cho Tivi, đầu đĩa... thế nào cũng có em này.
Nếu dùng TL431 như một mạch so sánh đơn thì không có gì để nói. Đằng này trong rất nhiều mạch sài thêm một con capacitor + resistor như một mạch tích phân vậy. Mình đưa một mạch tiêu biểu lên để mọi người thấy nhé.
Thắc mắc của mình là tại sao phải sài thêm con tụ làm gì? Không có con tụ thì đáp ứng không phải nhanh hơn à? Có ai rành phần này có ý kiến giúp mình với nhé.
Mạch này nguyên lý của nó đơn giản là dùng đầu ra của TL431 điều khiển điện áp ngay chân số 2 của opto, sau đó transfer dòng điện qua opto để về IC điều khiển. Ai có thắc mắc thì mình giải thích thêm nhé, mình đang mong câu trả lời về cách dùng con Tụ C15 + R14 thế nào là tốt nhất thôi. Cảm ơn mọi người.


, em đang phân vân ko biết sơ đồ này có sai ở đâu ko mong các anh chỉ giúp

Comment