Thông báo

Collapse
No announcement yet.

vợt muỗi hay hỏng

Collapse
X
 
  • Lọc
  • Giờ
  • Show
Clear All
new posts

  • vợt muỗi hay hỏng

    Chẳng hiểu sao vợt muỗi mua về dùng chưa được bao lâu thì đã hỏng các đại ca nào biết cách khắc phục xin chỉ giáo cho. nếu có sơ đồ phân tích mạch thì càng tốt. Xin cảm ơn

  • #2
    Nguyên văn bởi computer Xem bài viết
    Chẳng hiểu sao vợt muỗi mua về dùng chưa được bao lâu thì đã hỏng các đại ca nào biết cách khắc phục xin chỉ giáo cho. nếu có sơ đồ phân tích mạch thì càng tốt. Xin cảm ơn
    Vợt muổi thì có hai loại hư :
    1 - Hư nguồn (hỏng pin charge) vì mạch charge hơi bị chuối quá
    2 - Hư mạch, chia làm hai phần :
    a> Chết tranistor dao động
    b> Tiêu mấy con tụ do không chịu được xung áp

    Comment


    • #3
      Tôi mới gặp mấy cái bị hỏng thôi, nhưng mỗi cái hỏng 1 kiểu:
      - rò rỉ lưới vợt, do nhựa cách ly chất lượng kém, hoặc dính bẩn, nên 2 lưới bị nối tắt - vợt mất tác dụng.
      - transistor dao động chết.
      - đứt ngầm cuộn dây biến áp.

      Comment


      • #4
        Tôi cũng đã có lần sửa quạt muỗi : hỏng transistor dao động.Tôi thay con H1061 vào,nó hoạt động trở lại (nhưng hơi tốn Pin vì H1061 dòng lớn hơn).

        Comment


        • #5
          đến một lúc nào đó các bạn thay tất cả các thứ trên đều ko chạy thì hư biến áp.....

          Comment


          • #6
            mình đã mua được rất nhiều vợt muỗi hỏng và hầu như chưa thấy cái nào hỏng do mạch điện cả ( thậm chí pin của nó nhiều cái còn rất tốt). hỏng hóc của vợt muỗi chủ yếu do bị đứt dây từ mạc điện đến lưới hoặc bị chập giữa 2 lưới. Sở dĩ bị như vậy vì bạn để ý sẽ thấy chỉ có 2 lớp lưới ngoài cùng là có thể hàn được, lớp giữa bằng nhôm ko thể hàn được nên nó bắt bằng 1 cái "khuy", cái này hay bị chập chờn nhất. còn nếu vợt có điện nhưng ko nổ thì theo kinh nghiệm của mình là con tụ cao áp bị rò, bạn chỉ cần thay 1 con khác là ok.

            Comment


            • #7
              Nguyên văn bởi babaynewlife
              may bac cu dua
              hu hong thuong thay nhat lahu bin +bienthe rung ve m,ach chap nhieu lam cho biet the rung hoat dong kôn dinh gay ra dut chan
              hong kieu nay ban chi can thao ra coi ki cac chan la thay cho hong noi lai la song
              nhứt mắt quá mà ko hiểu nói gì
              ko biết mod đâu rồi

              Comment


              • #8
                Nguyên văn bởi bongmachoi86 Xem bài viết
                mình đã mua được rất nhiều vợt muỗi hỏng và hầu như chưa thấy cái nào hỏng do mạch điện cả ( thậm chí pin của nó nhiều cái còn rất tốt). hỏng hóc của vợt muỗi chủ yếu do bị đứt dây từ mạc điện đến lưới hoặc bị chập giữa 2 lưới. Sở dĩ bị như vậy vì bạn để ý sẽ thấy chỉ có 2 lớp lưới ngoài cùng là có thể hàn được, lớp giữa bằng nhôm ko thể hàn được nên nó bắt bằng 1 cái "khuy", cái này hay bị chập chờn nhất. còn nếu vợt có điện nhưng ko nổ thì theo kinh nghiệm của mình là con tụ cao áp bị rò, bạn chỉ cần thay 1 con khác là ok.
                cái nầy là1 trong muôn ngàn hỏng hóc,bạn cứ mua 1 cái vợt về mà ngồi bấm suốt đi thì thằng nào hư sẽ biết liền...........
                gì........bà con ta mua về chứ nhè vào nút nhấn mà đè để cho muổi mau chết mà......

                Comment


                • #9
                  Tôi có vài cái hỏng cũng có những cái hỏng đơn giản thì làm được nhưng có mấy cái khi đo nguội mạch thì bình thường tư lưới đến nguồn rồi đến tranzitor đều bình thường, thậm trí đến thay cả tụ cao áp cũng chẳng thấy gì. Cái tôi nghĩ ít hỏng nhất là biến áp rung thì chưa thử. Nhưng tôi thấy phần lớn là hỏng ở phần giao động mất g động. Có ai có cao kiến khác không ?

                  Comment


                  • #10
                    vợt đa năng

                    Hay hỏng là do người ta dán cái tem China

                    - Vợt muỗi thì không vợt được ruồi (ruồi chết do... khỏe tay)

                    - Mạnh điện như ở:
                    http://dientuvietnam.net/forums/show...=12461&page=15

                    Đọc kỹ trước hướng dẫn trước khi sử dụng!
                    Chó mèo còn chết nữa là..muỗi

                    Comment


                    • #11
                      em thấy có cái vợt nhà em vẫn bình thường nhưng có điều sạc điện rất lâu mà nó chỉ chạy được có tí đã lại yếu, phải đập mạnh muỗi mới chết!(khi khỏe nó có tiếng rè rè phóng điện cơ). có ai có ý kiển gì về vấn đề sạc của nó không?
                      Trái tim anh chia 3 phần tươi đỏ
                      Anh dành riêng cho học phần nhiều
                      Phần cho chơi và phần để em yêu

                      Comment


                      • #12
                        Vợt nhà bạn thì chỉ cần thay pin là được. Pin dùng lâu đã trai rồi giống pin điện thoại dùng lâu rồi ấy mà

                        Comment


                        • #13
                          Muốn bắt ruồi thì chỉ vợt muỗi là tốt nhất ,vừa sạch vừa hiệu quả .Tuy nhiên chỉ có loại vợy dùng nguồn 4v thôi

                          Comment


                          • #14
                            vợt đa năng
                            Nguyên văn bởi vanco Xem bài viết
                            Hay hỏng là do người ta dán cái tem China

                            - Vợt muỗi thì không vợt được ruồi (ruồi chết do... khỏe tay)

                            - Mạnh điện như ở:
                            http://dientuvietnam.net/forums/show...=12461&page=15

                            Đọc kỹ trước hướng dẫn trước khi sử dụng!
                            Chó mèo còn chết nữa là..muỗi
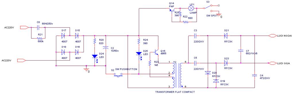
                            cái nầy giúp các B
                            Attached Files

                            Comment


                            • #15
                              Em nghĩ tốt nhất là ra ngoài mua cái mới chop khỏe.Sửa chi cho tốn.tiền cũng vào đó thui à.
                              Rẹt rẹt....................xẹt xẹt......................roạt.......xong,,,,,, ,,,,,,,,xuống dòng...................Dohoanggiang

                              Comment

                              Về tác giả

                              Collapse

                              computer Tìm hiểu thêm về computer

                              Bài viết mới nhất

                              Collapse

                              Đang tải...
                              X