Thông báo
Collapse
No announcement yet.
Class A ampli đơn giản gọn nhẹ,
Collapse
X
-
1W là ổn rùiNguyên văn bởi lvhn Xem bài viếtlắp cái tản nhiệt to to và bằng phẳng, quay mặt phẳng lên phía trên, vừa nghe nhạc vừa nướng khô mực
Con R4 (47)) là điện trở bao nhiêu watt vậy bác?
Comment
-
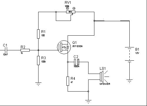
Cơ mà mạch này ráp chơi thui, chứ nghe thì k ổn vì trở kháng đầu vào thấp lên ăn dòng đầu vào khá lớn.Nguyên văn bởi tho hoc viec Xem bài viếtHôm nay ngồi buồn nhặt được mấy con IRF trong cái INV cũ, bèn thử sáng tác ra cái ampli class A chạy nguồn 12V với vài con trở và tụ, chơi đôi loa đài SONY 710S, nghe tiếng cũng hay phết, chia sẻ cùng anh em, ai khoái nghịch ráp thử,
Cái này chỉ chơi thôi không thể thương mại hóa được[ATTACH=CONFIG]47051[/ATTACH]
Sao bác k lắp thêm con 4558 làm pre cho tiếng nó khỏe và sạch hơn.
Comment
-
Ngủ muộn thế.Nguyên văn bởi tho hoc viec Xem bài viếtTrở kháng vào không thấp đâu, ít nhất là 100K, đây là mạch KD D chung, tương tự như mạch C chung đối với BJT đó, trở kháng ra rất thấp, trở kháng vào rất cao là đặc tính của mạch D chung
Bác tính trở kháng vào là 20Hz,68Hz,120Hz,250Hz,500Hz,1Khz,...,18Khz,20Khz rùi tính trung bình ra xem nó là bao nhiu Ohm.
Comment
-
Haizzz, loằng ngoằng quá, thui để mai phán tiếp, tui đi ngủ đây.Nguyên văn bởi tho hoc viec Xem bài viếtĐể lắp chuyên nghiệp chút thì có thể lắp theo cái này ( sưu tầm, ko phải của tui)
[ATTACH=CONFIG]47058[/ATTACH]
[ATTACH=CONFIG]47059[/ATTACH]
[ATTACH=CONFIG]47060[/ATTACH]
Comment
-
mạch của bác giống cái này ạNguyên văn bởi tho hoc viec Xem bài viếtHôm nay ngồi buồn nhặt được mấy con IRF trong cái INV cũ, bèn thử sáng tác ra cái ampli class A chạy nguồn 12V với vài con trở và tụ, chơi đôi loa đài SONY 710S, nghe tiếng cũng hay phết, chia sẻ cùng anh em, ai khoái nghịch ráp thử,
Cái này chỉ chơi thôi không thể thương mại hóa được[ATTACH=CONFIG]47051[/ATTACH]
cái này dùng LaFET thì mới được,vì nó tự bù nhiệt,dùng trong ampli,chứ FET inverter thì không được rùi
Trái đất luôn tròn vì vậy bạn chẳng thể nào nhìn thấy phía cuối con đường đi...
Keep moving forward...
Comment
-
Thưa các bác cho em một mạch class A dùng tran D718 được hông z ? Điện áp 12v hay là 24v cũng được em cũng khoái cái class A lắm,về kết cấu của mạch class A em cũng biết rồi nhưng dùng trở bao nhiêu tụ bao nhiêu em không tính được,học ba cái công thức muốn điên đầu mà chả hiểu,trình độ em thấp lắm. Cái thằng class A nghe nhạc nho nhỏ sướng cái lỗ tai của em lắm và nghe mùi khen khét của miếng nhôm tản nhiệt cũng thích lắm hihi
Comment
Bài viết mới nhất
Collapse
-
bởi mylinhattTrong vận hành thực tế, nhiều xưởng gia công gặp tình trạng máy phay CNC bắt đầu sai kích thước, bề mặt rung nhẹ hoặc phát sinh lỗi thay dao dù chương trình và dao cắt không thay đổi. Phần lớn các vấn đề này không xuất phát từ lập trình mà đến từ việc bảo dưỡng máy chưa được thực hiện đúng và đủ....
-
Channel: Máy công cụ
Hôm qua, 11:27 -
-
bởi ittcHì, em tính đi mua 1 cái máy Khoan và máy Mài (cắt), em đã chính thức gạt thằng BOSCH sang 1 bên vì giá cao hơn Dewalt và Makita, hơn nữa xem Cataloge của nó thì hàng ít model mẫu mã hơn.
Giá Dewalt và Makita thấy ngang ngửa nhau, thôi thì nhu...-
Channel: Điện tử gia dụng
Hôm qua, 07:20 -
-
bởi DaoVanTrongChào Anh Em. Nay em có tạo 1 sơ đồ mạch UPS sau, xin Ae cho ý kiến.
Và nếu biết sản phẩm này nếu có sẵn thì em xin link để mua (nếu giá phù hợp) thì em đỡ phải làm ạ, vì em tìm nhưng không thấy:
╔═══════════════════[ĐIỆN_LƯỚI_220V]════════════════╗...-
Channel: Điện tử sáng tạo
21-12-2025, 23:32 -
-
Trả lời cho Nên mua máy phay CNC cũ, máy mới phổ thông hay máy chất lượng cao? Góc nhìn từ bài toán sản xuất thực tếbởi nguyendinhvanNgày trước, khi KT đang tăng trưởng, một cái máy tự động cũ tầm trung, thì khoảng 5 năm là hoàn vốn. Nhưng hiện tại, mọi việc đều chậm trễ, cạnh tranh, nên theo các xếp tính thì phải hơn 10 năm làm việc ngon lành thì mới hoàn vốn....
-
Channel: Máy công cụ
20-12-2025, 20:23 -
-
Trả lời cho cách làm led Hao Quang.có pro nào biết k nhỉ ???bởi StatusHello! I'm from Kazakhstan. Can anyone share the HEX file with me? The download link in post 50 doesn't work.
-
Channel: Vi điều khiển họ 8051
18-12-2025, 00:05 -
-
bởi mylinhattChào anh em cơ khí,
Trong quá trình tư vấn đầu tư thiết bị cho xưởng, mình gặp rất nhiều câu hỏi kiểu: “Nên mua máy phay CNC cũ để tiết kiệm, chọn máy mới phổ thông cho yên tâm, hay cố gắng lên máy chất lượng cao để làm hàng khó?”. Thực tế, đây không phải câu hỏi chỉ về...-
Channel: Máy công cụ
17-12-2025, 13:38 -
-
Trả lời cho Vấn đề về tốc độ quaybởi nguyendinhvanSử dụng động cơ servor, hoặc lắp thêm một cái encoder vào động cơ bước. Encoder sẽ kiểm soát động cơ có quay hoặc đứng im.
-
Channel: Điện tử truyền hình
14-12-2025, 19:50 -

Comment