tình hình là em đã làm xong cái mạch 50w của TDA 7294 rồi , hôm nay lên mạng lục thì ra được 1 mạch khá chuẩn nhưng còn 1 số chỗ chưa hiểu nên mong các anh chỉ giáo thêm , em người mới có chỗ nào hỏi ngu thì mấy anh bỏ qua cho .
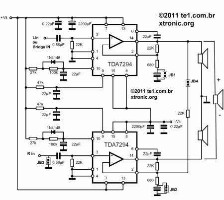
mach em nó đây
các anh cho em hỏi là JB1 đến JB4 là cái gì vậy chức năng của nó ra sao , và sử dụng nó như thế nào .
tk các anh
mach em nó đây
các anh cho em hỏi là JB1 đến JB4 là cái gì vậy chức năng của nó ra sao , và sử dụng nó như thế nào .
tk các anh

Comment