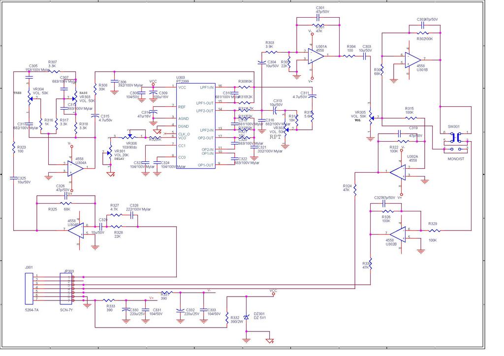
nếu bạn ở HCM thì ra Nhật Tảo mua con PT2399 về lắp mạch như trong sơ đồ ở trang 1 luồng này, hoặc download datasheet về ráp theo. Tui ráp thử rồi, chất lượng âm thanh hơi thấp 1 chút nhưng cũng tạm được
Thông báo
Collapse
No announcement yet.
Mạch ECHO đơn giản
Collapse
X
-
IC PT2399 nếu mua ngoài nhật tảo,hoạc ngoài chợ trời,thường tệ lắm, nếu làm y chang trên datashet thì không như ý đâu.Ngay cả mạch in sẵn có bàn ngoài chợ , mua về khi lắp ráp còn phải cân chỉnh lại nữa. Ăn thua ráp khéo công kinh nghiệm thì nó hay, còn không, mỗi lần mở lên tiền vang như tiêng bò rống thì phiền lắm.Nguyên văn bởi mgdaubo Xem bài viếtnếu bạn ở HCM thì ra Nhật Tảo mua con PT2399 về lắp mạch như trong sơ đồ ở trang 1 luồng này, hoặc download datasheet về ráp theo. Tui ráp thử rồi, chất lượng âm thanh hơi thấp 1 chút nhưng cũng tạm được
Comment
-
Khối lượng công việc của bạn khá nhiều .Nguyên văn bởi hoangnguyen Xem bài viếtsao hok có ai lên tiếng hết vậy
giúp một tay với chứ anh DinhVan ơi
Trong khuôn khổ DĐ không giúp được bạn đâu .
Bạn nên theo một khóa học sửa ampli ở trung tâm dạy nghề thì hơnChuyên làm các mạch điện tử bí hiểm và kỳ quặc .
nguyendinhvan1968@gmail.com
Mobil : 0903 252 168 Chỉ gọi từ 09 giờ đến 17 giờ . Từ 18 giờ ngoài vùng phủ sóng
Comment
-
hehehe sau khi im hơi lặng tiếng bấy lâu hôm nay Mod DinhVan lên diễn đàn bảo mình đi học lớp sửa ampliNguyên văn bởi nguyendinhvan Xem bài viếtKhối lượng công việc của bạn khá nhiều .
Trong khuôn khổ DĐ không giúp được bạn đâu .
Bạn nên theo một khóa học sửa ampli ở trung tâm dạy nghề thì hơn
cảm ơn bác nhiều để em đi kiếm tiền rùi đi học luôn thể có khi lúc đó em mọc râu tới rốn ah 
Thanks nha Mod
Eragon
Comment
-
mạch khuếch đại micro, có bass, treble, echo
tiếng ko hay lắm, chắc tại con PT2399
Ở NT có bán 2 loại board echo, 1 loại 35k dùng PT2399, loại kia 55k ko biết dùng con gì. Em chưa coi kỹ, ko biết nó có mấy chanel, có bass treble ko?
bạn nào xài thử 2 cái board này rồi cho ý kiếnAttached FilesPhạm Minh Tuấn
(+84) 982006467
Comment
-
Mình đồng ý với bạn, mình đã lắp thử mạch Echo với con PT2399 với một mạch khuếch đại dùng thử mạch là con TDA1554 kết quả nghe rè quá khó lọ nhiễu quá không biết làm sao cho bớt nhiễuNguyên văn bởi notrinos Xem bài viếtmấy cái mạch đấy tiếng như khẹc, Echo với Delay mà diy hay được không phai đơn giản, tớ thấy còn phức tạp hơn làm mạch công suất
với lại còn phải làm mạch Reverb nữa
đau đầu wa
Eragon
Comment
-
Theo mình thấy mạch bị nhiễu rè thì thử xem lại một số vần đề này xem sao:
Xem lại phần nguồn, tụ lọc có ổn ko ? Xem lại các tụ cách ly DC ghép nối giữa các tầng khuếch đại. Còn điều nữa là phần nối dây, theo cách mình nói là bạn phải thống nhất đường mass. Ví dụ ở ngõ ra của cái board nào đó (Echo, Tone control v.v...), ngõ ra gồm có 1 đường out mà 1 đường mass phải ko ? thì đường mass của board nào đó (Echo, Tone control v.v...) phải nối với mass của board công suất, ngõ ra của board đó (Echo, Tone control v.v...) nối vào đường Input. Nếu mình làm ngược lại ngõ ra mà nối vào mass (Board công suất), mass của board nào đó(Echo, Tone control v.v...) mà lại nối vào ngõ vào Input (Board công suất) thì tiếng sẽ bị rè. Bạn thử các bước đó thử xem sao, mong là có thể giúp ích dc gì cho bạn
Comment
-
Mình thì không có mạch echo nào chạy transistor, nhưng mình có mạch chạy bằng IC PT2399 và mạch chạy bằng IC BL 0306+CD 4046 mình gửi các bạn tham khảo nhé!Nguyên văn bởi joey Xem bài viếtUhm... có mạch Echo nào mà dùng Transistor ko nhỉ ? Ai có có thể cho mình xin sơ đồ mạch dc ko ?
Cám ơnKhông có việc gì khó,trừ những việc không làm được!
- 1 like
Comment
-
bạn có nghe con IC 53195 chưa, nghe bảo là đồ China , con này có thể tạo ra cả hiệu ứng ECHO và REVERB giá khoảng 10k nhưng mà tìm datasheet không thấy đang định lên NT tìm thửNguyên văn bởi hientnguyen Xem bài viếtMình thì không có mạch echo nào chạy transistor, nhưng mình có mạch chạy bằng IC PT2399 và mạch chạy bằng IC BL 0306+CD 4046 mình gửi các bạn tham khảo nhé!
bạn biết con đó thì cho mình thông tin với nhaEragon
Comment
-
Mình chưa nghe nói con IC 53195, nhưng con M 50195 thì datasheet giống hệt với BL 0306 nhưng ngõ vào là fet, thay vì BL 0306 ngõ vào là transistor.Nguyên văn bởi hoangnguyen Xem bài viếtbạn có nghe con IC 53195 chưa, nghe bảo là đồ China , con này có thể tạo ra cả hiệu ứng ECHO và REVERB giá khoảng 10k nhưng mà tìm datasheet không thấy đang định lên NT tìm thử
bạn biết con đó thì cho mình thông tin với nha
Thật ra thì nguyên bản con IC M 50195 đi chung với con dao động 74LS624,nhưng vì con 74LS624 giá thành cao quá nên mình chuyển qua dùng con dao động là CD4046, một số mạch trên thị trường có dùng con 7400 nhưng rất nhiều nhượt điểm, vài ý cùng bạn.
Thân!Không có việc gì khó,trừ những việc không làm được!
Comment
-
Thanks for your sharing! Bạn có biết về mạch Reverb không, nó là tich hợp của mạch " trimono", "vibrate" và "echo" nhưng mà mình không biết IC hỗ trợ cho mạch Reverb tìm tài liệu cũng chả ra bạn có thì jup mình nhaNguyên văn bởi hientnguyen Xem bài viếtMình chưa nghe nói con IC 53195, nhưng con M 50195 thì datasheet giống hệt với BL 0306 nhưng ngõ vào là fet, thay vì BL 0306 ngõ vào là transistor.
Thật ra thì nguyên bản con IC M 50195 đi chung với con dao động 74LS624,nhưng vì con 74LS624 giá thành cao quá nên mình chuyển qua dùng con dao động là CD4046, một số mạch trên thị trường có dùng con 7400 nhưng rất nhiều nhượt điểm, vài ý cùng bạn.
Thân!
Thanks!Eragon
Comment
Bài viết mới nhất
Collapse
-
bởi bqvietMạch cồng kềnh nhưng khá bài bản. Nếu tự làm để học thì cũng đáng để bắt tay nghịch chơi. Nếu chỉ cần sản phẩm thì các sàn thương mại điện tử có sẵn UPS DC này ra 5V hoặc 12V rất sẵn, chạy pin, giá cũng không đắt.
-
Channel: Điện tử sáng tạo
Hôm qua, 18:28 -
-
bởi mylinhattTrong vận hành thực tế, nhiều xưởng gia công gặp tình trạng máy phay CNC bắt đầu sai kích thước, bề mặt rung nhẹ hoặc phát sinh lỗi thay dao dù chương trình và dao cắt không thay đổi. Phần lớn các vấn đề này không xuất phát từ lập trình mà đến từ việc bảo dưỡng máy chưa được thực hiện đúng và đủ....
-
Channel: Máy công cụ
22-12-2025, 11:27 -
-
bởi ittcHì, em tính đi mua 1 cái máy Khoan và máy Mài (cắt), em đã chính thức gạt thằng BOSCH sang 1 bên vì giá cao hơn Dewalt và Makita, hơn nữa xem Cataloge của nó thì hàng ít model mẫu mã hơn.
Giá Dewalt và Makita thấy ngang ngửa nhau, thôi thì nhu...-
Channel: Điện tử gia dụng
22-12-2025, 07:20 -
-
bởi DaoVanTrongChào Anh Em. Nay em có tạo 1 sơ đồ mạch UPS sau, xin Ae cho ý kiến.
Và nếu biết sản phẩm này nếu có sẵn thì em xin link để mua (nếu giá phù hợp) thì em đỡ phải làm ạ, vì em tìm nhưng không thấy:
╔═══════════════════[ĐIỆN_LƯỚI_220V]════════════════╗...-
Channel: Điện tử sáng tạo
21-12-2025, 23:32 -
-
Trả lời cho Nên mua máy phay CNC cũ, máy mới phổ thông hay máy chất lượng cao? Góc nhìn từ bài toán sản xuất thực tếbởi nguyendinhvanNgày trước, khi KT đang tăng trưởng, một cái máy tự động cũ tầm trung, thì khoảng 5 năm là hoàn vốn. Nhưng hiện tại, mọi việc đều chậm trễ, cạnh tranh, nên theo các xếp tính thì phải hơn 10 năm làm việc ngon lành thì mới hoàn vốn....
-
Channel: Máy công cụ
20-12-2025, 20:23 -
-
Trả lời cho cách làm led Hao Quang.có pro nào biết k nhỉ ???bởi StatusHello! I'm from Kazakhstan. Can anyone share the HEX file with me? The download link in post 50 doesn't work.
-
Channel: Vi điều khiển họ 8051
18-12-2025, 00:05 -
-
bởi mylinhattChào anh em cơ khí,
Trong quá trình tư vấn đầu tư thiết bị cho xưởng, mình gặp rất nhiều câu hỏi kiểu: “Nên mua máy phay CNC cũ để tiết kiệm, chọn máy mới phổ thông cho yên tâm, hay cố gắng lên máy chất lượng cao để làm hàng khó?”. Thực tế, đây không phải câu hỏi chỉ về...-
Channel: Máy công cụ
17-12-2025, 13:38 -
-
Trả lời cho Vấn đề về tốc độ quaybởi nguyendinhvanSử dụng động cơ servor, hoặc lắp thêm một cái encoder vào động cơ bước. Encoder sẽ kiểm soát động cơ có quay hoặc đứng im.
-
Channel: Điện tử truyền hình
14-12-2025, 19:50 -

Comment