Nguyên văn bởi thuaimi
Xem bài viết
Thông báo
Collapse
No announcement yet.
Mạch đèn nháy theo nhạc ( VU mete )
Collapse
This is a sticky topic.
X
X
-
-
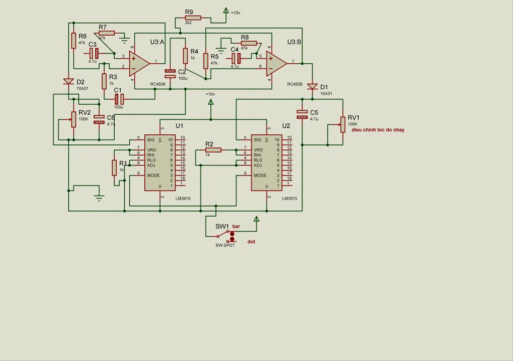
o mach nao vay bạnNguyên văn bởi haudientu Xem bài viếtBạn ơi choa mình hỏi cái kon có 10 chân trong mạch đầu tiên ấy là kon j thế????????
01689961326
Comment
-
chào các cụ
mình cũng đang cần lm3915 khoan 10 con, hic, tìm nát chợ NT mà ko ra, ai co vui lòng share với
còn mạch thì tui lam AN6884 ok rồi, mun dung LM3915 cho đẹp
co gì cư pm mail
http://www.youtube.com/watch?v=iiYFh6uW3KsTamPhieuLuuKy@yahoo.com
092 2838 712 --->>
Comment
-
Comment
-
đây là sp của mình http://www.youtube.com/watch?v=y-xkIAio8Vw
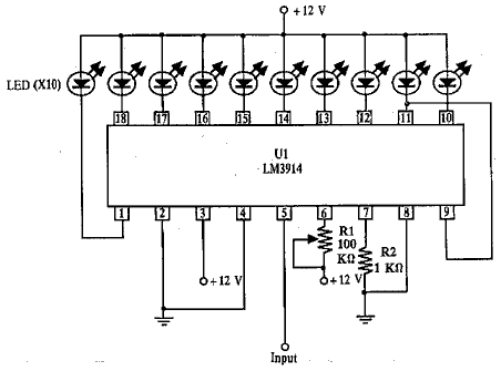
tiếp là mạch đèn 10X10led http://www.youtube.com/watch?v=CNd33RLiZVo
01689961326
Comment
-
ukm thank bn nhé.mình dùng con lm3915.mình định dùng pic thì mạch sẽ gọn hơn & co nhiều hiệu ứng hơn nhưng mạch nạp mắc wa nên dùng tạmNguyên văn bởi nongdanfo Xem bài viếtChuyên nghiệp lắm Vietquan ạ.. CHúc mừng nhé.. Mình thấy có đoạn nó nhảy như là hạt thì hay hơn.
01689961326
Comment
-
Bạn vietquan! bạn có thể cho minh xin cái mạch in với danh sách các linh kiện cái mạch bạn làm dc hok! giờ mà ngồi vẽ lại chắc mệt và lâu nữa! cũng tìm hiểu trên mạng cái đồ án mạch phân tích phổ tần âm nhạc nhưng thấy chưa thông hết nên chưa có làm! nếu rãnh bạn up thêm 1 clip khác, 1 bài nhạc trầm y'! merci trước! nếu có thì bạn gửi cho mình qua cái: nhatquan_anjell@yahoo.com
Comment
-
Lại nữa! sao cứ phải gởi qua email cá nhân mà không phải là post lên chung! Thật là!Nguyên văn bởi DarkGhost Xem bài viếtBạn vietquan! bạn có thể cho minh xin cái mạch in với danh sách các linh kiện cái mạch bạn làm dc hok! giờ mà ngồi vẽ lại chắc mệt và lâu nữa! cũng tìm hiểu trên mạng cái đồ án mạch phân tích phổ tần âm nhạc nhưng thấy chưa thông hết nên chưa có làm! nếu rãnh bạn up thêm 1 clip khác, 1 bài nhạc trầm y'! merci trước! nếu có thì bạn gửi cho mình qua cái: nhatquan_anjell@yahoo.com
Sẵn bực mình nên nói thẳng, phải có tinh thần public thì điện tử VN mới khá chứ. Ai cũng muốn làm của riêng thì của chung là cái gì?. chán mấy chú quá à!Tôi học hỏi hiểu biết của bạn và chia sẻ hiểu biết cho bạn.
<... vứt bỏ những cái vô dụng để có chỗ chứa những cái hữu ích ...>
Comment
-
đây là mạch đèn nháy http://www.mediafire.com/?zo235j470lcsj nếu các bạn ko tìm mua đc con 4066 thì bạn có thể thay thế nó = cách dùng tran npn như sau:các điểm số 5 các bạn nối lại rùi nối tới chân 5 của lm3915
01689961326
Comment
-
cám ơn bạn vietquan luôn nhaz!
còn you tepriu! xem lại thái độ nc của bạn đi nhaz! không bàn cãi ở đây! sẽ ảnh hưởng tới ng khác, nhưg cái gì cũng có giới hạn của nó, you comment lại 1 câu gì nữa với thái độ ấy thì thì có trách t phản biện, không tin thì cứ commnet...
Comment
Bài viết mới nhất
Collapse
-
bởi mylinhattTrong vận hành thực tế, nhiều xưởng gia công gặp tình trạng máy phay CNC bắt đầu sai kích thước, bề mặt rung nhẹ hoặc phát sinh lỗi thay dao dù chương trình và dao cắt không thay đổi. Phần lớn các vấn đề này không xuất phát từ lập trình mà đến từ việc bảo dưỡng máy chưa được thực hiện đúng và đủ....
-
Channel: Máy công cụ
hôm nay, 11:27 -
-
bởi ittcHì, em tính đi mua 1 cái máy Khoan và máy Mài (cắt), em đã chính thức gạt thằng BOSCH sang 1 bên vì giá cao hơn Dewalt và Makita, hơn nữa xem Cataloge của nó thì hàng ít model mẫu mã hơn.
Giá Dewalt và Makita thấy ngang ngửa nhau, thôi thì nhu...-
Channel: Điện tử gia dụng
hôm nay, 07:20 -
-
bởi DaoVanTrongChào Anh Em. Nay em có tạo 1 sơ đồ mạch UPS sau, xin Ae cho ý kiến.
Và nếu biết sản phẩm này nếu có sẵn thì em xin link để mua (nếu giá phù hợp) thì em đỡ phải làm ạ, vì em tìm nhưng không thấy:
╔═══════════════════[ĐIỆN_LƯỚI_220V]════════════════╗...-
Channel: Điện tử sáng tạo
Hôm qua, 23:32 -
-
Trả lời cho Nên mua máy phay CNC cũ, máy mới phổ thông hay máy chất lượng cao? Góc nhìn từ bài toán sản xuất thực tếbởi nguyendinhvanNgày trước, khi KT đang tăng trưởng, một cái máy tự động cũ tầm trung, thì khoảng 5 năm là hoàn vốn. Nhưng hiện tại, mọi việc đều chậm trễ, cạnh tranh, nên theo các xếp tính thì phải hơn 10 năm làm việc ngon lành thì mới hoàn vốn....
-
Channel: Máy công cụ
20-12-2025, 20:23 -
-
Trả lời cho cách làm led Hao Quang.có pro nào biết k nhỉ ???bởi StatusHello! I'm from Kazakhstan. Can anyone share the HEX file with me? The download link in post 50 doesn't work.
-
Channel: Vi điều khiển họ 8051
18-12-2025, 00:05 -
-
bởi mylinhattChào anh em cơ khí,
Trong quá trình tư vấn đầu tư thiết bị cho xưởng, mình gặp rất nhiều câu hỏi kiểu: “Nên mua máy phay CNC cũ để tiết kiệm, chọn máy mới phổ thông cho yên tâm, hay cố gắng lên máy chất lượng cao để làm hàng khó?”. Thực tế, đây không phải câu hỏi chỉ về...-
Channel: Máy công cụ
17-12-2025, 13:38 -
-
Trả lời cho Vấn đề về tốc độ quaybởi nguyendinhvanSử dụng động cơ servor, hoặc lắp thêm một cái encoder vào động cơ bước. Encoder sẽ kiểm soát động cơ có quay hoặc đứng im.
-
Channel: Điện tử truyền hình
14-12-2025, 19:50 -

Comment