tình hình la em có một diy ampli với vừa lắp song linh kiện.em dá chạy thử và nghe chat am thi rất ấm.em chay cap sò c5200 và a1943 nhưng mới đầu bật lên thì rất nóng.sau khi em can chinh 2 cái chiết áp trên boar thi từ từ thấy giảm dần.nhưng khi tắt di một lúc thì đâu lại vào đó rồi còn nghe thấy tiếng như nghẹt mũi ấy
tưc ghê các bac ah.mong có bác cao thủ nào chỉnh giúp em để nghe chứ ỏ nhà mãi thì buồn lắm.
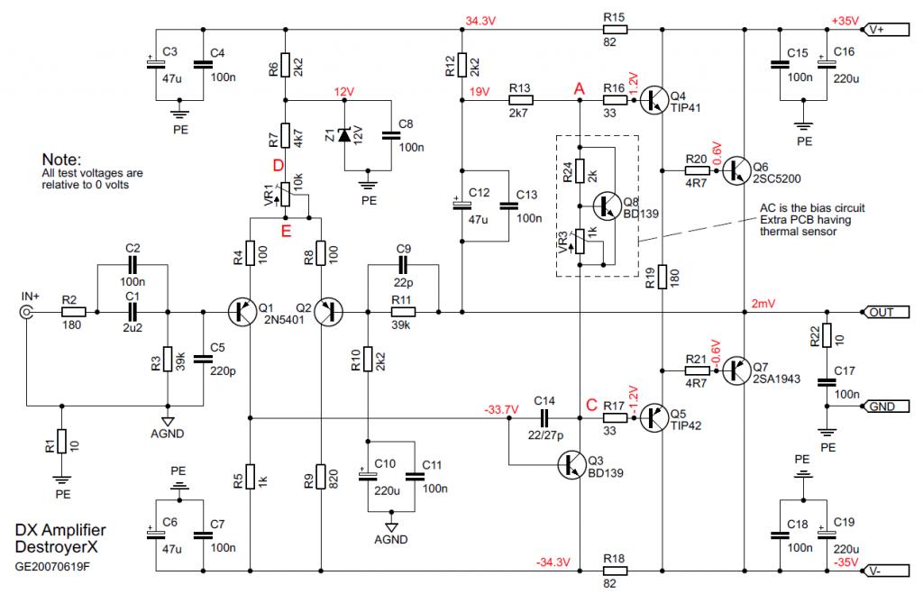
Còm đay la hình của em nó[IMG][/IMG]
![Click image for larger version
Name: IMG_1148[1].jpg
Views: 1
Size: 148.8 KB
ID: 1410481](filedata/fetch?id=1410481&d=1318830466)
![Click image for larger version
Name: IMG_1147[1].jpg
Views: 1
Size: 82.6 KB
ID: 1410482](filedata/fetch?id=1410482&d=1318830497)

tưc ghê các bac ah.mong có bác cao thủ nào chỉnh giúp em để nghe chứ ỏ nhà mãi thì buồn lắm.Còm đay la hình của em nó[IMG][/IMG]


Comment