tạm trả lời "ngoài lề" một chút xíu ...
Em có vài ý kiến về chuyện "ngoài lề" này của anh vậy.
1/. mạch của LH đã đi sai hướng, và các newbie tuyệt đối không nên làm, vì rất nguy hiểm ...
- Anh có thể nói rõ sai hướng và nguy hiểm chỗ nào không ? Nếu mạch chạy thì sao lại nguy hiểm, ví tất cả đã được cách ly (việc ngõ ra không cách ly thì chỉ dành cho ứng dụng riêng, ai chưa đủ khả năng thì đừng dùng ngõ ra ấy). Chập chạm thì cùng lắm là cháy cầu chì, có gì mà nguy vời hiểm.
2/. Newbie mà có ý định ráp Ampli lớp D công suất lớn sao ? Rất nhiều newbie tâm sự với Lan Hương qua YM! : "em sẽ học nhiều nữa mới mong biết được chút gì về mấy cái ampli lớp D của chị ..." (Steps, Cusunata và vân..vân ...). Chắc chắn là họ (các newbie) không khờ dại lao vào như anh tưởng đâu, mà họ âm thầm học hỏi để "hiểu cái đã".
- 3/. cùng anh làm vài bài về kỹ thuật PWM, sau đó tính tiếp ... Đây là ý hay, nhưng làm việc đó không phải ở trong Box sáng tạo mà là trong Box dành cho Newbie kia, vì Box không có ý định làm giáo khoa. Đối tượng người đọc được mặc định một tầm hiểu biết nhất định, ai chưa hiểu thì tốt nhất là ... tự đào tạo, và Lan Hương cũng chỉ trả lời vừa đù cho ý đồ sáng tạo, không đi vào kiến thức căn bàn.
Ví dụ như mô hình toán học của mạch D Class Demodulation, Lan Hương không viết gì trong luồng này vì cái đó có sẵn tài liệu và cũng không phải là mục tiêu của Box.
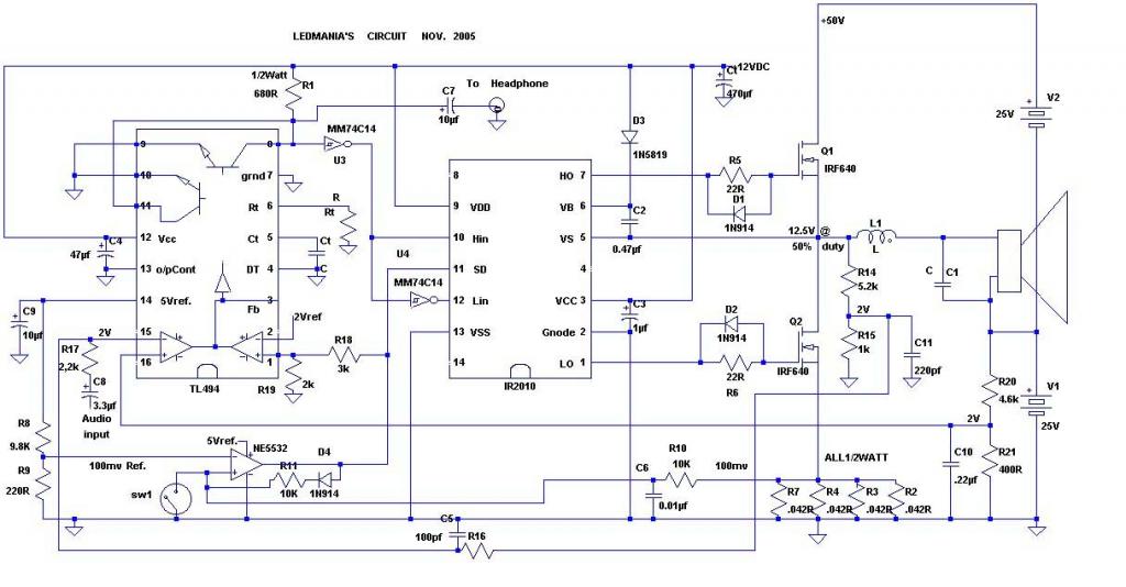
4/. Hướng dùng TL494 D class driver đã có tiền lệ của một hãng "có danh", Lan Hương sẽ post cho mọi người tham khảo trong thời gian tới để xem hướng này sai hay đúng.
Chả có gì khó khăn cả. Sợ công suất lớn thì cứ làm nhỏ lại cho phù hợp với mục tiêu + khả năng + điều kiện của mình thôi anh.
Sao không hả anh ? Vấn đề là ở chỗ cái ferrite (biến áp xung) có đáp ứng được tần số ấy hay không.
Một số mạch biến áp nguồn máy tính loại "xịn" dùng 80 KHz --> 120 KHz, anh có thể dùng tần số cho phù hợp với nó, tuy chất lượng âm thanh sau demodulation không bằng dùng tần số cao nhưng có thể chấp nhận được.
Lan Hương sẽ post một cái mạch mod nguồn máy tính thành ampli lớp D khi đủ chín muồi.
Thân ái.
Lan Hương.
Nguyên văn bởi nhathung1101
Xem bài viết
1/. mạch của LH đã đi sai hướng, và các newbie tuyệt đối không nên làm, vì rất nguy hiểm ...
- Anh có thể nói rõ sai hướng và nguy hiểm chỗ nào không ? Nếu mạch chạy thì sao lại nguy hiểm, ví tất cả đã được cách ly (việc ngõ ra không cách ly thì chỉ dành cho ứng dụng riêng, ai chưa đủ khả năng thì đừng dùng ngõ ra ấy). Chập chạm thì cùng lắm là cháy cầu chì, có gì mà nguy vời hiểm.
2/. Newbie mà có ý định ráp Ampli lớp D công suất lớn sao ? Rất nhiều newbie tâm sự với Lan Hương qua YM! : "em sẽ học nhiều nữa mới mong biết được chút gì về mấy cái ampli lớp D của chị ..." (Steps, Cusunata và vân..vân ...). Chắc chắn là họ (các newbie) không khờ dại lao vào như anh tưởng đâu, mà họ âm thầm học hỏi để "hiểu cái đã".
- 3/. cùng anh làm vài bài về kỹ thuật PWM, sau đó tính tiếp ... Đây là ý hay, nhưng làm việc đó không phải ở trong Box sáng tạo mà là trong Box dành cho Newbie kia, vì Box không có ý định làm giáo khoa. Đối tượng người đọc được mặc định một tầm hiểu biết nhất định, ai chưa hiểu thì tốt nhất là ... tự đào tạo, và Lan Hương cũng chỉ trả lời vừa đù cho ý đồ sáng tạo, không đi vào kiến thức căn bàn.
Ví dụ như mô hình toán học của mạch D Class Demodulation, Lan Hương không viết gì trong luồng này vì cái đó có sẵn tài liệu và cũng không phải là mục tiêu của Box.
4/. Hướng dùng TL494 D class driver đã có tiền lệ của một hãng "có danh", Lan Hương sẽ post cho mọi người tham khảo trong thời gian tới để xem hướng này sai hay đúng.
Nguyên văn bởi minhtinh
Xem bài viết
Nguyên văn bởi fireman
Xem bài viết
Một số mạch biến áp nguồn máy tính loại "xịn" dùng 80 KHz --> 120 KHz, anh có thể dùng tần số cho phù hợp với nó, tuy chất lượng âm thanh sau demodulation không bằng dùng tần số cao nhưng có thể chấp nhận được.
Lan Hương sẽ post một cái mạch mod nguồn máy tính thành ampli lớp D khi đủ chín muồi.
Thân ái.
Lan Hương.
và tiện tham khảo lun chị ơi

Comment