Chào các pác.
Em chưa biết nhiều về các loại IC nhưng có một ý tưởng thế này, mong các pác cho ý kiến nha.
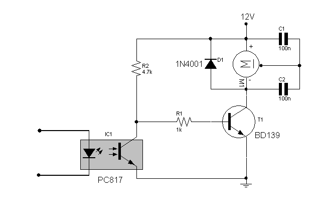
Em có một thiết bị, trên đó có một con led(loại led thường thui), giờ em muốn dùng nguồn từ con led đó để kích cho relay(mạch kích relay có nguồn riêng).
Mạch không sử dụng quang trở nhằm trách việc nhiểu.
Vậy pác nào có thể cho em ý kiến được không?
(có hình kèm theo)
Em chưa biết nhiều về các loại IC nhưng có một ý tưởng thế này, mong các pác cho ý kiến nha.
Em có một thiết bị, trên đó có một con led(loại led thường thui), giờ em muốn dùng nguồn từ con led đó để kích cho relay(mạch kích relay có nguồn riêng).
Mạch không sử dụng quang trở nhằm trách việc nhiểu.
Vậy pác nào có thể cho em ý kiến được không?
(có hình kèm theo)



Comment