Ham
to anh lmd
Chơi Vô Tuyến nghiệp dư quốc tế khu vực Châu Á Thái Bình Dương chủ yếu là nằm trong dải 27 MHz và lân cận. Nó còn lệ thuộc vào quan điểm và qui định của quốc gia, vùng, miền nữa anh ạ. Anh có thể search google với từ khóa HAM.
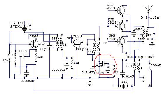
Máy thu phải có độ nhạy và tinh chỉnh sóng tốt. Nên ráp theo mạch siêu ngoại sai với tinh chỉnh cuộn dây hay tinh chỉnh tụ điện hoặc cuôn dây + tụ điện.
Mạch em post trong luồng này là của cái máy ở nhà, model HAM 3660.
Lan Hương.
to anh lmd
lanhuong có thể cho minh biêt là các bạn chơi VTD nghiep dư Việt Nam sử dụng dải tần nào không , minh muốn thử lắp một cái máy thu xem có thu được không
Máy thu phải có độ nhạy và tinh chỉnh sóng tốt. Nên ráp theo mạch siêu ngoại sai với tinh chỉnh cuộn dây hay tinh chỉnh tụ điện hoặc cuôn dây + tụ điện.
Mạch em post trong luồng này là của cái máy ở nhà, model HAM 3660.
Lan Hương.

Comment