Pro nào xem dùm mình ,mình đã mô phỏng bằng proteus như trong hình dưới đây
http://files.myopera.com/anhga/files...hap%20nhay.gif
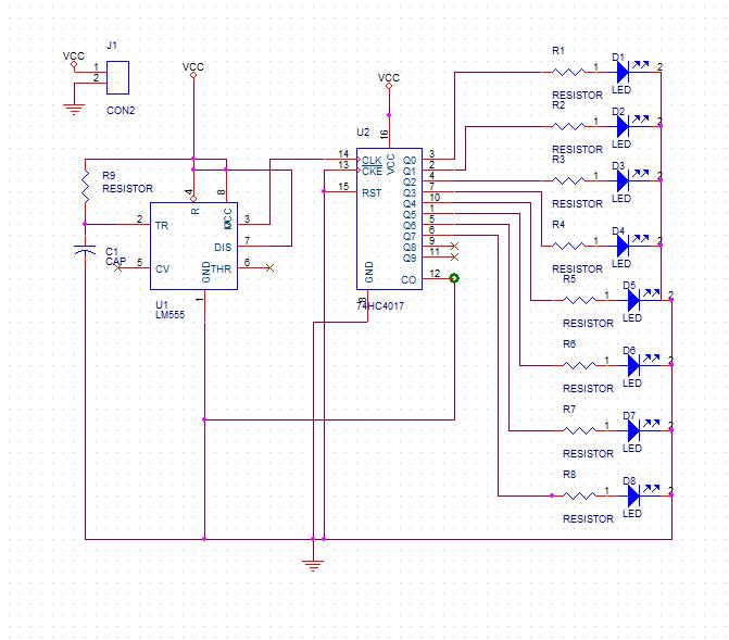
và đây là mạch orcad

nhưng khi mình làm mạch in thì không chạy
Liệu mình vẽ sơ đồ nguyên lí sai hay là do IC chết vậy mấy pro .
Giúp mình vơi
http://files.myopera.com/anhga/files...hap%20nhay.gif
và đây là mạch orcad
nhưng khi mình làm mạch in thì không chạy

Liệu mình vẽ sơ đồ nguyên lí sai hay là do IC chết vậy mấy pro .
Giúp mình vơi

Comment