Thông báo
Collapse
No announcement yet.
Mạch tự động sáng đèn khi trời tối không hoạt động
Collapse
X
-
mình có vài ý kiến:
- thay R4 = 1 con biến trở
-bỏ chân 5 và 7
- Nối chân 6 với chân 2 của con 555
Vài ý kiến cá nhân, bạn thử test xem
Tham khảo thêm: http://www.dientuvietnam.net/forums/...roi-toi-36601/Last edited by vanhai0303; 21-07-2012, 09:36.Học Điện Tử - Learn Electronic
-
Bạn ráp theo mạch nỳ thử xem nhé ! ok thỳ hồi âm cho mình pít vs nha .Attached Files................. Pleiku .................... GIA LAI ...................
Comment
-
Nguyên văn bởi hahuyquyen Xem bài viếtbạn dùng op-amp LM358 cho dễ bạn nhá,mạch đơn giản dẽ hơn nhiều.
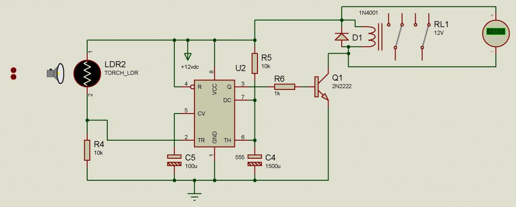
Hình trên M đã căn chỉnh lại trị số của tụ và trở theo hướng dẫn của các bạn, mạch đã chạy ổn định nhưng chưa chỉnh được độ nhạy của cảm quang. Pro Hahuyquyen cho M xin mạch dùng op-amp LM358 để làm phong phú thêm kho mạch của mình, cuối cùng thanks of all.
Comment
-
Mạch này rất dễ làm, nhưng sử dụng mạch đơn giản với transistor thì có một số vấn đề sau:
- Độ chính xác không cao. Nhất là khi trời "nhá nhem", rơ le đóng cắt không dứt khoát, "rè... rè..." có thể làm hỏng đèn, hỏng rơ le hoặc hỏng mạch luôn. Vì vậy người ta hay dùng mạch trigger Schmitt với 2 transistor.
- Độ trễ lớn: Ví dụ mạch bật đèn khi trời tối với quang thông X, nhưng tắt đèn ở quang thông Y > X. Các bạn tự giải thích được.
Mạch điện dùng IC thuật toán như 741 có thể khắc phục được những nhược điểm này, vì mạch có độ khuếch đại lớn -> tăng độ chính xác, giảm độ trễ. Và tốt nhất là lắp mạch dùng 741 như một trigger Schmitt .
Để tiết kiệm thì ta dùng nguồn giảm điện trực tiếp từ 220VAC xuống thành 12VDC, qua tụ điện khoảng 1uF// điện trở >220k -> nắn -> lọc + ổn áp bằng Zener hoặc 7812. Những điều này đã được thảo luận khá nhiều trên diễn đàn này rồi.Chưa đỗ tú tài, nên vẫn còn phải đi học.
- 1 like
Comment
Bài viết mới nhất
Collapse
-
bởi DomitilaXin lỗi vì đã làm phiền, tôi có một câu hỏi dành cho mọi người.
Tôi đang sử dụng công tắc tiệm cận để chuyển mạch giới hạn trên thiết bị của mình. Mỗi khi động cơ bước được kích hoạt, tín hiệu của công tắc nhảy lung tung, ngay cả khi động cơ không quay.
...-
Channel: Điện tử công suất
hôm nay, 13:02 -
-
Trả lời cho Thắc mắc pin 21v ?bởi mèomướpDạ áp sạc như vậy là đúng rồi ạ. Pin li ion mật độ điện cao và dễ cháy nổ khi mạch bảo vệ lỗi. Chú muốn an toàn thì dùng pin sắt li fe ạ, hoặc mới hơn là pin natri. Tuy nhiên loại này to nặng, dòng xả thấp hơn nên ko phù hợp cho dụng cụ cầm tay ạ...
-
Channel: Điện tử dành cho người mới bắt đầu
Hôm qua, 19:29 -
-
bởi trung30000Các bác cho em hỏi pin 21 volt, 5s , khi sạc đầy cục sạc chuyển màu xanh, em đo điện áp khi đầy là 21.05 v, như vậy có nguy hiểm đến pin không các bác, vì mỗi Cell pin chỉ chịu tối đa được 4.2v,
-tại sao nhà sản xuất không thiết kế cục sạc khi đầy chỉ 20v để bảo vệ pin .-
Channel: Điện tử dành cho người mới bắt đầu
Hôm qua, 10:51 -
-
Trả lời cho Yêu thơ mê nhạc, mời các bác vào đây!bởi vi van phamCảm ơn cháu đã bỏ chút thời gian vàng ngọc xem ông già gần 80 tuổi kể hối ký chuyện tình cùa mình. Những chương trình học hồi lớp 6 ( đệ thất) và lớp 7 ( đệ luc) học họa và nhạc sau này đã giúp đỡ tôi rất nhiều trong việc tìm...
-
Channel: Tâm tình dân kỹ thuật
16-05-2026, 22:15 -
-
Trả lời cho Yêu thơ mê nhạc, mời các bác vào đây!bởi dinhthuong92Chúc mừng bác có cuộc tình rất lãng mạn, cuộc hôn nhân gắn bó dài lâu nhé!...
-
Channel: Tâm tình dân kỹ thuật
16-05-2026, 13:49 -
-
Trả lời cho Yêu thơ mê nhạc, mời các bác vào đây!bởi vi van phamHôn nhân của tôi dường như có bàn tay sắp đặt của ông tơ, bà nguyệt. Bà xả nói tôi viết hồi ký duyên số này. Tôi đã viết vào tập 100 trang học sinh. Sau 50 năm lật tới, lật lui xem quyển hối ký có nơi rách nát. Tôi viết lại bằng AI, giọng đọc VBBe, ca sĩ hát là là Synthesizer V.
...-
Channel: Tâm tình dân kỹ thuật
15-05-2026, 14:18 -
-
Trả lời cho Công thức tính định luật kirchhoffbởi nguyendinhvanCông thức này chắc là để áp dụng cho UAV để bắn máy bay F15....
-
Channel: Hỗ trợ học tập
14-05-2026, 21:17 -
-
Trả lời cho Yêu thơ mê nhạc, mời các bác vào đây!bởi dinhthuong92GIỚI THIỆU CA KHÚC VỀ CHA MẸ:
Nặng Nghĩa Mẹ Cha
Sáng tác: Hoàng Đình Thường
Giọng hát: AI
Công cha cao tựa như Thái Sơn
Nghĩa mẹ sâu nước biếc xanh trong
Mong con khôn lớn đời hạnh phúc
Mẹ cha...-
Channel: Tâm tình dân kỹ thuật
12-05-2026, 16:22 -
-
bởi afrendlyCảm ơn bạn. Mình hỏi để thợ có thể tham khảo thôi chứ không đủ kiển thức để sửa, mà cũng không có đồ nghề, mua đồ nghề quá tiền máy. Gọi nhiều lần mà thợ hẹn mãi chưa có tới ấy bạn. Mình muốn sửa được chứ bỏ thì uống, nhưng sợ là được mỗi người thợ mà lại không sửa nổi....
-
Channel: Điện tử gia dụng
11-05-2026, 00:34 -
-
bởi mèomướpDạ nó bị tắc ẩm hoặc rò thiếu gas hoặc lốc yếu hoặc van tiết lưu có vấn đề hoặc tất cả những nguyên nhân trên ạ. Chú ko chuyên về mảng này thì bán đi, giành thời gian trồng rau sạch đem ra chợ bán lấy tiền mua tủ mới ạ. Còn...
-
Channel: Điện tử gia dụng
10-05-2026, 17:01 -
Giúp M với. Mình vẽ cái mạch nt này chạy mô phỏng ok nhưng cắm trên test board nó không chạy gì hết. Các pro xem giùm mạch bị sai chỗ nào k để M còn chỉnh sửa. Thanks
Comment