Thông báo
Collapse
No announcement yet.
[Help] Mạch chống chạm chập/ngắn dòng
Collapse
X
-
[Help] Mạch chống chạm chập/ngắn dòng
Hi, em xin chào các bác ở diễn đàng dientuvietnam.net. Chuyện là em là newbie về điện, muốn vọc vạch mấy cái mạch. Mạch mà em muốn làm bây giờ là cái mạch chống chạm chập/ngắn dòng mạch. Yêu cầu của em không nhiều, chỉ cần khi bị chập là đóng, khi hết chập thì mình ấn nút cũng được, nhưng mà độ nhạy thì nên cao cao tí [Em nhát lắm :>]. Search trên mạng thì có cái mạch này. Em cũng chưa hiểu nguyên lí, mấy bác xem thử nó có chạy được không ạ .-. Em có đọc qua rồi nhưng không tin lắm .-. Link bài đó đây ạ: . Em cảm ơn mấy bác đã đọc bài. Mong mấy bác giúp em! Em xin cảm ơn! :<
Tags: None
-
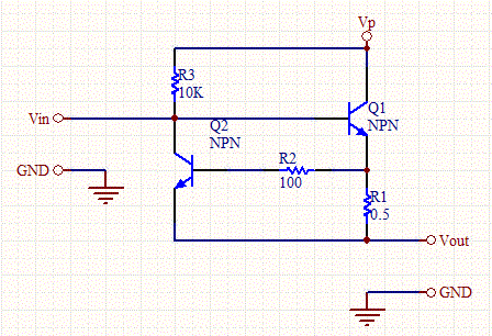
Mạch sẽ không chạy vì sai 1 chút. Chuẩn như hình dưới:
Nguyên lý: Bình thường R3 phân cực cho Q1 -> Q1 dẫn -> tải được cấp nguồn qua Q1 và R1.
Khi bị quá tải/ngắn mạch: điện áp giữa 2 đầu R1 >0.7V -> Q2 được phân cực thông qua R2 -> Q2 dẫn -> chân B Q1 bị kéo xuống mức thấp -> Q1 ngưng dẫn -> Vin bị ngắt.
Tuy nhiên ngay sau đó điện áp giữa 2 đầu R1 sẽ xuống mức gần 0 -> Q2 mất phân cực và ngưng dẫn -> Q1 lại dẫn.
Hai trạng thái trên cứ giằng co liên tục nên thực tế mạch sẽ không ngắt hoàn toàn mà sẽ được hạn dòng ở mức khoảng (Vbe Q1)/R1 = 0.7/0.5 = 1.4 A.
Vậy tóm lại cái mạch này là mạch hạn dòng
- 2 yêu thích
-
Oki, em ơn bác nhiều! :3 💪Nguyên văn bởi trthnguyen Xem bài viếtMạch sẽ không chạy vì sai 1 chút. Chuẩn như hình dưới:
Nguyên lý: Bình thường R3 phân cực cho Q1 -> Q1 dẫn -> tải được cấp nguồn qua Q1 và R1.
Khi bị quá tải/ngắn mạch: điện áp giữa 2 đầu R1 >0.7V -> Q2 được phân cực thông qua R2 -> Q2 dẫn -> chân B Q1 bị kéo xuống mức thấp -> Q1 ngưng dẫn -> Vin bị ngắt.
Tuy nhiên ngay sau đó điện áp giữa 2 đầu R1 sẽ xuống mức gần 0 -> Q2 mất phân cực và ngưng dẫn -> Q1 lại dẫn.
Hai trạng thái trên cứ giằng co liên tục nên thực tế mạch sẽ không ngắt hoàn toàn mà sẽ được hạn dòng ở mức khoảng (Vbe Q1)/R1 = 0.7/0.5 = 1.4 A.
Vậy tóm lại cái mạch này là mạch hạn dòng
- 1 like
Comment
Bài viết mới nhất
Collapse
-
bởi mylinhattTrong vận hành thực tế, nhiều xưởng gia công gặp tình trạng máy phay CNC bắt đầu sai kích thước, bề mặt rung nhẹ hoặc phát sinh lỗi thay dao dù chương trình và dao cắt không thay đổi. Phần lớn các vấn đề này không xuất phát từ lập trình mà đến từ việc bảo dưỡng máy chưa được thực hiện đúng và đủ....
-
Channel: Máy công cụ
Hôm qua, 11:27 -
-
bởi ittcHì, em tính đi mua 1 cái máy Khoan và máy Mài (cắt), em đã chính thức gạt thằng BOSCH sang 1 bên vì giá cao hơn Dewalt và Makita, hơn nữa xem Cataloge của nó thì hàng ít model mẫu mã hơn.
Giá Dewalt và Makita thấy ngang ngửa nhau, thôi thì nhu...-
Channel: Điện tử gia dụng
Hôm qua, 07:20 -
-
bởi DaoVanTrongChào Anh Em. Nay em có tạo 1 sơ đồ mạch UPS sau, xin Ae cho ý kiến.
Và nếu biết sản phẩm này nếu có sẵn thì em xin link để mua (nếu giá phù hợp) thì em đỡ phải làm ạ, vì em tìm nhưng không thấy:
╔═══════════════════[ĐIỆN_LƯỚI_220V]════════════════╗...-
Channel: Điện tử sáng tạo
21-12-2025, 23:32 -
-
Trả lời cho Nên mua máy phay CNC cũ, máy mới phổ thông hay máy chất lượng cao? Góc nhìn từ bài toán sản xuất thực tếbởi nguyendinhvanNgày trước, khi KT đang tăng trưởng, một cái máy tự động cũ tầm trung, thì khoảng 5 năm là hoàn vốn. Nhưng hiện tại, mọi việc đều chậm trễ, cạnh tranh, nên theo các xếp tính thì phải hơn 10 năm làm việc ngon lành thì mới hoàn vốn....
-
Channel: Máy công cụ
20-12-2025, 20:23 -
-
Trả lời cho cách làm led Hao Quang.có pro nào biết k nhỉ ???bởi StatusHello! I'm from Kazakhstan. Can anyone share the HEX file with me? The download link in post 50 doesn't work.
-
Channel: Vi điều khiển họ 8051
18-12-2025, 00:05 -
-
bởi mylinhattChào anh em cơ khí,
Trong quá trình tư vấn đầu tư thiết bị cho xưởng, mình gặp rất nhiều câu hỏi kiểu: “Nên mua máy phay CNC cũ để tiết kiệm, chọn máy mới phổ thông cho yên tâm, hay cố gắng lên máy chất lượng cao để làm hàng khó?”. Thực tế, đây không phải câu hỏi chỉ về...-
Channel: Máy công cụ
17-12-2025, 13:38 -
-
Trả lời cho Vấn đề về tốc độ quaybởi nguyendinhvanSử dụng động cơ servor, hoặc lắp thêm một cái encoder vào động cơ bước. Encoder sẽ kiểm soát động cơ có quay hoặc đứng im.
-
Channel: Điện tử truyền hình
14-12-2025, 19:50 -

Comment