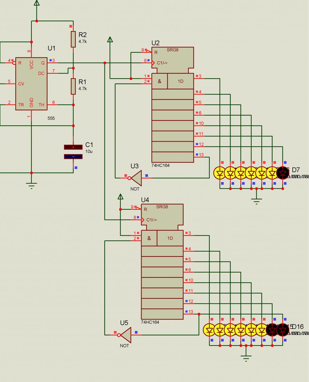
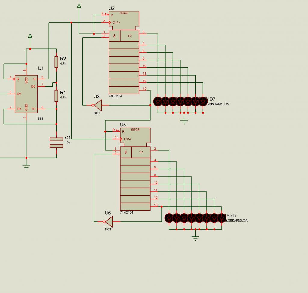
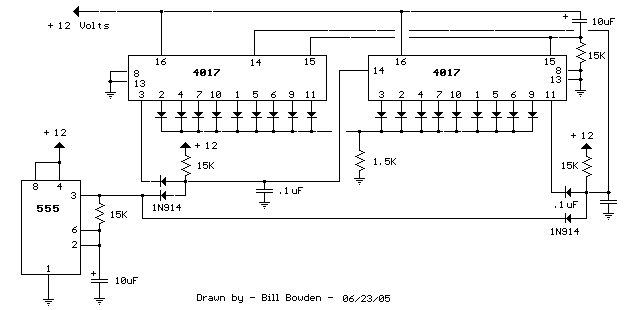
Em có sơ đồ như hình vẽ, vậy em muốn tăng số lượng bóng led lên phải làm sao, (khoảng 20 đến 30 bóng). Mong các anh chỉ dùm em cách nối dây luôn.
À, mà em ráp mạch bằng day điện (không có bảng mạch) nó tùm lum hết, vậy có cách nào cho gọn lại. Em nghe nói trên thị trường có bán mạch đục lỗ sẵn vậy làm sao mình có thể nói các thiết bị lại được. Hoặc các anh có thể chỉ cho em cách làm bảng mạch không để bắt linh kiện vào.
À, mà em ráp mạch bằng day điện (không có bảng mạch) nó tùm lum hết, vậy có cách nào cho gọn lại. Em nghe nói trên thị trường có bán mạch đục lỗ sẵn vậy làm sao mình có thể nói các thiết bị lại được. Hoặc các anh có thể chỉ cho em cách làm bảng mạch không để bắt linh kiện vào.



, như vậy chẳng khác nào 2 hàng chạy song song ( Đâu phải sáng 1 dãy từ bóng đầu đến cuối đâu) Nếu được anh sài paint vẽ dùm em vài nét đi, chân nào sài chân nào bỏ cái gì dùm. Anh nói bằng lời dẽ hiểu nhầm lắm.

Comment