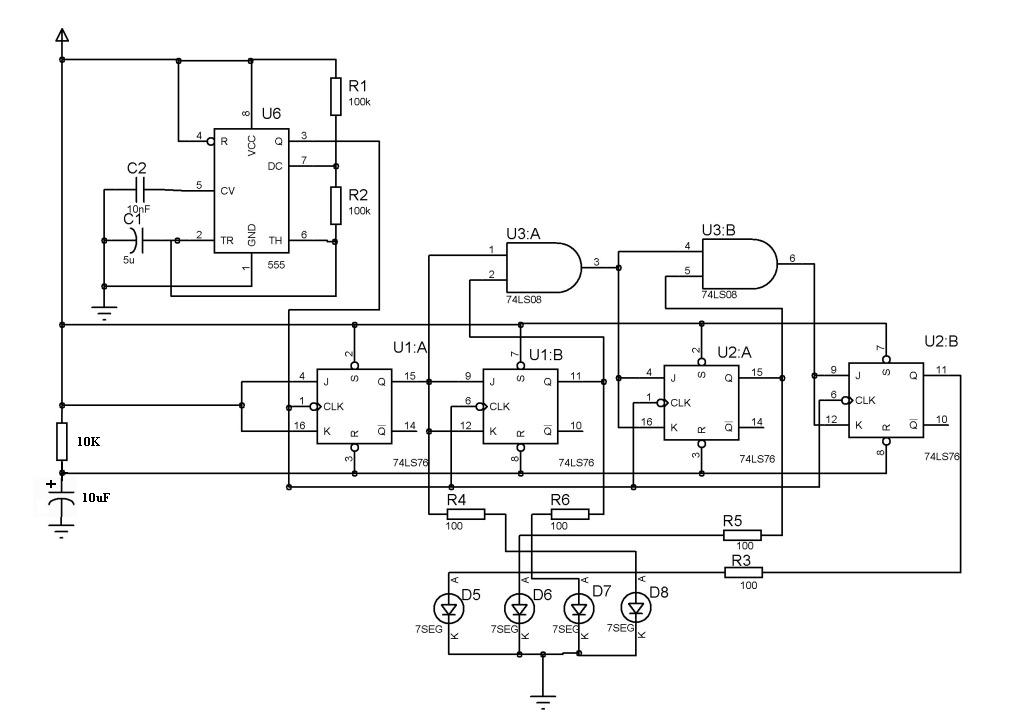
Cho mình hỏi là có cách nào xả hết hiện trong mạch khi mình ngắt điện cung cấp cho mạch không nhỉ.
(Mình làm 1 mạch đếm 4bit, nhưng khi ngắt điện, sau đó cấp lại thì do ở lần trc vẫn còn điện lưu lại (có thể là trên tụ và các JKFF) nên trạng thái đầu ra lúc này lại chạy tiếp của lần trước chứ không chạy từ đầu)
(Mình làm 1 mạch đếm 4bit, nhưng khi ngắt điện, sau đó cấp lại thì do ở lần trc vẫn còn điện lưu lại (có thể là trên tụ và các JKFF) nên trạng thái đầu ra lúc này lại chạy tiếp của lần trước chứ không chạy từ đầu)


Comment