Mạch chống rung role rất tốt rồi bạn [MENTION=214098]thetung[/MENTION] ah (có thể xem video để kiểm chứng, mình đã cho LDR nhận sáng liên tục từ tối đến sáng).
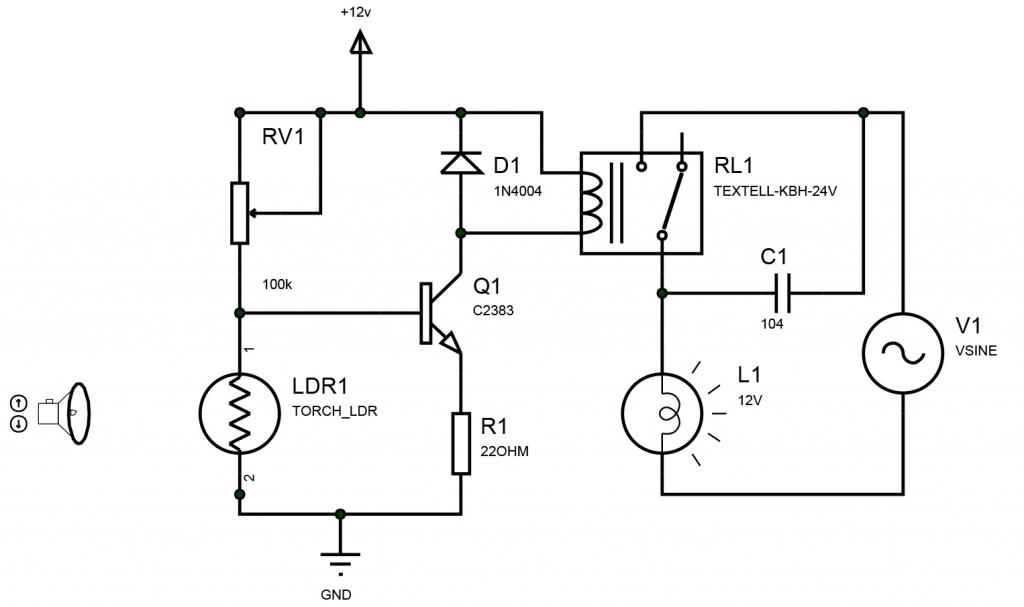
Mạch của bạn [MENTION=261252]nauda[/MENTION] cho delay được bao lâu vậy ? mình nghĩ với tụ 470u thì mạch đã giảm kích thước đi đáng kể, hoặc có thể lắp song song vài cái tụ điện dung nhỏ cũng được.
Mạch của bạn [MENTION=261252]nauda[/MENTION] cho delay được bao lâu vậy ? mình nghĩ với tụ 470u thì mạch đã giảm kích thước đi đáng kể, hoặc có thể lắp song song vài cái tụ điện dung nhỏ cũng được.

Comment