Nguyên văn bởi bocapchua
Xem bài viết
Thông báo
Collapse
No announcement yet.
Giúp em Led 5W các bác .....
Collapse
X
-
hjhj.
minh phải dung led 5w vi co li do.
minh khong chi dung 1 led 5w.
den cua minh co khi phải dùng tới 3 den led 5w.đương nhiên là phải tản nhiệt rồi.tan nhiet của em co khi to như cái bát ấy chứ.và nếu cần thiêt em còn phait thêm quạt nữa.
nếu minh dung 3 led 5w thi các mắc thế nào nhỉ?
mạch dung LM317 cũng ko ổn.vạy bác nào đã từng có kinh nghiệm chỉ rõ hơn coi.
nhưng lich kiện cứ ngót ngét hàng 100k thế này.mà lại die 1 con rồi.xem ra phép thử thì hơi e ngại.
hjhj.
Comment
-
nếu nguồn V thấp thì dùng driver cho từng con hoặc dùng chung cho 3 con luôn cũng được (set dòng bằng 3 con cộng lại, mắc 3 con // ) nhưng ko chắc ăn như cho từng con, nguồn V cao thì nối 3 con nối tiếp rồi dùng diver điều dòng qua đúng theo thông số là ok , có điều nguồn phải khoảng 15v , cách này an toàn và đỡ tốn mạch driver hơnNguyên văn bởi ngocbac_bk Xem bài viếthjhj.
minh phải dung led 5w vi co li do.
minh khong chi dung 1 led 5w.
den cua minh co khi phải dùng tới 3 den led 5w.đương nhiên là phải tản nhiệt rồi.tan nhiet của em co khi to như cái bát ấy chứ.và nếu cần thiêt em còn phait thêm quạt nữa.
nếu minh dung 3 led 5w thi các mắc thế nào nhỉ?
mạch dung LM317 cũng ko ổn.vạy bác nào đã từng có kinh nghiệm chỉ rõ hơn coi.
nhưng lich kiện cứ ngót ngét hàng 100k thế này.mà lại die 1 con rồi.xem ra phép thử thì hơi e ngại.
hjhj.
.
Làm driver thì dùng cái nòa chả được 2576, 34063, Tl494 ... miễn set dòng phù hợp và ổn định là được,CK6C -HUI
Comment
-
Chào các bác,
- LED luxeon hay thường thì có ... người bán biết thôi. quan trọng là uy tín. Con led 1W ở nhật tảo có chỗ bán 12k/con (ko có đế). có chỗ bán rẻ và mắc hơn. LED trắng có nhiều sắc màu, sáng xanh, trắng và vàng. Bác nên thử tại chổ.
- LED ko nên mắc //, vì khi nóng lên, điện áp thay đổi, nếu các con nóng ko đều là hỏng bét. Đây cũng là ng nhân ng ta dùng nguồn dòng cho LED.
- Nếu nguồn cc thấp, các bác có thể lắp mạch nâng áp ổn dòng, dùng MC34063 hay TL494 đều dc. Vào alldatasheet.com mà load datasheet về là có đủ các sơ đồ trong đó hết ạ.
- Khuyến nghị các bác xài TL494, vì cho phép dùng R nhỏ để cảm biến dòng. Áp cảm biến dòng có thể chỉnh ở 0.1V, còn UC34063 thì cố định 1.25V (nếu dòng LED 0.8A thì CS điện trở nhiệt là: 0.8*1.25 w). Tui hay xài TL494 củ, mua ở Nhật Tảo giá 1.5k / con, ko bao giờ chết (gắn ngược đầu cũng còn sống dc).
- cả 2 con trên đều cho phép Vin max là 35V, các bác xài vô tư nhé.EDA Engineer - Design on Demand
Email:
Web:
Comment
-
chính xác 158B LTK. tiệm đó bán hàng uy tín, đúng hàng đúng giá. em mua lâu rồi nên em biết. ví dụ bác hỏi mua sò 2N3055 thì người ta hỏi liền hàng malay hay trung quốc và cho bác biết giá luôn. ở đây em đưa ra cách đơn giản nhất cho bác ấy. chứ mấy mạch khác phức tạp và tốn kém. nếu ko thì dùng 555 PMW cho fet lên mấy chục A chẳng được. nhưng giết gà không cần dao mổ trâu đâu nhỉ. vì led bác ấy mua ko biết có đúng công suất thực ko và gặp hàng tàu cùi bắp nửa nên em nói bác ấy set dòng 600mA cho an toàn đó mà.Nguyên văn bởi bocapchua Xem bài viếtTốt nhất nên ghép nhiều con CS nhỏ, không nên xài 1 con cs cao, vì rất nóng, hiệu suất giảm nhiều. Còn mạch nguồn dòng LM317 là lý thuyết cho vui thôi bác ạ. không dùng nguồn tuyến tính khi xài cs cao dc đâu. Bác thử tải dòng 1A @ 12V ngõ ra chừng 3.7V chưa nhỉ?? Chắc fai dùng Nhôm to Đùng và bỏ vào tủ lạnh cho nó chạy, heheeee. Tốt nhất khuyên các bác dùng 34063 + STS (đọc datasheet nhé, phải tự tìm hiểu 1 tí, ko fai cái j cũng hỏi), TL494 thì áp rơi trên R nhỏ hơn nhiều, có nhìu đồ củ để xài. 2576 j đó thì quá mắc, dành cho dân nhà giàu chơi.
CH mà bác ấy nói chắc là 158B LTK nhỉ? coi chừng giá cả khi mua của ông này. LED 5W tản nhiệt rất lớn, cái trong hình của bác ấy ko fai 5W rồi.
Comment
-
Okie, đồng ý với bác.Nguyên văn bởi tda1415 Xem bài viếtchính xác 158B LTK. tiệm đó bán hàng uy tín, đúng hàng đúng giá. em mua lâu rồi nên em biết. ví dụ bác hỏi mua sò 2N3055 thì người ta hỏi liền hàng malay hay trung quốc và cho bác biết giá luôn. ở đây em đưa ra cách đơn giản nhất cho bác ấy. chứ mấy mạch khác phức tạp và tốn kém. nếu ko thì dùng 555 PMW cho fet lên mấy chục A chẳng được. nhưng giết gà không cần dao mổ trâu đâu nhỉ. vì led bác ấy mua ko biết có đúng công suất thực ko và gặp hàng tàu cùi bắp nửa nên em nói bác ấy set dòng 600mA cho an toàn đó mà.
Tui mua đồ nhiều ở 158B, nếu bác biết rõ giá cả thì nên mua. Họ luôn bán thấp hơn giá CH khác. con nào bác ko biết giá, nó chém bác đấy. nói chung mua SL nhiều phải trả giá với CH này, bán sỉ mà còn nói thách mới ghê chứ.
Tốt nhất là gặp 3 lão già, hoặc cô bé trẻ, cái thằng nhỏ con thì ko nên mua (con của lão già thì phải).EDA Engineer - Design on Demand
Email:
Web:
Comment
-
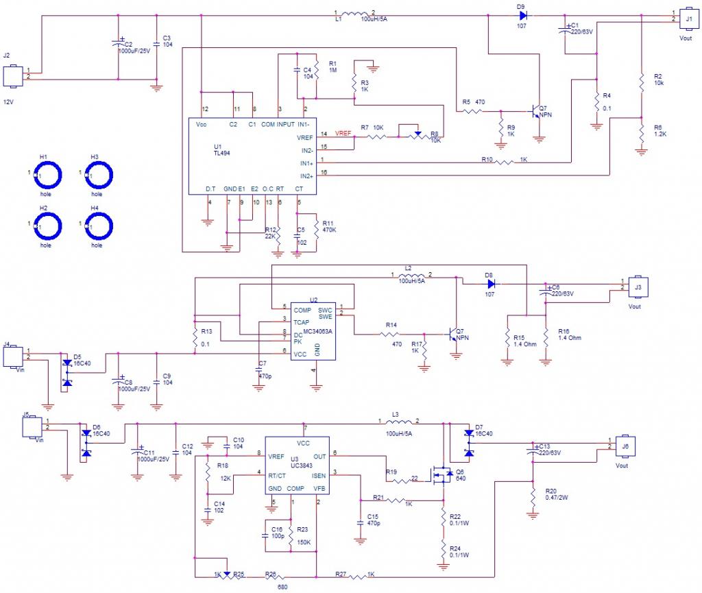
để thấp sáng con led mà bác dùng mạch thấy kinh quáNguyên văn bởi bocapchua Xem bài viết[ATTACH=CONFIG]31924[/ATTACH]
Gởi các bác tham khảo sơ đồ stepup tự chế cho LED. đã làm mạch nhưng chưa check vì ... đổi ý sang dùng step-down từ nguồn 48V mua ngoài chợ. Step-down hiệu suất cao hơn.
Comment
-
Nếu ko dùng cách này, bác fai đi mua bộ nguồn chuyên cho LED ở ngoài chợ. Thường là switching 220V qua biến áp xuống. Mình đang cầm 2 cái của nó đây.
Các bác xài LED từ 5W trở lên fai tính toán kỹ, ko còn là chơi đùa nữa, mà là kỹ thuật rồi.
nhìn mạch thấy kinh, nhug khi làm ra rất nhỏ gọn, đặc biệt là bây giờ SMD quá nhiều và rẻ nữa.
Nguyên lý các nguồn trên là chuyển từ áp 8V-20V lên áp 50V-60V với dòng điện ko đổi. CS có thể lên đến 50W, ko phải đồ để chơi. Mạch gốc mình dung FET và phức tạp hơn tí. cái này là nhỏ gọn rồi.
Nếu dưới 10W, các bác dùng stepdown, UC34063 + 3 điện trở + tụ lọc nhỏ nữa là xong. Khi rảnh mình pót lên.EDA Engineer - Design on Demand
Email:
Web:
Comment
-
bác cho em hỏi.
trong 3 cái mạch trên.cái nào là khả thi nhất?
để em chuột bạch luôn.
và bác giải thich nguyen li hoat động giúp em nha.
thanks bác
em dùng led 5w ko phải trò chơi.em dung là cho đề tài tốt nghiệp của em.
ah.em dung 3 led 5w cho mỗi đền đấy?
bác xem nếu như vậy thi nên dùng cái mạch nào ở trên?
và cách mắc nhé
thanks bác
Comment
Bài viết mới nhất
Collapse
-
bởi mylinhattTrong vận hành thực tế, nhiều xưởng gia công gặp tình trạng máy phay CNC bắt đầu sai kích thước, bề mặt rung nhẹ hoặc phát sinh lỗi thay dao dù chương trình và dao cắt không thay đổi. Phần lớn các vấn đề này không xuất phát từ lập trình mà đến từ việc bảo dưỡng máy chưa được thực hiện đúng và đủ....
-
Channel: Máy công cụ
Hôm qua, 11:27 -
-
bởi ittcHì, em tính đi mua 1 cái máy Khoan và máy Mài (cắt), em đã chính thức gạt thằng BOSCH sang 1 bên vì giá cao hơn Dewalt và Makita, hơn nữa xem Cataloge của nó thì hàng ít model mẫu mã hơn.
Giá Dewalt và Makita thấy ngang ngửa nhau, thôi thì nhu...-
Channel: Điện tử gia dụng
Hôm qua, 07:20 -
-
bởi DaoVanTrongChào Anh Em. Nay em có tạo 1 sơ đồ mạch UPS sau, xin Ae cho ý kiến.
Và nếu biết sản phẩm này nếu có sẵn thì em xin link để mua (nếu giá phù hợp) thì em đỡ phải làm ạ, vì em tìm nhưng không thấy:
╔═══════════════════[ĐIỆN_LƯỚI_220V]════════════════╗...-
Channel: Điện tử sáng tạo
21-12-2025, 23:32 -
-
Trả lời cho Nên mua máy phay CNC cũ, máy mới phổ thông hay máy chất lượng cao? Góc nhìn từ bài toán sản xuất thực tếbởi nguyendinhvanNgày trước, khi KT đang tăng trưởng, một cái máy tự động cũ tầm trung, thì khoảng 5 năm là hoàn vốn. Nhưng hiện tại, mọi việc đều chậm trễ, cạnh tranh, nên theo các xếp tính thì phải hơn 10 năm làm việc ngon lành thì mới hoàn vốn....
-
Channel: Máy công cụ
20-12-2025, 20:23 -
-
Trả lời cho cách làm led Hao Quang.có pro nào biết k nhỉ ???bởi StatusHello! I'm from Kazakhstan. Can anyone share the HEX file with me? The download link in post 50 doesn't work.
-
Channel: Vi điều khiển họ 8051
18-12-2025, 00:05 -
-
bởi mylinhattChào anh em cơ khí,
Trong quá trình tư vấn đầu tư thiết bị cho xưởng, mình gặp rất nhiều câu hỏi kiểu: “Nên mua máy phay CNC cũ để tiết kiệm, chọn máy mới phổ thông cho yên tâm, hay cố gắng lên máy chất lượng cao để làm hàng khó?”. Thực tế, đây không phải câu hỏi chỉ về...-
Channel: Máy công cụ
17-12-2025, 13:38 -
-
Trả lời cho Vấn đề về tốc độ quaybởi nguyendinhvanSử dụng động cơ servor, hoặc lắp thêm một cái encoder vào động cơ bước. Encoder sẽ kiểm soát động cơ có quay hoặc đứng im.
-
Channel: Điện tử truyền hình
14-12-2025, 19:50 -

Comment