Em đang làm mạch bảo vệ quá dòng và ngắn mạch cho nguồn dc với dòng bảo vệ 5a. Em nghĩ mại cũng chỉ ra được mạch bảo vệ dùng oa và mosfet. E thử cho quá dòng nó bảo vệ được, nhưng khi ngắt mosfet, không có dòng qua Rshunt , nó lại đóng, lặp đi lặp lại gây nòng và cháy mosfet. Em muốn khi có ngắn mạch hay quá dòng , thì tự ngắt, khi hết ngắn mạch, mạch tự chạy bình thường. Rất mong các anh chị hiểu biết giúp đỡ. Em cảm ơn!
Thông báo
Collapse
No announcement yet.
Cần giúp mạch bảo vệ quá dòng, ngắn mạch cho nguồn dc
Collapse
X
-
Có cái này, tương tự như trong TV SONY "Trinitron", không biết có giúp ích cho bạn hay không
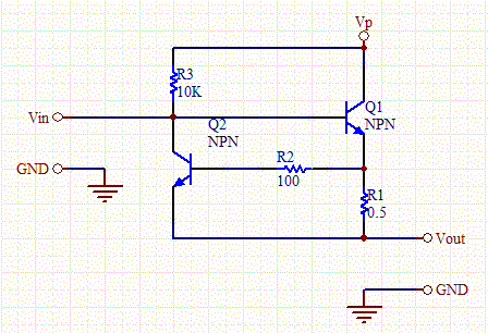
Short circuit protection is often a desirable feature to add to power amplifiers or power supplies, for both safety concerns and protection of circuitry.The circuit in the schematic below can be used to protect the output power transistor Q1. Under normal circumstances, where there is a typical load, the voltage across R1 is negligible, and Q2 is turned off and the circuit acts normally. When Vout is shorted a voltage develops across R1, resulting in Q2 Turning on. Since the base of Q1 is pulled towards ground by Q2, it is turned off, and current through it is limited or completely shut off, thus protecting it from overheating
Chưa đỗ tú tài, nên vẫn còn phải đi học.
- 1 like
Comment
-
Thanks anh giúp đỡ, mai em thử xem thế nào.Nguyên văn bởi HTTTTH Xem bài viếtCó cái này, tương tự như trong TV SONY "Trinitron", không biết có giúp ích cho bạn hay không
Short circuit protection is often a desirable feature to add to power amplifiers or power supplies, for both safety concerns and protection of circuitry.The circuit in the schematic below can be used to protect the output power transistor Q1. Under normal circumstances, where there is a typical load, the voltage across R1 is negligible, and Q2 is turned off and the circuit acts normally. When Vout is shorted a voltage develops across R1, resulting in Q2 Turning on. Since the base of Q1 is pulled towards ground by Q2, it is turned off, and current through it is limited or completely shut off, thus protecting it from overheating
[ATTACH=CONFIG]n1668629[/ATTACH]
Comment
-
mạch của bạn không hoạt động ở chế độ bảo vệ vì thiếu delay, bạn cần gắn thêm tụ vào chân (-) của opamp để tạo delay, thứ 2 nếu muốn tắt hẳn nguồn khi quá tải thì dùng scr điều khiển khóa mostfet, nhưng làm như vậy thì bạn phải tự reset lại.Nguyên văn bởi dhcnhn Xem bài viếtEm đang làm mạch bảo vệ quá dòng và ngắn mạch cho nguồn dc với dòng bảo vệ 5a. Em nghĩ mại cũng chỉ ra được mạch bảo vệ dùng oa và mosfet. E thử cho quá dòng nó bảo vệ được, nhưng khi ngắt mosfet, không có dòng qua Rshunt , nó lại đóng, lặp đi lặp lại gây nòng và cháy mosfet. Em muốn khi có ngắn mạch hay quá dòng , thì tự ngắt, khi hết ngắn mạch, mạch tự chạy bình thường. Rất mong các anh chị hiểu biết giúp đỡ. Em cảm ơn!Khoa học công nghệ mới là chìa khóa của sự phát triển!
- 1 like
Comment
-
Bạn nên chuyển hướng suy nghĩ sang phương án: cắt dòng qua tải khi quá dòng;
- Hoặc là đến khi nào hết quá dòng thì mạch cấp dòng trở lại.
- Hoặc là người dùng phải reset sau khi xử lý xong sự cố.
Hiện giờ, bạn để FET gánh hộ tải là không tiết kiệm và có thể gây hại cho mạch chính (cháy mạch in) và cả mạch bảo vệ (nóng đến chảy cả thiếc hàn... có thể chết FET
)
Chưa đỗ tú tài, nên vẫn còn phải đi học.
- 1 like
Comment
-
Đúng là em đang muốn làm mạch như anh nói. Nhưng em chỉ làm được cho nó cắt khi quá dòng, mà khi không quá dòng nó không tự động có lại được.Nguyên văn bởi HTTTTH Xem bài viếtBạn nên chuyển hướng suy nghĩ sang phương án: cắt dòng qua tải khi quá dòng;
- Hoặc là đến khi nào hết quá dòng thì mạch cấp dòng trở lại.
- Hoặc là người dùng phải reset sau khi xử lý xong sự cố.
Hiện giờ, bạn để FET gánh hộ tải là không tiết kiệm và có thể gây hại cho mạch chính (cháy mạch in) và cả mạch bảo vệ (nóng đến chảy cả thiếc hàn... có thể chết FET
)
Comment
-
Vâng phương án tắt hẳn thì em làm được, em thêm một transistor lấy phản hồi sau OA về . Nhưng mạch của em làm yêu cầu không quá dòng nữa thì phải tự đóng lại. Giống như nguồn vẫn bán trên thị trường.Nguyên văn bởi HTTTTH Xem bài viếtBạn nên chuyển hướng suy nghĩ sang phương án: cắt dòng qua tải khi quá dòng;
- Hoặc là đến khi nào hết quá dòng thì mạch cấp dòng trở lại.
- Hoặc là người dùng phải reset sau khi xử lý xong sự cố.
Hiện giờ, bạn để FET gánh hộ tải là không tiết kiệm và có thể gây hại cho mạch chính (cháy mạch in) và cả mạch bảo vệ (nóng đến chảy cả thiếc hàn... có thể chết FET
)
Comment
-
Mạch này hoạt động giống y mạch của em tran rất nóng anh ak. Em đã dùng hẳn tran công suất tip142.Nguyên văn bởi HTTTTH Xem bài viếtCó cái này, tương tự như trong TV SONY "Trinitron", không biết có giúp ích cho bạn hay không
Short circuit protection is often a desirable feature to add to power amplifiers or power supplies, for both safety concerns and protection of circuitry.The circuit in the schematic below can be used to protect the output power transistor Q1. Under normal circumstances, where there is a typical load, the voltage across R1 is negligible, and Q2 is turned off and the circuit acts normally. When Vout is shorted a voltage develops across R1, resulting in Q2 Turning on. Since the base of Q1 is pulled towards ground by Q2, it is turned off, and current through it is limited or completely shut off, thus protecting it from overheating
[ATTACH=CONFIG]n1668629[/ATTACH]
Comment
-
Bạn làm theo hướng này: Khi quá tải mạch công suất ngắt, mạch kiểm tra tải hoạt động. Khi không quá tải thì đóng trở lại mach công suất. Kiểm tra tải bằng cách nào thì căn cứ vào dạng nguồn 1c hay xc, tải thuần trở hay cảm... để thiết kế.
- 1 like
Comment
-
em cũng đã nghĩ hướng này. Nhưng thiết kế hơi khó vì nguồn dc 12v, nếu dòng tầm 5A, trở tải khoảng 2.5Ohm. , nên để kiểm tra thì em nghĩ khi có ngắn mạch một tranzito khác sẽ đóng một trở khác cũng có trị số R nhỏ , kết hợp với trở tải, tạo điện áp so sánh . Nhưng như thế cũng khó vì tự thực chất tải vẫn hoạt động với dòng nhỏ = U/(R noi tiep+Rtai)Nguyên văn bởi phongltyt Xem bài viếtBạn làm theo hướng này: Khi quá tải mạch công suất ngắt, mạch kiểm tra tải hoạt động. Khi không quá tải thì đóng trở lại mach công suất. Kiểm tra tải bằng cách nào thì căn cứ vào dạng nguồn 1c hay xc, tải thuần trở hay cảm... để thiết kế.
Comment
-
Em đang có yêu cầu phải tự làm để ghép vào mạch dc sau khi đã boost lên anh à.Nguyên văn bởi T.L.M Xem bài viếtNếu thấy khó quá thì bạn đi mua cái nguồn xung có giới hạn dòng. Nếu muốn chế hạn dòng cho ắc qui thì dùng mạch "biến đổi không tổn hao" thêm phần hồi tiếp hạn dòng nữa.
Comment
Bài viết mới nhất
Collapse
-
bởi mylinhattTrong vận hành thực tế, nhiều xưởng gia công gặp tình trạng máy phay CNC bắt đầu sai kích thước, bề mặt rung nhẹ hoặc phát sinh lỗi thay dao dù chương trình và dao cắt không thay đổi. Phần lớn các vấn đề này không xuất phát từ lập trình mà đến từ việc bảo dưỡng máy chưa được thực hiện đúng và đủ....
-
Channel: Máy công cụ
hôm nay, 11:27 -
-
bởi ittcHì, em tính đi mua 1 cái máy Khoan và máy Mài (cắt), em đã chính thức gạt thằng BOSCH sang 1 bên vì giá cao hơn Dewalt và Makita, hơn nữa xem Cataloge của nó thì hàng ít model mẫu mã hơn.
Giá Dewalt và Makita thấy ngang ngửa nhau, thôi thì nhu...-
Channel: Điện tử gia dụng
hôm nay, 07:20 -
-
bởi DaoVanTrongChào Anh Em. Nay em có tạo 1 sơ đồ mạch UPS sau, xin Ae cho ý kiến.
Và nếu biết sản phẩm này nếu có sẵn thì em xin link để mua (nếu giá phù hợp) thì em đỡ phải làm ạ, vì em tìm nhưng không thấy:
╔═══════════════════[ĐIỆN_LƯỚI_220V]════════════════╗...-
Channel: Điện tử sáng tạo
Hôm qua, 23:32 -
-
Trả lời cho Nên mua máy phay CNC cũ, máy mới phổ thông hay máy chất lượng cao? Góc nhìn từ bài toán sản xuất thực tếbởi nguyendinhvanNgày trước, khi KT đang tăng trưởng, một cái máy tự động cũ tầm trung, thì khoảng 5 năm là hoàn vốn. Nhưng hiện tại, mọi việc đều chậm trễ, cạnh tranh, nên theo các xếp tính thì phải hơn 10 năm làm việc ngon lành thì mới hoàn vốn....
-
Channel: Máy công cụ
20-12-2025, 20:23 -
-
Trả lời cho cách làm led Hao Quang.có pro nào biết k nhỉ ???bởi StatusHello! I'm from Kazakhstan. Can anyone share the HEX file with me? The download link in post 50 doesn't work.
-
Channel: Vi điều khiển họ 8051
18-12-2025, 00:05 -
-
bởi mylinhattChào anh em cơ khí,
Trong quá trình tư vấn đầu tư thiết bị cho xưởng, mình gặp rất nhiều câu hỏi kiểu: “Nên mua máy phay CNC cũ để tiết kiệm, chọn máy mới phổ thông cho yên tâm, hay cố gắng lên máy chất lượng cao để làm hàng khó?”. Thực tế, đây không phải câu hỏi chỉ về...-
Channel: Máy công cụ
17-12-2025, 13:38 -
-
Trả lời cho Vấn đề về tốc độ quaybởi nguyendinhvanSử dụng động cơ servor, hoặc lắp thêm một cái encoder vào động cơ bước. Encoder sẽ kiểm soát động cơ có quay hoặc đứng im.
-
Channel: Điện tử truyền hình
14-12-2025, 19:50 -

Comment