Thông báo

Collapse
No announcement yet.

Chuyển đổi xung tam giác sang xung vuông

Collapse
X
 
  • Lọc
  • Giờ
  • Show
Clear All
new posts

  • Chuyển đổi xung tam giác sang xung vuông

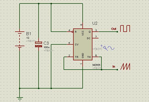
    Em tìm được cái mạch chuyển đổi xung tam giác sang xung vuông này.



    Nhưng nó chạy ở f=10Khz. Bây giờ em muốn chuyển cho nó chạy ở 20Khz với IC 1458 thì em phải thay đổi giá trị những linh kiện nào.

    Cái mạch của em dùng NE555 chạy mô phỏng trên Proteus thấy rất tốt, nhưng ko biết lắp thành mạch nó chạy có ổn không.



    Giữa 2 cái mạch này thì dùng cái mạch nào thì tốt hơn ạ.

    Mong các bác giúp em. Em xin cảm ơn.
    Attached Files

  • #2
    mạch 555 chạy tốt hơn nhưng xung không "vuông". muốn vuông thật đẹp thì dùng thêm 1 con flipflop chia 2 là nó "cực vuông" luôn
    Mobile: 0982263051

    Comment


    • #3
      Xung tam giác sang vuông ah ? Tưởng dùng 1 con có cổng vào trigger là ok chứ nhỉ? Ví dụ CD40106, đâu cần gì phức tạp quá đâu.

      Or call me 0903911109

      Comment


      • #4
        CD40106 của anh có tới 6 Schmitt trigger, em chỉ dùng 1 con e rằng lãng phí quá. Đúng ra cái của em xung vào là xung răng cưa, vì cái xườn sau nó dựng đứng. Em chỉ muốn tiết kiệm, dùng con nào nó nhỏ nhỏ thôi, DIL08 chẳng hạn.

        Comment


        • #5
          vớ vẩn con 555 ra xung vuông đét chỉ có linh kiện không chọn đúng .ok

          Comment


          • #6
            DIL08 thì mấy con OP-AMP như 741, 4558, TL082, TL084..... là được. Cho hoạt động ở chế độ so sánh.

            Comment


            • #7
              Nguyên văn bởi ngancoi Xem bài viết
              Em tìm được cái mạch chuyển đổi xung tam giác sang xung vuông này.



              Nhưng nó chạy ở f=10Khz. Bây giờ em muốn chuyển cho nó chạy ở 20Khz với IC 1458 thì em phải thay đổi giá trị những linh kiện nào.

              Cái mạch của em dùng NE555 chạy mô phỏng trên Proteus thấy rất tốt, nhưng ko biết lắp thành mạch nó chạy có ổn không.



              Giữa 2 cái mạch này thì dùng cái mạch nào thì tốt hơn ạ.

              Mong các bác giúp em. Em xin cảm ơn.
              Mạch dùng em 555 là dễ ăn nhất, dùng 555 thì phải biết chọn linh kiện (ví dụ như cùng là 555 nhưng NE555 khác HA7555 à nghe!!!)

              Comment


              • #8
                mình làm bài này sử dụng timer 555 nhiều lần rồi. cho tín hiệu xung tam giác vào chân số 2. khi đó đầu ra sẽ là xung vuông với tần số bằng tần số xung tam giác vào.
                hoặc bạn dùng 1 mạch so sánh cũng chuyển thành xung vuông ok.

                Comment

                Về tác giả

                Collapse

                ngancoi Tìm hiểu thêm về ngancoi

                Bài viết mới nhất

                Collapse

                Đang tải...
                X