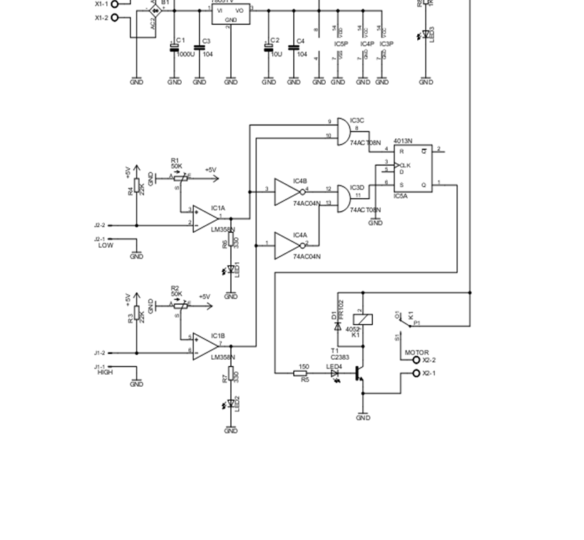
các bác cho e hỏi.e mới thực tập làm phải cái mạch thiết kế mạch điểu khiển máy bơm nước tự động dùng IC số.e đang tìm cảm biến nước mà trong bể e lắp 2 con cảm biến A,B(giả sử A là cảm biến lắp dưới đấy bể, B là cảm biến trên miệng bể) khi mực nước dưới logic thấp(low) của A(bể cạn) thì bơm nước và khi bơm vượt quá B thì ngừng bơm.e copy đc. cái sơ đồ nguyên lý trên mangj e gửi các bác e và giải thích giúp e.
Thông báo
Collapse
No announcement yet.
Bơm nước dùng cảm biến gi
Collapse
X
-
Chỉ mỗi có bơm nước thôi ... người ta vẫn dùng cái phao ... giật cái công tắc .. là nó đã tự động bơm rồi ( hết nước thì bơm, đầy nước thì nghỉ ) ... giờ lại vẽ ra bơm bằng IC số với cảm biến nữa chứ ... đúng là mấy ông thầy ở VN toàn nghĩ những cái dở hơi , thừa cơm ... đầu chỉ để mọc tóc
Module RF chuyên dụng điều khiển, truyền dữ liệu, thiết kế đề tài, dự án điện tử - chuyển giao công nghệ... ĐT: 0904964977 - email: dientuqueduong@yahoo.com
-
làm cho nó hoành tá tràng bac ạNguyên văn bởi queduong Xem bài viếtChỉ mỗi có bơm nước thôi ... người ta vẫn dùng cái phao ... giật cái công tắc .. là nó đã tự động bơm rồi ( hết nước thì bơm, đầy nước thì nghỉ ) ... giờ lại vẽ ra bơm bằng IC số với cảm biến nữa chứ ... đúng là mấy ông thầy ở VN toàn nghĩ những cái dở hơi , thừa cơm ... đầu chỉ để mọc tóc
, sao các ông ấy ko cho cái yêu cầu sát với thực tiễn cuộc sống nhỉ ?chỉ rõ nói hay còn bắt tay vaò làm thật chả thấy đâu
Thu mua Vệ tinh,Tàu ngầm,Vũ khí hạt nhân cũ giá cao
Comment
-
Bác nói thế có vẻ hơi nặng nề. Mục đích của giáo viên là cho sinh viên làm quen với tư duy thiết kế và chức năng của các con IC số. Sau này học xong dùng mạch ý vào việc gì sao cho thuận tiện là việc sinh viên phải tự suy nghĩ.Nguyên văn bởi queduong Xem bài viếtChỉ mỗi có bơm nước thôi ... người ta vẫn dùng cái phao ... giật cái công tắc .. là nó đã tự động bơm rồi ( hết nước thì bơm, đầy nước thì nghỉ ) ... giờ lại vẽ ra bơm bằng IC số với cảm biến nữa chứ ... đúng là mấy ông thầy ở VN toàn nghĩ những cái dở hơi , thừa cơm ... đầu chỉ để mọc tóc
123...
Comment
-
e cảm ơn các bác.
bác aici chỉ rõ e với đc. ko.e ko tìm đc. cảm biến cũng nghĩ tới thay thế nó bằng tín hiệu vào mức cao và thấp.nhưng bác cko e hỏi là tín hiệu low và high nối vào dây kiểu gì với.e bjo` mới bắt tay thực tập nên ko biết gì.
e ko biết phân biệt nối dây như thế nào để được mức tín hiệu low và high.
Comment
-
làm cái này, các bạn cần lưu ý, 3 cái dây mà aici đã gợi ý, nên chọn dây ít độc tố, và ít bị OXH, nếu có dòng điện chảy qua(mấy con trở treo ngay opamp), dần dần dây sẽ mòn, phát độc tố, đồng thời đứt dây. lõi than chì trong cục pin tiểu sẽ khó mòn, nhưng độc!TamPhieuLuuKy@yahoo.com
092 2838 712 --->>
Comment
-
đối với môi trường nước thì em nên dùng cảm biến từ là tiện nhất (trong thực tế) một nam châm nằm trong ống nhựa di chuyển lên xuống theo phao, phía ngoài có 2 cảm biến từ , trên và dưới, khi nam châm đến sát nó thì nó đóng mạch lại, từ đó làm mạch diện cho máy bơm(v.v)rất đơn giản! vì là bài học nên phải cố mà làm, còn áp dụng hay không là một việc khác em à!Nguyên văn bởi buonlam0986 Xem bài viếte cảm ơn các bác.
bác aici chỉ rõ e với đc. ko.e ko tìm đc. cảm biến cũng nghĩ tới thay thế nó bằng tín hiệu vào mức cao và thấp.nhưng bác cko e hỏi là tín hiệu low và high nối vào dây kiểu gì với.e bjo` mới bắt tay thực tập nên ko biết gì.
e ko biết phân biệt nối dây như thế nào để được mức tín hiệu low và high.
Comment
-
Chỉ là bài học mà các bác! Học như bác này, thì buồn thật đấy!Nguyên văn bởi buonlam0986 Xem bài viếte cảm ơn các bác.
bác aici chỉ rõ e với đc. ko.e ko tìm đc. cảm biến cũng nghĩ tới thay thế nó bằng tín hiệu vào mức cao và thấp.nhưng bác cko e hỏi là tín hiệu low và high nối vào dây kiểu gì với.e bjo` mới bắt tay thực tập nên ko biết gì.
e ko biết phân biệt nối dây như thế nào để được mức tín hiệu low và high.
Trong sơ đồ có ghi rõ hight và low đó mà, low nối GND thì máy bơm chạy. Hight nối GND thì bơm nghĩ. Có thế thôi.
Chúc vui.
Comment
-
cái này hay đó, nhưng đã có 2 cảm biến mà 2 trạng thái logic tuơng ứng thì còn gì mà cho mạch trigo rồi các mạch ảo thế!hxNguyên văn bởi buonlam0986 Xem bài viếtcác bác cho e hỏi.e mới thực tập làm phải cái mạch thiết kế mạch điểu khiển máy bơm nước tự động dùng IC số.e đang tìm cảm biến nước mà trong bể e lắp 2 con cảm biến A,B(giả sử A là cảm biến lắp dưới đấy bể, B là cảm biến trên miệng bể) khi mực nước dưới logic thấp(low) của A(bể cạn) thì bơm nước và khi bơm vượt quá B thì ngừng bơm.e copy đc. cái sơ đồ nguyên lý trên mangj e gửi các bác e và giải thích giúp e.
[ATTACH=CONFIG]58885[/ATTACH]|
Comment
Bài viết mới nhất
Collapse
-
bởi DaoVanTrongChào Anh Em. Nay em có tạo 1 sơ đồ mạch UPS sau, xin Ae cho ý kiến.
Và nếu biết sản phẩm này nếu có sẵn thì em xin link để mua (nếu giá phù hợp) thì em đỡ phải làm ạ, vì em tìm nhưng không thấy:
╔═══════════════════[ĐIỆN_LƯỚI_220V]════════════════╗...-
Channel: Điện tử sáng tạo
Hôm qua, 23:32 -
-
Trả lời cho Nên mua máy phay CNC cũ, máy mới phổ thông hay máy chất lượng cao? Góc nhìn từ bài toán sản xuất thực tếbởi nguyendinhvanNgày trước, khi KT đang tăng trưởng, một cái máy tự động cũ tầm trung, thì khoảng 5 năm là hoàn vốn. Nhưng hiện tại, mọi việc đều chậm trễ, cạnh tranh, nên theo các xếp tính thì phải hơn 10 năm làm việc ngon lành thì mới hoàn vốn....
-
Channel: Máy công cụ
20-12-2025, 20:23 -
-
Trả lời cho cách làm led Hao Quang.có pro nào biết k nhỉ ???bởi StatusHello! I'm from Kazakhstan. Can anyone share the HEX file with me? The download link in post 50 doesn't work.
-
Channel: Vi điều khiển họ 8051
18-12-2025, 00:05 -
-
bởi mylinhattChào anh em cơ khí,
Trong quá trình tư vấn đầu tư thiết bị cho xưởng, mình gặp rất nhiều câu hỏi kiểu: “Nên mua máy phay CNC cũ để tiết kiệm, chọn máy mới phổ thông cho yên tâm, hay cố gắng lên máy chất lượng cao để làm hàng khó?”. Thực tế, đây không phải câu hỏi chỉ về...-
Channel: Máy công cụ
17-12-2025, 13:38 -
-
Trả lời cho Vấn đề về tốc độ quaybởi nguyendinhvanSử dụng động cơ servor, hoặc lắp thêm một cái encoder vào động cơ bước. Encoder sẽ kiểm soát động cơ có quay hoặc đứng im.
-
Channel: Điện tử truyền hình
14-12-2025, 19:50 -
-
bởi Andrea14Chào mọi người,
Tôi muốn mô phỏng sự thay đổi các mùa bằng cách từ từ nghiêng một quả địa cầu 16 inch bằng một động cơ bước nhỏ. Một động cơ bước khác sẽ quay quả địa cầu theo thời gian thực. Hệ thống truyền động...-
Channel: Điện tử truyền hình
12-12-2025, 12:42 -

Comment