Chào mọi người, mình mới bắt đầu học về điện tử thôi, mong mọi người hướng dẫn chút ạ.
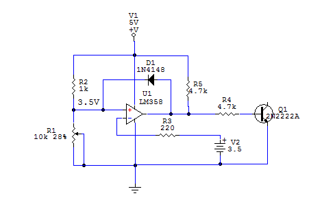
Mạch này mình muốn tự động sạc pin khi dung lượng ở dưới mức định sẵn. và ngắt mạch khi đầy pin.
(hình kèm theo)
>LED đỏ là đóng khi pin thấp.
>LED xanh là ngắt khi pin đầy.
- BAT1: là nguồn cung cho mạch.
- BAT2: là pin muốn sạc.
- Ở chỗ con led mình định sẽ nối sạc với BAT2.
--------------------------------------------------------------------------------------------------------------------------------------
Mn cho mình hỏi:
Thứ I: mạch của em có gặp trục trặc hay cháy khi lắp thực tế hay không. (vì mình mới thử trên proteus thôi, cũng không ai làm thử trước đây nên nghi nó đi theo ông bà lắm
Thứ II:
* Về phần tự động sạc khi dung lượng pin thấp.
Up=điện áp pin
Udm= Điện áp định mức định sẵn, theo mạch là 3.5V
Khi (Up<=Udm) thì mạch sẽ đóng để sạc pin (chức năng mong muốn), nhưng khi (Up>Udm) thì mạch hở không sạc pin nữa
chức năng trời đánh, không ai muốn.
Mình có một ý tưởng là sẽ tạo ra một chu kì hoạt động
-> mở đầu là chế độ (đóng khi pin thấp).
-> khi pin ở mức thấp thì mạch sẽ đóng sạc đồng thời chuyển qua chế độ (ngắt khi pin đầy) + thoát cái mạch so sánh khi pin ở mức thấp (nếu không khi Up>Udm nó sẽ ngắt mạch).
-> khi pin đầy thì mạch sạc sẽ ngắt. kết thúc một chu kì.
Cho mình hỏi làm cách nào, dùng thiết bị nào để làm được điều đó vậy (có mạch luôn càng tuyệt vời
mình xin cảm ơn!.
p/s: KHÔNG ĐƯỢC SỬ DỤNG LẬP TRÌNH.
Mạch này mình muốn tự động sạc pin khi dung lượng ở dưới mức định sẵn. và ngắt mạch khi đầy pin.
(hình kèm theo)
>LED đỏ là đóng khi pin thấp.
>LED xanh là ngắt khi pin đầy.
- BAT1: là nguồn cung cho mạch.
- BAT2: là pin muốn sạc.
- Ở chỗ con led mình định sẽ nối sạc với BAT2.
--------------------------------------------------------------------------------------------------------------------------------------
Mn cho mình hỏi:
Thứ I: mạch của em có gặp trục trặc hay cháy khi lắp thực tế hay không. (vì mình mới thử trên proteus thôi, cũng không ai làm thử trước đây nên nghi nó đi theo ông bà lắm

Thứ II:
* Về phần tự động sạc khi dung lượng pin thấp.
Up=điện áp pin
Udm= Điện áp định mức định sẵn, theo mạch là 3.5V
Khi (Up<=Udm) thì mạch sẽ đóng để sạc pin (chức năng mong muốn), nhưng khi (Up>Udm) thì mạch hở không sạc pin nữa
chức năng trời đánh, không ai muốn.Mình có một ý tưởng là sẽ tạo ra một chu kì hoạt động
-> mở đầu là chế độ (đóng khi pin thấp).
-> khi pin ở mức thấp thì mạch sẽ đóng sạc đồng thời chuyển qua chế độ (ngắt khi pin đầy) + thoát cái mạch so sánh khi pin ở mức thấp (nếu không khi Up>Udm nó sẽ ngắt mạch).
-> khi pin đầy thì mạch sạc sẽ ngắt. kết thúc một chu kì.
Cho mình hỏi làm cách nào, dùng thiết bị nào để làm được điều đó vậy (có mạch luôn càng tuyệt vời
mình xin cảm ơn!.p/s: KHÔNG ĐƯỢC SỬ DỤNG LẬP TRÌNH.

Comment