Chào cả nhà !!
Mình có một ứng dụng nhỏ muốn dùng công tắc chạm tay không cần nhấn.
ai có ý tưởng hay mạch nào hay hay chia sẻ mình với !!
Mình đạng định làm theo hướng kết nối 2 điểm, khi dùng tay chạm(Tay mình có điện trở) thì 2 điểm ấy nối lại,....tới đây thì bí
ai có ý gì hay giúp mình với !!
Cảm ơn mọi người nhiều !!
Mình có một ứng dụng nhỏ muốn dùng công tắc chạm tay không cần nhấn.
ai có ý tưởng hay mạch nào hay hay chia sẻ mình với !!
Mình đạng định làm theo hướng kết nối 2 điểm, khi dùng tay chạm(Tay mình có điện trở) thì 2 điểm ấy nối lại,....tới đây thì bí
ai có ý gì hay giúp mình với !!Cảm ơn mọi người nhiều !!
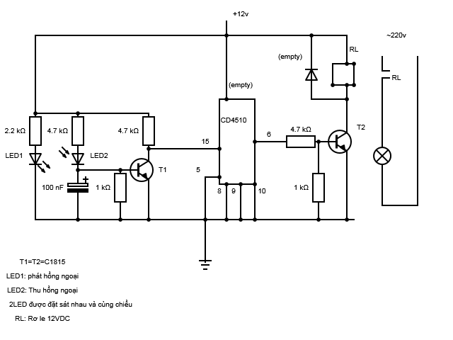
, chắc ý của bạn nó như cái nút nhấn hay thấy ở bếp từ, hoặc bếp hồng ngoại gì đó. Cái này chắc như mình thì mình chỉ nghĩ đến dùng hồng ngoại chứ giờ chưa nghĩ được gì thêm.

Comment