tôi có chiếc xe điện 3 bánh chạy điện 24V ,nay bị cháy bộ điều khiển .Có bác nào làm được xin báo giá giúp.Công suất động cơ tôi đoán chỉ cỡ 400w (moto mất tem) vì xe kéo hết ga cũng chỉ chạy 25 km/h thôi.Moto 1 chiều bình thường ,có chổi than
Thông báo
Collapse
No announcement yet.
mạch điều khiển động cơ 1 chiều có cổ gớp
Collapse
X
-
Động cơ DC 24V/400W thì dòng cao lắm, pác mua mấy bộ điều tốc chạy không nổi đâu, em có làm mấy cái bỏad điều khiển động cơ kiểu điều rộng xung, dòng chịu được 35A xài cái motơ của Pác là ok, nếu pác cần thì liên hệ em :0988533985 -Thủ đức ,HCM.
Comment
-
Mình cũng đang mày mò "độ chế" con xe đạp điện chạy moto 48v/500w, loại chổi than mà gặp khó khăn cái mạch điều tốc.Nuyên văn cảu bạn Ba - rau :Động cơ DC 24V/400W thì dòng cao lắm, pác mua mấy bộ điều tốc chạy không nổi đâu, em có làm mấy cái bỏad điều khiển động cơ kiểu điều rộng xung, dòng chịu được 35A xài cái motơ của Pác là ok, nếu pác cần thì liên hệ em :0988533985 -Thủ đức ,HCM.
đang định ráp theo cái mạch này mà không biết có được không.
Nếu có thể nhờ bạn chia sẻ giúp với!
xin chân thành cảm ơn truóc!
Comment
-
Muốn biết được hay không thì phải làm thử thôi bạn. Cũng có nhiều cách điều tốc mô tơ DC lắm, nhưng theo mình thì bạn nên chú ý phần công suất, lúc trước mình có làm và sử dụng con 40TPS12, mình có thể để cho bạn 1 cái board , bạn tự về lắp linh kiện. lấy công bạn 1 ly Cafe thôi.
Comment
-
Cảm ơn bạn đã chia sẻ.Nguyên văn bởi ba_rau Xem bài viếtMuốn biết được hay không thì phải làm thử thôi bạn. Cũng có nhiều cách điều tốc mô tơ DC lắm, nhưng theo mình thì bạn nên chú ý phần công suất, lúc trước mình có làm và sử dụng con 40TPS12, mình có thể để cho bạn 1 cái board , bạn tự về lắp linh kiện. lấy công bạn 1 ly Cafe thôi.
Khi nào bạn có dịp qua Buôn Mê Thuột (Tây Nguyên) nhất định mình mời bạn thưởng thức mán đặc sản cafe nơi đây rồi.
Nói thật mình không phải làm nghề điện tử, chỉ là thấy thích nên mày mò làm theo thôi
Định "độ chế" con xe đạp điện chạy cho zui, loại moto DC 48v/500w cho nó chạy nhanh một chút chứ mua linh kiện xe đạp điện trên thị trường cũng có, mà loại Boad cho động cơ DC chỉ 36 v thôi.
Cái mạch hỏi bạn đó -cũng là cho XDD của mấy người trên diễn đàn thiết kế, mình nghĩ chắc cũng chỉ 36v, đang định thay con FET công suất lớn hơn nhưng không biết dùng với áp 48v thì có được không, băn khoăn nên chưa giám ráp.
mình có tìm được một mạch đúng 48v/500w nhưng tác giả thiết kế mạch dùng tay ga bằng biến trở, không tiện bằng loại tay ga XDD trên thị trường. không biết nếu thay bằng tay ga XDD thì có cần thay đổi linh kiện trong mạch như thế nào.
Nếu có thể bạn giúp mình với. Hay bạn có mạch nào loại 48v với công suất như trên sử dụng bằng tay ga giúp mình với thì càng tốt.
thank bạn trước nha
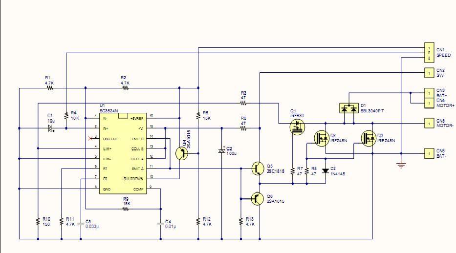
Dưới đây là cái mạch mình sưu tầm được trên mạng.
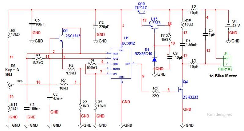
Và mạch dưới dây nữa nhưng chỉ chạy 24v. dùng tay ga biến trở. bạn có thời gian có thể nhờg bạn xem giúp nếu muốn chuyển lên chạy 48 v và dùng tay ga xe đạp điện trên thị trường ấy thì cần thay đổi thế nào.
một lần nũa xin cảm ơn bạn!Last edited by nguyenhuydm; 07-01-2011, 21:05.
Comment
Bài viết mới nhất
Collapse
-
bởi bqvietMạch cồng kềnh nhưng khá bài bản. Nếu tự làm để học thì cũng đáng để bắt tay nghịch chơi. Nếu chỉ cần sản phẩm thì các sàn thương mại điện tử có sẵn UPS DC này ra 5V hoặc 12V rất sẵn, chạy pin, giá cũng không đắt.
-
Channel: Điện tử sáng tạo
hôm nay, 18:28 -
-
bởi mylinhattTrong vận hành thực tế, nhiều xưởng gia công gặp tình trạng máy phay CNC bắt đầu sai kích thước, bề mặt rung nhẹ hoặc phát sinh lỗi thay dao dù chương trình và dao cắt không thay đổi. Phần lớn các vấn đề này không xuất phát từ lập trình mà đến từ việc bảo dưỡng máy chưa được thực hiện đúng và đủ....
-
Channel: Máy công cụ
Hôm qua, 11:27 -
-
bởi ittcHì, em tính đi mua 1 cái máy Khoan và máy Mài (cắt), em đã chính thức gạt thằng BOSCH sang 1 bên vì giá cao hơn Dewalt và Makita, hơn nữa xem Cataloge của nó thì hàng ít model mẫu mã hơn.
Giá Dewalt và Makita thấy ngang ngửa nhau, thôi thì nhu...-
Channel: Điện tử gia dụng
Hôm qua, 07:20 -
-
bởi DaoVanTrongChào Anh Em. Nay em có tạo 1 sơ đồ mạch UPS sau, xin Ae cho ý kiến.
Và nếu biết sản phẩm này nếu có sẵn thì em xin link để mua (nếu giá phù hợp) thì em đỡ phải làm ạ, vì em tìm nhưng không thấy:
╔═══════════════════[ĐIỆN_LƯỚI_220V]════════════════╗...-
Channel: Điện tử sáng tạo
21-12-2025, 23:32 -
-
Trả lời cho Nên mua máy phay CNC cũ, máy mới phổ thông hay máy chất lượng cao? Góc nhìn từ bài toán sản xuất thực tếbởi nguyendinhvanNgày trước, khi KT đang tăng trưởng, một cái máy tự động cũ tầm trung, thì khoảng 5 năm là hoàn vốn. Nhưng hiện tại, mọi việc đều chậm trễ, cạnh tranh, nên theo các xếp tính thì phải hơn 10 năm làm việc ngon lành thì mới hoàn vốn....
-
Channel: Máy công cụ
20-12-2025, 20:23 -
-
Trả lời cho cách làm led Hao Quang.có pro nào biết k nhỉ ???bởi StatusHello! I'm from Kazakhstan. Can anyone share the HEX file with me? The download link in post 50 doesn't work.
-
Channel: Vi điều khiển họ 8051
18-12-2025, 00:05 -
-
bởi mylinhattChào anh em cơ khí,
Trong quá trình tư vấn đầu tư thiết bị cho xưởng, mình gặp rất nhiều câu hỏi kiểu: “Nên mua máy phay CNC cũ để tiết kiệm, chọn máy mới phổ thông cho yên tâm, hay cố gắng lên máy chất lượng cao để làm hàng khó?”. Thực tế, đây không phải câu hỏi chỉ về...-
Channel: Máy công cụ
17-12-2025, 13:38 -
-
Trả lời cho Vấn đề về tốc độ quaybởi nguyendinhvanSử dụng động cơ servor, hoặc lắp thêm một cái encoder vào động cơ bước. Encoder sẽ kiểm soát động cơ có quay hoặc đứng im.
-
Channel: Điện tử truyền hình
14-12-2025, 19:50 -

Comment