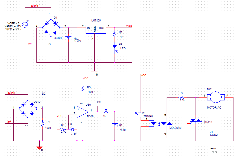
Sau nhiều lần hỏi lên hỏi xuống...ông thầy. Mình đã ra xong ý tưởng thiết kế..MẠch điều khiển tốc độ động cơ xoay chiều. bằng thay đổi góc dẫn của TRIAC
Sau khi mình tạo xung vuông xong.. Xung này nạp cho tụ qua biến trở Vr.. Tụ nạp đến điện áp ngưỡng của UJt thì con này bắt đầu dẫn..Khi này tụ xả rất nhanh về 0.. Đồng thời có dòng nhỏ kích cho con MOC3020 dẫn kích cho con BTA16 dẫn cấp điện cho động cơ..
Biết chắc là đang còn sai hoặc nhầm tưởng chỗ đâu đó..nên đưa mạch lên đây mọi người cho ý kiến...
Xin nói thêm là không dung VĐK nghen các bác.
Mạch,
Sau khi mình tạo xung vuông xong.. Xung này nạp cho tụ qua biến trở Vr.. Tụ nạp đến điện áp ngưỡng của UJt thì con này bắt đầu dẫn..Khi này tụ xả rất nhanh về 0.. Đồng thời có dòng nhỏ kích cho con MOC3020 dẫn kích cho con BTA16 dẫn cấp điện cho động cơ..
Biết chắc là đang còn sai hoặc nhầm tưởng chỗ đâu đó..nên đưa mạch lên đây mọi người cho ý kiến...
Xin nói thêm là không dung VĐK nghen các bác.
Mạch,

Comment