Mình hỏi về điều khiển động cơ, mà không biết là đặt vào luồng nào cho đúng, nên đặt ở đây. Sai sót mong bỏ qua.
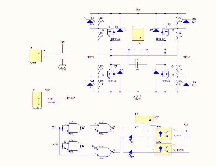
Mình đã từng làm 1 board công suất điều khiển & đảo chiều động cơ (fet+relay, cầu H dùng bjt, cầu H dùng IC tích hợp L298, cầu H dùng 4 fet kênh N + 1 fet điều xung).
Trước đây, mình đã từng post bài thắc mắc về việc dùng cầu H đảo chiều động cơ, dùng cặp P-N hay 4 con kênh N thì khác nhau thế nào. Một số ý kiến cho rằng con kênh P khó kiếm con nào có dòng tương đương với fet kênh N. Tuy nhiên, mình có đọc 1 số bài viết khác liên quan mà vô tình search ra mà chưa đánh dấu lại. Đó là về phương diện điều khiển & tốc độ đáp ứng.
1/
Nếu dùng 5 fet kênh N (4 cho cầu H & 1 để điều xung) thì khá đơn giản, ngõ ra chỉ 2 chân, DIR & PWM.
2/
Còn dùng 2 cặp P-N thì có 2 cách điều khiển.
+ Thứ nhất là ra 2 ngõ điều khiển: chắc mọi người cũng hiểu chỗ này, mình khó trình bày thành văn.
+ Thứ 2 là ra 4 ngõ điều khiển: điều khiển 4 fet độc lập, dùng IC chuyên kích fet.
Cho mình hỏi trong các cách trên, cách nào tốt hơn trong việc điều khiển & đảo chiều động cơ.
Việc đảo chiều động cơ, có nhất thiết phải cho động cơ "dừng hẳn" rồi mới đảo chiều hay không ?
Mình đã từng làm 1 board công suất điều khiển & đảo chiều động cơ (fet+relay, cầu H dùng bjt, cầu H dùng IC tích hợp L298, cầu H dùng 4 fet kênh N + 1 fet điều xung).
Trước đây, mình đã từng post bài thắc mắc về việc dùng cầu H đảo chiều động cơ, dùng cặp P-N hay 4 con kênh N thì khác nhau thế nào. Một số ý kiến cho rằng con kênh P khó kiếm con nào có dòng tương đương với fet kênh N. Tuy nhiên, mình có đọc 1 số bài viết khác liên quan mà vô tình search ra mà chưa đánh dấu lại. Đó là về phương diện điều khiển & tốc độ đáp ứng.
1/
Nếu dùng 5 fet kênh N (4 cho cầu H & 1 để điều xung) thì khá đơn giản, ngõ ra chỉ 2 chân, DIR & PWM.
2/
Còn dùng 2 cặp P-N thì có 2 cách điều khiển.
+ Thứ nhất là ra 2 ngõ điều khiển: chắc mọi người cũng hiểu chỗ này, mình khó trình bày thành văn.
+ Thứ 2 là ra 4 ngõ điều khiển: điều khiển 4 fet độc lập, dùng IC chuyên kích fet.
Cho mình hỏi trong các cách trên, cách nào tốt hơn trong việc điều khiển & đảo chiều động cơ.
Việc đảo chiều động cơ, có nhất thiết phải cho động cơ "dừng hẳn" rồi mới đảo chiều hay không ?

Comment