dạ a cứ chỉ suông cug dc, khi nào ko hiểu e hỏi nữa, về cái quét cột, e cũng có thể làm cho chữ chạy từ trên xuống ( cái này thì quét hàng rất dễ), còn cái vụ quét hàng này thì vẫn chưa tìm ra cách.
Thông báo
Collapse
No announcement yet.
Tìm hiểu bảng quang báo
Collapse
This topic is closed.
X
X
-
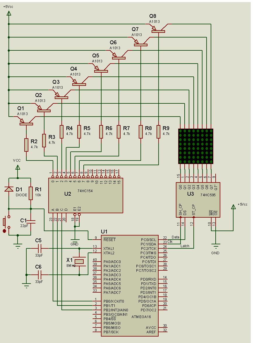
xin các bạn chỉ giúp mình cách quet hàng dùng 74hc154 với!!!
em chào các bác!
em đang làm một cái mạch điều khiển ma trận led. chương trình em chưa biết phải viết như thế nào.em đã đăng bài lên nhờ các bác trên diễn đàn nhưng vẫn chưa có được câu trả lời. nay em mạo muội xin hỏi các bác về cách quét hàng dùng 74hc154,xin được các bác chỉ giúp.
đây là mạch của em:
em cảm ơn các bác nhiều!
Comment
-
Mình nghĩ là bạn chỉ mới làm thử để hiểu nguyên lí led matrix.Mình chưa nói đến chương trình,nhưng nếu chỉ quyét cho một matrix thế này thì không cần 595 và 154 như trong hình của bạn đâu,cả A1013 nửa.Nếu bạn dùng 89,muốn sáng thì dùng con 1015 để điệm cũng được,cần chi đến 1013 cho tốn tiền!!!Nguyên văn bởi dinhthai Xem bài viếtem chào các bác!
............ nay em mạo muội xin hỏi các bác về cách quét hàng dùng 74hc154,............
đây là mạch của em:
[ATTACH]7246[/ATTACH]
Về nguyên tắc quyét led như hình dưới,các bạn có thể dựa vào đó để lập trình;(hình này mình lấy của một bạn trong diễn đàn)Nguyên văn bởi tieude Xem bài viết........ e chỉ cần hiểu cách dịch của nó là dc rồi. thanksHôm nay phải hơn hôm qua và thua ngày mai!
Comment
-
to dinh thai!
154 sẽ điều khiển 16 ngõ ra tùy theo ngõ vào,
trước tiên bạn kích 1 hàng (giả sử là hàng thứ 7 thì giá trị ABCD của 154 là 1110), sau đó bạn xuất dữ liệu ra cột bằng spi, chốt nó lại, delay 1 khoảng thời gian cỡ 200us. sau đó tiếp tục kích hàng tiếp theo (hoặc quay lại từ đầu).vậy nhé bạn.
Comment
-
em cũng đang làm về cái này!
hiển thị chữ được rồi.
nhưng em không tìm ra nguyên lý làm sao cho chữ nó chạy từ trái qua phải
hoặc phải qua trái.
bác nào biết thì chỉ giùm với nhé
thanks các bác nhiều.0945061338(vocam.h@gmail.com,lehanhdtk3@gmail.com)
||
PROGRAMING(C,ASM),HARDWARE,LMD,RTC,GPRS,GPS....ALL OF VDK
Comment
-
Quét hàng và dịch d.liệu ra các cột chỉ đơn giản vầy thôi. Giả sử ta cần thấy chữ A trên led8x8, thì ta cần mã hóa chữ A này bằng 1 mảng ChuA[8] gồm 8 byte.
#define ms 2
#define lap 62
for(k=0;k<lap; k++)
{for(j=0;j<8;j++) //quét hàng}
{B=ChuA[j];}
for(i=0;i<8;i++) //xuất d.liệu
{psda=B7; pscl=0; pscl=1;}
B=B<<1;
pquet=j; //chọn hàng
delay_ms(ms);!e
Comment
-
à quên, đây là mình đang gi.sử nối 74HC154/HC138 tới 1 port (#define pquet P0),thanh ghi B có thể định đ.chỉ từng bit nên tận dụng luôn bit 7 của nó để đưa ra psda. Bên hợp ngữ ta có thể dùng tr.tiếp thghi A. lặp = 62 có thể coi là tấn số quét cho mỗi hàng led là 62Hz, vậy trong 1s thgian sáng của 1 hàng led sẽ là 62x2ms=124ms.!e
Comment
-
Nhỏ vậy chắc o cần. Nhưng nếu muốn làm nhiều h.ứng ph.tạp hay gi.tiếp m.tính thì có thể xem xét.Nguyên văn bởi teo203 Xem bài viếtminh dinh lam mach quang bao,8hang 32cot,cho minh hoi co' can dung bo nho ngoai kko vay,thanks!e
Comment
-
bác zemen trả lời cho bác vo_cam (->vợ câm -hihihi) dùm đi.Nguyên văn bởi vo_cam Xem bài viếtem cũng đang làm về cái này!
hiển thị chữ được rồi.
nhưng em không tìm ra nguyên lý làm sao cho chữ nó chạy từ trái qua phải
hoặc phải qua trái.
bác nào biết thì chỉ giùm với nhé
thanks các bác nhiều.
Comment
Bài viết mới nhất
Collapse
-
bởi mylinhattTrong vận hành thực tế, nhiều xưởng gia công gặp tình trạng máy phay CNC bắt đầu sai kích thước, bề mặt rung nhẹ hoặc phát sinh lỗi thay dao dù chương trình và dao cắt không thay đổi. Phần lớn các vấn đề này không xuất phát từ lập trình mà đến từ việc bảo dưỡng máy chưa được thực hiện đúng và đủ....
-
Channel: Máy công cụ
hôm nay, 11:27 -
-
bởi ittcHì, em tính đi mua 1 cái máy Khoan và máy Mài (cắt), em đã chính thức gạt thằng BOSCH sang 1 bên vì giá cao hơn Dewalt và Makita, hơn nữa xem Cataloge của nó thì hàng ít model mẫu mã hơn.
Giá Dewalt và Makita thấy ngang ngửa nhau, thôi thì nhu...-
Channel: Điện tử gia dụng
hôm nay, 07:20 -
-
bởi DaoVanTrongChào Anh Em. Nay em có tạo 1 sơ đồ mạch UPS sau, xin Ae cho ý kiến.
Và nếu biết sản phẩm này nếu có sẵn thì em xin link để mua (nếu giá phù hợp) thì em đỡ phải làm ạ, vì em tìm nhưng không thấy:
╔═══════════════════[ĐIỆN_LƯỚI_220V]════════════════╗...-
Channel: Điện tử sáng tạo
Hôm qua, 23:32 -
-
Trả lời cho Nên mua máy phay CNC cũ, máy mới phổ thông hay máy chất lượng cao? Góc nhìn từ bài toán sản xuất thực tếbởi nguyendinhvanNgày trước, khi KT đang tăng trưởng, một cái máy tự động cũ tầm trung, thì khoảng 5 năm là hoàn vốn. Nhưng hiện tại, mọi việc đều chậm trễ, cạnh tranh, nên theo các xếp tính thì phải hơn 10 năm làm việc ngon lành thì mới hoàn vốn....
-
Channel: Máy công cụ
20-12-2025, 20:23 -
-
Trả lời cho cách làm led Hao Quang.có pro nào biết k nhỉ ???bởi StatusHello! I'm from Kazakhstan. Can anyone share the HEX file with me? The download link in post 50 doesn't work.
-
Channel: Vi điều khiển họ 8051
18-12-2025, 00:05 -
-
bởi mylinhattChào anh em cơ khí,
Trong quá trình tư vấn đầu tư thiết bị cho xưởng, mình gặp rất nhiều câu hỏi kiểu: “Nên mua máy phay CNC cũ để tiết kiệm, chọn máy mới phổ thông cho yên tâm, hay cố gắng lên máy chất lượng cao để làm hàng khó?”. Thực tế, đây không phải câu hỏi chỉ về...-
Channel: Máy công cụ
17-12-2025, 13:38 -
-
Trả lời cho Vấn đề về tốc độ quaybởi nguyendinhvanSử dụng động cơ servor, hoặc lắp thêm một cái encoder vào động cơ bước. Encoder sẽ kiểm soát động cơ có quay hoặc đứng im.
-
Channel: Điện tử truyền hình
14-12-2025, 19:50 -

Comment