Để đề phòng mất dữ liệu khi cúp điện (VDK là PIC16F877A), nên mình tính là cứ mỗi phút là ghi vào ROM của PIC16F877A. Nhưng làm như vậy thì ko ổn vì số lần đọc ghi ROM là 1000000, nếu biết cách có thể ghi nhiều hơn số lần đó, và thấy cách này cũng ko khả thi lắm.
Mình nghe nói là có mạch phát hiện ra mất nguồn nuôi cho PIC mà tìm hoải ko ra, mà có gợi ý sau:
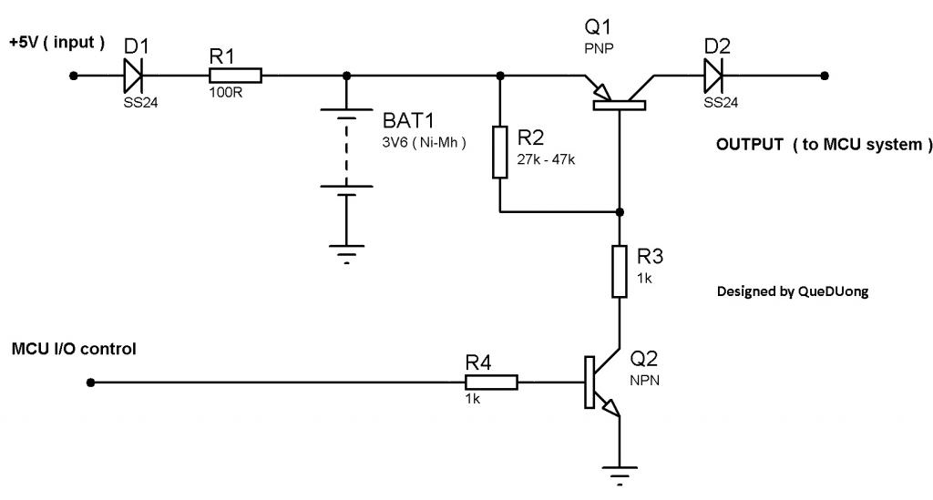
- Sử dụng tụ điện dụng lớn ( 2200uF), diode, trở để duy trì và lưu lại giá trị trước khi mất hẳn.
Cách này thấy hay mà mình ko biết sơ đồ mạch nó mắc như thế nào như thế nào?
Mình chỉ nghĩ là ngõ ra 5V mắc cái tụ 2200uF thôi, còn trở và diode sẽ được mắc như thế nào ?
Mà giả sử là điện dung nó lớn và duy trì được 1s đi thì làm sao biết là nó sắp mất điện ? Phải chăng là dùng ngắt hay là ADC và hướng lập trình là gì ?
Mong mọi người chỉ dùm nhé.
Mình nghe nói là có mạch phát hiện ra mất nguồn nuôi cho PIC mà tìm hoải ko ra, mà có gợi ý sau:
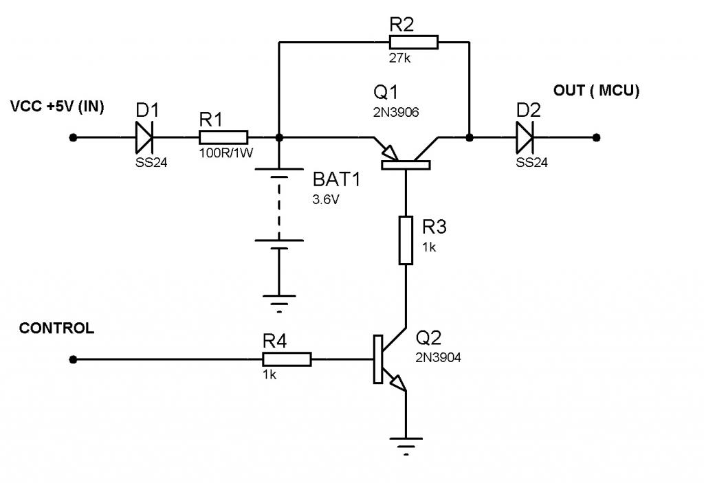
- Sử dụng tụ điện dụng lớn ( 2200uF), diode, trở để duy trì và lưu lại giá trị trước khi mất hẳn.
Cách này thấy hay mà mình ko biết sơ đồ mạch nó mắc như thế nào như thế nào?
Mình chỉ nghĩ là ngõ ra 5V mắc cái tụ 2200uF thôi, còn trở và diode sẽ được mắc như thế nào ?
Mà giả sử là điện dung nó lớn và duy trì được 1s đi thì làm sao biết là nó sắp mất điện ? Phải chăng là dùng ngắt hay là ADC và hướng lập trình là gì ?
Mong mọi người chỉ dùm nhé.
hoặc hơn nếu mạch bạn dùng ít dòng.
Comment