Thông báo

Collapse
No announcement yet.

PIC 12F629 nhờ các bạn viết chương trình cho con này với

Collapse
X
 
  • Lọc
  • Giờ
  • Show
Clear All
new posts

  • PIC 12F629 nhờ các bạn viết chương trình cho con này với

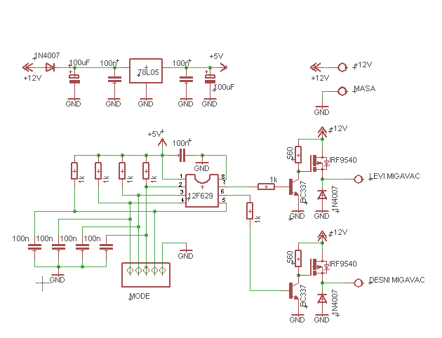
    Tình hình là em có tìm được cái mạch PIC này, điểu khiển led chớp bằng 4 nút nhấn
    Mạch thì đã OK rồi, nhưng em lại không tìm ra được chương trình cho mạch này

    Đây là mạch em nó:

    CÒn đây là link video của em nó:
    http://www.youtube.com/watch?v=SEb8LZrw1Og

    Nhờ các bạn viết dùm mình

    Thanks các bạn trước!
    Attached Files
    bán các loại máy công cụ cầm tay cho dân DIY
    Call me: 0936 012347

  • #2
    hic hic, ko ai giúp vậy?
    bán các loại máy công cụ cầm tay cho dân DIY
    Call me: 0936 012347

    Comment


    • #3
      Bạn cho biết tần số chớp của mỗi kiểu nháy đi. À, mà bạn ở đâu? Nếu ở SG thì mang mạch qua, mình viết cho bạn, mang theo mạch nạp luôn nếu có!

      Comment


      • #4
        tần số chớp kiểu đầu (turn signal) = 70-80 flashes per minute
        tần số chớp kiểu hai (hazard) = 70-80 flashes per minute
        tần số chớp kiểu ba (emergency) = 3 flashes per second

        nhờ bạn vaa_dtvn giúp dùm mình

        địa chỉ mail: exciter_limited@yahoo.com.vn
        bán các loại máy công cụ cầm tay cho dân DIY
        Call me: 0936 012347

        Comment


        • #5
          Bạn ở đâu? Mang mạch qua chỗ mình luôn, vừa viết vừa nạp test thử luôn. À, bạn dùng 4 nút bấm đúng ko, vậy nếu khi ko bấm nút nào hết thì sao ? Không nháy đèn đúng ko!?

          Comment


          • #6
            hiện tại mình mới vẽ mạch trên proteus để mô phỏng và PCB, nhưng chưa có code cho con này
            nên mình nhờ bạn viết vaa_dtvn viết dùm mình

            mình dùng 4 nút bấm, để đổi trạng thái nháy của led.
            khi ko bấm nút nào thì ko nháy led nữa

            địa chỉ bạn ở đâu? bạn có nick chat ko?
            bán các loại máy công cụ cầm tay cho dân DIY
            Call me: 0936 012347

            Comment


            • #7
              Mình ở Hoàng Hoa Thám, Tân Bình. Nick chat là monkey3698_2005@yahoo.com. Bạn cứ add vào. À, bạn làm cái này để gắn vào xe huh? bạn có mua đc con PIC chưa, con này có 8 chân gọn ghê, hôm nào mua 1 con về vọc chơi

              Comment


              • #8
                tôi có kèm theo bản mô phỏng Proteus và .hex file . chương trình được viết bằng ngôn ngữ picbasic pro.
                Attached Files
                Mãi đi tìm vàng.

                Comment


                • #9
                  phần ER: trong chương trình chính được viết lại và có kèm theo .hex mới cho mô phỏng.

                  Code:
                  ER:
                      for count1=0 to 2
                          high led1
                          pause 100
                          low led1
                          pause 100
                      next count1
                         ' pause 250
                      for count1=0 to 2
                          high led2
                          pause 100
                          low led2
                          pause 100
                      next count1    
                         ' pause 250
                   return
                  Attached Files
                  Mãi đi tìm vàng.

                  Comment


                  • #10
                    Bro N70_music, bao giờ làm xong, cho tôi xin tấm hình nha. Thanks.
                    Mãi đi tìm vàng.

                    Comment


                    • #11
                      Nguyên văn bởi vaa_dtvn Xem bài viết
                      Mình ở Hoàng Hoa Thám, Tân Bình. Nick chat là monkey3698_2005@yahoo.com. Bạn cứ add vào. À, bạn làm cái này để gắn vào xe huh? bạn có mua đc con PIC chưa, con này có 8 chân gọn ghê, hôm nào mua 1 con về vọc chơi
                      bạn có thể viết cái nào giống thế này đc ko? thank nhìu :X :X
                      Ohr LED Dash Light - Flash Patterns - YouTube

                      Comment


                      • #12
                        Tôi tìm được cái mạch đèn Led dùng PIC này, điểu khiển led thay đổi kiểu nháy bằng 1 nút nhấn
                        Mạch thì cũng dễ làm, nhưng tôi không có code để nạp cho Pic 12F629 được chương trình cho mạch này, vào đây thấy bạn KVLV đã viết code cho một mạch tương tự vậy nhờ bạn viết giúp code cho mạch này có được ko. Xin cám ơn nhiều.

                        Đây là link video của nó : 2 Channel Hi-Power LED Flasher - YouTube Click image for larger version

Name:	Mach den nhay.jpg
Views:	1
Size:	43.3 KB
ID:	1359223

                        Comment


                        • #13
                          Nguyên văn bởi lightning Xem bài viết
                          Tôi tìm được cái mạch đèn Led dùng PIC này, điểu khiển led thay đổi kiểu nháy bằng 1 nút nhấn
                          Mạch thì cũng dễ làm, nhưng tôi không có code để nạp cho Pic 12F629 được chương trình cho mạch này, vào đây thấy bạn KVLV đã viết code cho một mạch tương tự vậy nhờ bạn viết giúp code cho mạch này có được ko. Xin cám ơn nhiều.

                          Đây là link video của nó : 2 Channel Hi-Power LED Flasher - YouTube [ATTACH=CONFIG]42459[/ATTACH]
                          bạn có thể cho bà con biết nó chớp thế nào không? tôi nhìn chá mắt quá!
                          Ít ra bạn cũng cho vài chi tiết để có thể bắt đầu? Lúc này tôi có ít thời gian cho việc này lắm (viết code), là tôi không hứa là sẽ giúp nha.
                          Mãi đi tìm vàng.

                          Comment


                          • #14
                            Nguyên văn bởi KVLV Xem bài viết
                            bạn có thể cho bà con biết nó chớp thế nào không? tôi nhìn chá mắt quá!
                            Ít ra bạn cũng cho vài chi tiết để có thể bắt đầu? Lúc này tôi có ít thời gian cho việc này lắm (viết code), là tôi không hứa là sẽ giúp nha.
                            Cám ơn bạn KVLV đã trả lời, thú thực là mạch tôi này sưu tầm trên mạng thấy hay mà mạch cũng dễ làm nên làm thử, chỉ thấy có Video demo nên không biết tần số chớp tắt thế nào, chỉ quan tâm là khi làm xong nó sẽ nháy được các kiểu giống như trong Video trên mạng, còn nhịp chớp tắt cũng không cần chính xác lắm. Cám ơn bạn KVLV đã quan tâm, bạn bận thì thôi, nếu có thời gian rảnh thì cố giúp tôi. Xin chân thành cám ơn

                            Comment


                            • #15
                              e là người mới chưa biết gì về pic e có một bộ pickit mới mua và có một con 12f629 pro nào có thể cho e xin 3 cái code được ko.
                              8 kiểu nháy, 16,32 kiểu nháy được ko ạh. !!!!
                              Chân thành cảm ơn ạh...!

                              Comment

                              Về tác giả

                              Collapse

                              n70_music Tìm hiểu thêm về n70_music

                              Bài viết mới nhất

                              Collapse

                              • nguyendinhvan
                                Trả lời cho Vấn đề về tốc độ quay
                                bởi nguyendinhvan
                                Sử dụng động cơ servor, hoặc lắp thêm một cái encoder vào động cơ bước. Encoder sẽ kiểm soát động cơ có quay hoặc đứng im.
                                Hôm qua, 19:50
                              • Andrea14
                                Vấn đề về tốc độ quay
                                bởi Andrea14
                                Chào mọi người,

                                Tôi muốn mô phỏng sự thay đổi các mùa bằng cách từ từ nghiêng một quả địa cầu 16 inch bằng một động cơ bước nhỏ. Một động cơ bước khác sẽ quay quả địa cầu theo thời gian thực. Hệ thống truyền động...
                                12-12-2025, 12:42
                              • bqviet
                                Trả lời cho Đấu tắt điện cho máy tính bảng
                                bởi bqviet
                                Bqv cáo lỗi vì chưa đủ khả năng diễn giải để người đọc hiểu. Người làm kỹ thuật sâu đôi khi như thế đó. Về việc nạp pin không vào dù cell mới, khả năng cái mạch quản lý đó đã hỏng - cũng chính là nguyên nhân đám cell cũ hỏng từ đầu.
                                06-12-2025, 17:17
                              Đang tải...
                              X