Nguyên văn bởi congthang
Xem bài viết
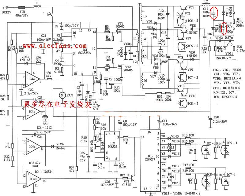
mạch nó đây
http://i798.photobucket.com/albums/yy263/cdtk5/mach.jpg
U1 555 tạo xung vuông tần số 50hz, mình dùng 555 do dễ kiếm cho xung ra chuẩn sai số thấp, dễ tính toán, cho qua mạch lọc dùng ic thuật toán lọc tạo thành xung sin, rồi cho qua:
1- ic LM324 khôi phục lại xung vuông ban đầu + mạch "lật" trạng thái
2- cho vào ic 555 tạo pwm tần số khoảng 22khz mô phỏng sin.
tín hiệu từ 1 và 2 được đưa vào cổng AND để cộng tín hiệu, đầu ra điều khiển cầu H



Comment