đây là một vấn đề làm tui rất đau đầu.rất mong được sự giúp đỡ của các bác
Thông báo
Collapse
No announcement yet.
chuyển xung vuông thành hình sin
Collapse
X
-
Bạn nói rõ hơn đi, dùng vào mục đích gì, vì sao lại phải chuyển xung vuông thành hình sin ? Có những mạch dao động tạo được sin chuẩn cơ mà !Nguyên văn bởi theanh01 Xem bài viếtđây là một vấn đề làm tui rất đau đầu.rất mong được sự giúp đỡ của các bácChuyển điện điều hòa Nhật, nồi cơm IH ... từ 100V sang 220V
Hoàng Thanh Tâm- Km32, QL32 Hà Nội - Sơn Tây-ĐT:0912242352
-
Có rất nhiều cách để lấy ra sóng sin từ xung vuông, một trong nhưng cách thông dụng là sử dụng mạch lọc cộng hưởng LC. Khi đó đầu vào mạch lọc là xung vuông tần số f, đầu ra là sóng sin có tần số f, 3f, hoặc 5f... (tùy giá trị tần số mong muốn của bạn mà thiết kế mạch lọc cụ thể).Nguyên văn bởi theanh01 Xem bài viếtđây là một vấn đề làm tui rất đau đầu.rất mong được sự giúp đỡ của các bác"Imagination is better than knowledge. Knowledge is limited. Imagination encircles the world" - Albert Einstein
Comment
-
cũng giống như ta gọt vỏ quả dứa vậy , phần vỏ bỏ đi khá nhiều . phần ăn được còn lại chẳng còn bao nhiêu ... Cách lọc xung vuông thành sin do vậy có hiệu suất thấp .Nguyên văn bởi hanguyen Xem bài viếtCó rất nhiều cách để lấy ra sóng sin từ xung vuông, một trong nhưng cách thông dụng là sử dụng mạch lọc cộng hưởng LC. Khi đó đầu vào mạch lọc là xung vuông tần số f, đầu ra là sóng sin có tần số f, 3f, hoặc 5f... (tùy giá trị tần số mong muốn của bạn mà thiết kế mạch lọc cụ thể).
Comment
-
Thực ra hiệu suất không thấp, vì chỉ mất các thành phần áp họa tần, chứ không có dòng họa tần. như vậy, về lý thuyết tổn hao của họa tần =0.
Hiệu suất của bộ lọc tùy thuộc vào chất liệu của nó, đặc biệt là L.
Với công suất trung bình (cỡ 1 đến 3 kW) người ta dùng luôn mạch loc là cộng hưởng sắt từ, vừa lọc vừa có tác đụng ổn áp luôn.Nhóc thích nghịch điện,
Nhóc thích xì păm,
Nhóc thích trêu mấy anh.
Hi hi.
Comment
-
Và với các mạch công suất nhỏ ta chấp nhận hiệu suất thấp vì phần lãng phí khi đó không thành vấn đề. Nhưng đối với các mạch công suất lớn thì về lý thuyết các sóng hài sẽ bị "cắt gọt" khi qua mạch lọc LC và trả về nguồn, vì vậy sẽ không có lãng phí như kiểu "gọt dứa". Tuy nhiên trên thực tế, vì các "vỏ dứa" trên đường trở về "nhà máy" (nguồn điện) chúng bị hư hao bởi điện trở có mặt ở khắp nơi nên thay vì chúng sẽ được tái chế hoàn toàn thì chúng đã bị đốt bỏ ngay trên đường đi, vì vậy mà sinh ra lãng phí.Nguyên văn bởi huuphuong Xem bài viếtcũng giống như ta gọt vỏ quả dứa vậy , phần vỏ bỏ đi khá nhiều . phần ăn được còn lại chẳng còn bao nhiêu ... Cách lọc xung vuông thành sin do vậy có hiệu suất thấp .
"Imagination is better than knowledge. Knowledge is limited. Imagination encircles the world" - Albert Einstein
Comment
-
mình đang thiết kế một chiếc máy đổi điện(đổi 12V dc thành 220V ac) chạy các thiết bị thuần trở hay các loại động cơ chạy bằng cổ góp(chổi than) thì rất tốt.nhưng khi chạy quạt(tụ điện)hay tủ lạnh, máy lạnh,............. đông cơ khác thì không chạy được hay rất kêu và nóng, nguyen nhân là do mạch của mình tạo xung vuông giờ mình muốn khắc phục để đầu ra ac220 của mình là sin hay gần cũng được. công suất máy của mình lớn khoảng 2 kwNguyên văn bởi hoangtam741 Xem bài viếtBạn nói rõ hơn đi, dùng vào mục đích gì, vì sao lại phải chuyển xung vuông thành hình sin ? Có những mạch dao động tạo được sin chuẩn cơ mà !
Comment
-
mình đang thiết kế một chiếc máy đổi điện(đổi 12V dc thành 220V ac) chạy các thiết bị thuần trở hay các loại động cơ chạy bằng cổ góp(chổi than) thì rất tốt.nhưng khi chạy quạt(tụ điện)hay tủ lạnh, máy lạnh,............. đông cơ khác thì không chạy được hay rất kêu và nóng, nguyen nhân là do mạch của mình tạo xung vuông giờ mình muốn khắc phục để đầu ra ac220 của mình là sin hay gần cũng được. công suất máy của mình lớn khoảng 2 kw.bạn có thể cho mình cái mạnh đó được không?rất cảm ơn bạnNguyên văn bởi hanguyen Xem bài viếtCó rất nhiều cách để lấy ra sóng sin từ xung vuông, một trong nhưng cách thông dụng là sử dụng mạch lọc cộng hưởng LC. Khi đó đầu vào mạch lọc là xung vuông tần số f, đầu ra là sóng sin có tần số f, 3f, hoặc 5f... (tùy giá trị tần số mong muốn của bạn mà thiết kế mạch lọc cụ thể).
Comment
-
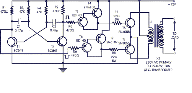
mình đưa luôn mạnh tạo xung vuông (điều khiển) này của mình lên cho các bạn tham khảo,hãy nghiên cứu nắn thành sin rồi mới đưa vào mạch công suấtNguyên văn bởi theanh01 Xem bài viếtmình đang thiết kế một chiếc máy đổi điện(đổi 12v dc thành 220v ac) chạy các thiết bị thuần trở hay các loại động cơ chạy bằng cổ góp(chổi than) thì rất tốt.nhưng khi chạy quạt(tụ điện)hay tủ lạnh, máy lạnh,............. đông cơ khác thì không chạy được hay rất kêu và nóng, nguyen nhân là do mạch của mình tạo xung vuông giờ mình muốn khắc phục để đầu ra ac220 của mình là sin hay gần cũng được. Công suất máy của mình lớn khoảng 2 kw
Comment
-
"Tránh vỏ dưa lại gặp vỏ dừa" thôi bạn thân mến ạ ! Các mạch ráp lấy đều là như vậy đấy.Nguyên văn bởi theanh01 Xem bài viếtmình đang thiết kế một chiếc máy đổi điện(đổi 12V dc thành 220V ac) chạy các thiết bị thuần trở hay các loại động cơ chạy bằng cổ góp(chổi than) thì rất tốt.nhưng khi chạy quạt(tụ điện)hay tủ lạnh, máy lạnh,............. đông cơ khác thì không chạy được hay rất kêu và nóng, nguyen nhân là do mạch của mình tạo xung vuông giờ mình muốn khắc phục để đầu ra ac220 của mình là sin hay gần cũng được. công suất máy của mình lớn khoảng 2 kw
Cái vỏ dưa: Xung vuông, đèn công suất đóng/mở dứt khoát nên ít nóng, hiệu suất chuyển đổi năng lượng cao nhưng không chạy được quạt, tủ lạnh.
Còn cái vỏ dừa: Xung sin, đèn công suất đóng/mở không dứt khoát nên nóng nhiều, hiệu suất chuyển đổi năng lượng thấp do tỏa nhiệt nhưng chạy được quạt, tủ lạnh.
Cả hai cái trên tôi đều có sản phẩm thương mại rồi nên chia sẻ chút kinh nghiệm cùng bạn. Để dung hòa các mâu thuẫn trên thì giải pháp dùng xung hình thang là có vẻ khả thi hơn cả.
Nảy sinh khó khăn mới là điện áp thấp (12V) mà công suất lớn (2KW) nên giàn đèn công suất phải vĩ đại, gắn trên 2 tỏa nhiệt vĩ đại mà vẫn phải quạt! Giả sử bạn bạn làm việc 5 giờ liên tục với công suất trên, vậy là 5h x 2KW = 10KWh, bạn cần tối thiểu là Acquy 12V/1000Ah, tức là 1 bộ bình vĩ đại (10 con AQ loại 12V/100Ah mắc //) !!! Tổng thiệt hại có lẽ lên đến gần 20M đấy.
Giải pháp mới : Tăng điện áp thành 24V, 48V hay 96V để giảm dòng qua công suất (đỡ nóng) và sử dụng mạch dao động sin đa bậc (mô phỏng sin) để chạy quạt, tủ lạnh cho nó êm ái. Mạch dao động này hiện mình phải nhập vào với giá 1M/bộ, chỉ cần gắn thêm công suất và biến áp vào là chạy ngon lành.
Cần tư vấn thêm thì LH: Tâm - 0912242352, YM: hoangtam741@yahoo.com.vnChuyển điện điều hòa Nhật, nồi cơm IH ... từ 100V sang 220V
Hoàng Thanh Tâm- Km32, QL32 Hà Nội - Sơn Tây-ĐT:0912242352
Comment
-
mình đưa mạch điều khiển của chiếc máy do mình sản xuất lên để bạn cùng mọi người nghiên cứu,chạy rất ngon lành nhưng xung tạo ra là xung vuông(thiết kế đơn giản rẻ tiền).các bạn hãy nghĩ xem tạo thêm một vài tầng nữa để tín hiệu ra là xung sin có ổn khôngNguyên văn bởi hoangtam741 Xem bài viết"Tránh vỏ dưa lại gặp vỏ dừa" thôi bạn thân mến ạ ! Các mạch ráp lấy đều là như vậy đấy.
Cái vỏ dưa: Xung vuông, đèn công suất đóng/mở dứt khoát nên ít nóng, hiệu suất chuyển đổi năng lượng cao nhưng không chạy được quạt, tủ lạnh.
Còn cái vỏ dừa: Xung sin, đèn công suất đóng/mở không dứt khoát nên nóng nhiều, hiệu suất chuyển đổi năng lượng thấp do tỏa nhiệt nhưng chạy được quạt, tủ lạnh.
Cả hai cái trên tôi đều có sản phẩm thương mại rồi nên chia sẻ chút kinh nghiệm cùng bạn. Để dung hòa các mâu thuẫn trên thì giải pháp dùng xung hình thang là có vẻ khả thi hơn cả.
Nảy sinh khó khăn mới là điện áp thấp (12V) mà công suất lớn (2KW) nên giàn đèn công suất phải vĩ đại, gắn trên 2 tỏa nhiệt vĩ đại mà vẫn phải quạt! Giả sử bạn bạn làm việc 5 giờ liên tục với công suất trên, vậy là 5h x 2KW = 10KWh, bạn cần tối thiểu là Acquy 12V/1000Ah, tức là 1 bộ bình vĩ đại (10 con AQ loại 12V/100Ah mắc //) !!! Tổng thiệt hại có lẽ lên đến gần 20M đấy.
Giải pháp mới : Tăng điện áp thành 24V, 48V hay 96V để giảm dòng qua công suất (đỡ nóng) và sử dụng mạch dao động sin đa bậc (mô phỏng sin) để chạy quạt, tủ lạnh cho nó êm ái. Mạch dao động này hiện mình phải nhập vào với giá 1M/bộ, chỉ cần gắn thêm công suất và biến áp vào là chạy ngon lành.
Cần tư vấn thêm thì LH: Tâm - 0912242352, YM: hoangtam741@yahoo.com.vn
Comment
-
về mạch trên thiết kế rất đơn giản các bạn hãy làm có gì vướng mắc xin liên hệ:
theanh: 0989938189
maitheanh1010@yahoo.com
hoặc:maitheanh1010@gmail.com
Comment
-
Phải dùng tới mấy mạch tích phân , vi phân , ghim điện áp , mạch lọc...Tuy nhiên không thể thiếu cái Ossillocope để kiểm tra không thì không biết đâu mà lần. Nếu không có Máy hiện sóng thực thì có thể dùng phần mềm Zelscope để kiểm tra tương đối chính xác. Để có 1 mạch xịn không phải dễ.
Comment
-
Bổ xung thêm :Nguyên văn bởi hoangtam741 Xem bài viết"Tránh vỏ dưa lại gặp vỏ dừa" thôi bạn thân mến ạ ! Các mạch ráp lấy đều là như vậy đấy.
Cái vỏ dưa: Xung vuông, đèn công suất đóng/mở dứt khoát nên ít nóng, hiệu suất chuyển đổi năng lượng cao nhưng không chạy được quạt, tủ lạnh.
Còn cái vỏ dừa: Xung sin, đèn công suất đóng/mở không dứt khoát nên nóng nhiều, hiệu suất chuyển đổi năng lượng thấp do tỏa nhiệt nhưng chạy được quạt, tủ lạnh.
Cả hai cái trên tôi đều có sản phẩm thương mại rồi nên chia sẻ chút kinh nghiệm cùng bạn. Để dung hòa các mâu thuẫn trên thì giải pháp dùng xung hình thang là có vẻ khả thi hơn cả.
Nảy sinh khó khăn mới là điện áp thấp (12V) mà công suất lớn (2KW) nên giàn đèn công suất phải vĩ đại, gắn trên 2 tỏa nhiệt vĩ đại mà vẫn phải quạt! Giả sử bạn bạn làm việc 5 giờ liên tục với công suất trên, vậy là 5h x 2KW = 10KWh, bạn cần tối thiểu là Acquy 12V/1000Ah, tức là 1 bộ bình vĩ đại (10 con AQ loại 12V/100Ah mắc //) !!! Tổng thiệt hại có lẽ lên đến gần 20M đấy.
Giải pháp mới : Tăng điện áp thành 24V, 48V hay 96V để giảm dòng qua công suất (đỡ nóng) và sử dụng mạch dao động sin đa bậc (mô phỏng sin) để chạy quạt, tủ lạnh cho nó êm ái. Mạch dao động này hiện mình phải nhập vào với giá 1M/bộ, chỉ cần gắn thêm công suất và biến áp vào là chạy ngon lành.
Cần tư vấn thêm thì LH: Tâm - 0912242352, YM: hoangtam741@yahoo.com.vn
Mấy mạch công suất cao người ta không dùng BJT hay FET mà dùng IGBT
Điện áp dùng có khi đến 100V để giảm hao phí.Còn mình không có cái 100V thì ít ra cúng phải 48V hoặc cùng lắm 24V chứ 12V mà lên 220V thì hao phí ghê lắm.
Comment
Bài viết mới nhất
Collapse
-
Trả lời cho Đây là linh kiện gì?bởi mèomướpNó là biến áp cao áp để kích điện lên tạo plasma. Bạn tự tìm mua trên mạng có đấy
-
Channel: Hướng dẫn tìm thông tin linh kiện
hôm nay, 06:22 -
-
bởi thanhtam87Năng lượng tái tạo đang phát triển nhanh, kéo theo yêu cầu duy trì hiệu suất và tuổi thọ hệ thống ngày càng rõ ràng hơn với các đơn vị làm điện mặt trời. Để dàn pin vận hành đúng công suất thiết kế trong thời gian dài, kiểm tra định...17-04-2026, 15:03
-
Trả lời cho Đây là linh kiện gì?bởi notooth1Linh kiện này nằm trên board mạch đèn Plasma với nguồn vào chỉ có 12V thôi. Không biết tên gọi của linh kiện này là gì và có thể tìm mua ở đâu.
...-
Channel: Hướng dẫn tìm thông tin linh kiện
16-04-2026, 22:20 -
-
Trả lời cho Đây là linh kiện gì?bởi bqvietKhả năng 99% là biến áp sắt từ có vỏ bao kín. Chức năng biến đổi điện áp lưới (100V hoặc 220VAC) thành điện áp thấp 6 - 9 - 12VAC.
-
Channel: Hướng dẫn tìm thông tin linh kiện
16-04-2026, 15:01 -
-
Trả lời cho Yêu thơ mê nhạc, mời các bác vào đây!bởi dinhthuong92Giới thiệu ca khúc Bolero mới, hoài niệm về cuộc chiến, MỎI CÁNH CHIM BẰNG, Lời: thơ Hoài Nguyễn, phổ nhạc: Hoàng Đình Thường, hòa âm & hát: AI.
AI hát tương đối khá, chỉ còn vài ba chỗ chưa đúng tone giọng. Chúc cả nhà nghe...-
Channel: Tâm tình dân kỹ thuật
16-04-2026, 13:38 -
-
bởi notooth1Chào mọi người,
Mình mới tìm được linh kiện này trên bo mạch. Ai biết đây là linh kiện gì và chức năng của nó không ạ?
Mình cảm ơn nhiều!
...-
Channel: Hướng dẫn tìm thông tin linh kiện
16-04-2026, 03:49 -
-
Trả lời cho Máy Phun sương tạo ầm Trung Quốc.bởi bqvietVí dụ điển hình là nguời tàu có con chip CH32V003J4M6 - vi điều khiển 8 chân lõi mã nguồn mở RISC-V. Vì lõi vi xử lý 32 bit rất mạnh nên có thể lập trình nó để chạy mô phỏng cả tá loại linh kiện khác. Giá bán đôi ba ngàn đồng nên cũng dễ thay thế mà không bị rào cản về giá.
-
Channel: Tâm tình dân kỹ thuật
15-04-2026, 02:24 -
-
Trả lời cho Công thức tính định luật kirchhoffbởi abcnewmemberỞ đây ko cần người vạch lá tìm sâu
-
Channel: Hỗ trợ học tập
14-04-2026, 14:41 -
-
Trả lời cho Máy Phun sương tạo ầm Trung Quốc.bởi vi van phamTây, Tàu nói dùng nó để tạo ẩm trong phòng lạnh, còn ở An Nam tôi dùng nó để đuổi muỗi, tẩm chút dầu xanh vào bông bên trong, nó phun tinh dầu ra muỗi bay đi nơi khác.
Thấy cái mach hay quá, không biết cái timer này làm cách...-
Channel: Tâm tình dân kỹ thuật
14-04-2026, 12:20 -
-
Trả lời cho Công thức tính định luật kirchhoffbởi nhathung1101Là mua giấy bút, sách giáo khoa lớp 1 rồi đi học lại từ đầu. Nhất là học để viết cho đúng chính tả, ngữ pháp....
-
Channel: Hỗ trợ học tập
13-04-2026, 19:47 -

Comment