Nguyên văn bởi dangkiet000
Xem bài viết
Thông báo
Collapse
No announcement yet.
Cần giúp về biến áp xung
Collapse
X
-
Chào a ! Hôm vừa rồi e đã tháo cái sạc điện thoại ra, gỡ lấy BAX nhưng ko tài nào tháo dây để đếm số vòng nên dành cắt hết dây .Nguyên văn bởi thetung Xem bài viếtMầu đỏ : Đúng thế đấy bạn ạ : 1 cuộn sơ , 1 cuộn thứ và 1 cuộn cho " phít bếch"
Mà cái lõi nó em thấy rõ là 2 chữ E ghép nhau nhưng em lấy mỏ hàn dính vào vẫn ko tháo ra dc==> lấy vít nạy 1 phát gãy làm đôi
1.A làm thế nào gỡ ra rồi quấn lại ngon thế a ?

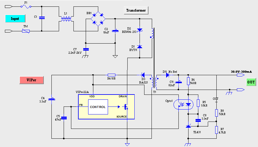
2. Em ngồi dịch hết cái datasheet con VIPer vẫn ko hiểu làm sao tính toán được cho chân Feedback này. Sơ đồ mạch diều khiển dòng của chân này https://www.dropbox.com/s/ylr4kzrk72...%20control.PNG . Bóng led của em điện thế 29V , dòng 300mA. Theo a thì tính toán như thế nào cho chân này?
E cũng có dùng phần mềm VIPer để nó tính toán thì e chưa dám làm theo sơ đồ của phần mềm vì nó thiết kế theo lõi biến áp Siemens có rất nhiều thông số mà em thì tính tháo cái biến áp của mạch led driver nên ko biết thông số mà điền vào.Last edited by dangkiet000; 30-03-2014, 03:33.Nothing
Comment
-
Với cái lõi của xạc điện thoại, tôi chỉ chạy đến 7x1W còn cao hơn nữa thì tôi chưa thử..Còn để chạy LED 10W thì tôi phải dùng lõi lớn hơn một chút .Ở chợ bán cái lõi "đểu" 6x6mm , tôi chạy tới 36W vẫn OK...
Để tháo lõi ferit , bạn khò nóng nó lên 1 chút rồi nhẹ nhàng tách ra là được....
Bạn sử dụng phần mềm tính toán nào cho tôi biết được ko?
Gửi bạn cái này để bạn tham khảoAttached Files
Comment
-
Phần mềm đây a https://www.dropbox.com/s/fojtl3yktgoznxe/vipersoft.exeNguyên văn bởi thetung Xem bài viếtVới cái lõi của xạc điện thoại, tôi chỉ chạy đến 7x1W còn cao hơn nữa thì tôi chưa thử..Còn để chạy LED 10W thì tôi phải dùng lõi lớn hơn một chút .Ở chợ bán cái lõi "đểu" 6x6mm , tôi chạy tới 36W vẫn OK...
Để tháo lõi ferit , bạn khò nóng nó lên 1 chút rồi nhẹ nhàng tách ra là được....
Bạn sử dụng phần mềm tính toán nào cho tôi biết được ko?
Gửi bạn cái này để bạn tham khảo
cái hình mạch em với thông số của e (Thông số biến áp ko đụng tới ) https://www.dropbox.com/s/z7v39efez0...chViper22A.PNG
Cảm ơn a! còn vài cục sạc, e gỡ thử xem !Nguyên văn bởi lehathanh106 Xem bài viếtKhò nóng dễ bị nứt lắm đấy, mua Axeton mà ngâm thì chẳng bao giờ bị.
Vậy giờ với công suất 9W ( 29V 300mA) thì e có 2 phương án :
1. Em tháo cái BAX của cái mạch led driver sử dụng lại. ( em đo cái cuộn AUX 15V thang đo AC )
2. Em ra Nhật Tảo mua lõi về quấn . Cho e hỏi ngu tí , cái lõi để quấn dây gọi là gì a? Với cái nguồn em thiết kế ra Nhật Tảo nói thế nào cho ng ta hiểu a?
Dù chọn phương án nào thì em cũng phải tính được cách mắc chân Feedback sao cho ổn dòng 300mA. RÕ ràng các a đâu có biết được thông số Bsat, Hsat,Ae, Le ..... Vậy mấy a tính toán theo công thức nào nhỉ?
Nothing
Comment
-
Bác Thành ơi, theo em hiểu thì khi có xung kích thì cả Q3 và Q4 đều dẫn--> Như thế thì dòng điện sẽ chạy đồng thời trên hai nửa cuộn dây sơ cấp theo hai hướng ngược nhau. Như vậy đâu có được phải không Bác. Bác giải thích hộ em được không?Nguyên văn bởi thanhfdcMình nghĩ là có thể được. Cái này có người làm thành công rồi, bạn có thể tham khảo mô hình này:

Cũng cái mạch Royer kiểu này có tay người Nga còn làm được cả nung cảm ứng.
Comment
-
Mấy a giúp e 1 tí với ! Hiện e đang kẹt cái cuộn cảm 2mH, dòng 700mA thôi . Dòng tầm này chắc mau dây nhỏ nhất rồi.
Nếu dùng phần mềm tính thì kẹt thông số độ từ thẩm u ( em tính mua lõi ferrit) nên tính ra chợ mua đại rồi về quấn + đo lại .
E tính dùng lõi xuyến mà khổ cái là em ko biết mua phi cỡ nhiêu cho vừa . A nào có kinh nghiệm tư vấn cho e với ?Nothing
Comment
-
Nguyên văn bởi thetung Xem bài viếtBạn nên tham khảo cái sơ đồ tôi đưa vì nó là loại tương đối đơn giản , phổ thông....Trong lọai mạch này bạn cần dùng con opto 817 để tăng tính ổn định và cách ly sơ , thứ cấp .Sau này phần ổn dòng cũng phải thông qua nó đấy.....
Sau khi ngâm cứu nó 1 thời gian , em xin phân tích phần feedback của Viper22A bằng TL431 và opto PC817 như sau
R8 và R7 tạo áp so sánh theo công thức của TL431 : Vo = Vref ( 1 + R8/R7) với Vref=2.5V
Mạch này là ổn áp . Bình thường Vled=Vo =< 30 thì TL431 không thông xuống GND => opto ko thông.
Khi Vo=Vled > 30V Thì TL431 thông xuống GND => opto dẫn => dòng vào chân FB nên MOSFET ngưng
=> ổn áp 30V
Đúng rồi chứ a ?
Tuy nhiên em đang cố thiết kế mạch ổn dòng cho Led,nếu dùng điện trở Rsense để so áp với Vref=2.5V của TL431. Giả sử em hạn dòng 0.3
thì R=2.5/0.3= 8.3 ohm ==> công suất tiêu hao trên trở là P=0.3*0.3*8.3=0.747 W .
Không biết em ổn dòng kiểu này có tốt ko ? Nếu có cách nào hay a giới thiệu cho em với vì em thấy trên mạng còn có người ổn áp = opamp hay đa số các iC khác dùng 1 trở Rsense để so áp ngay chân Source của MOSFET bên sơ cấp .Nothing
Comment
-
Vậy a có thể gợi ý em cách đơn giản đó ko aNguyên văn bởi thetung Xem bài viếtMình làm ổn dòng đơn giản hơn , không phải dùng con TL431 đâu....
Nothing
Comment
-
Gửi bạn cái nàyNguyên văn bởi dangkiet000 Xem bài viếtVậy a có thể gợi ý em cách đơn giản đó ko a
R* = (khoảng)1,4V :0,3A .Sau khi mạch chạy rồi thì đo lại điện áp trên R* rồi tính lại R* để dòng = 0,3A
Bạn lưu ý trong quá trình thử thì không được để tuột LED ra nhé , không thì "Bùm" đấy...
Chúc thành công .
Comment
-
-
Cho em hỏi anh có thể cho em hỏi là các IC VIPer(các loại) tại việt nam thì mình có thể mua ở chỗ nào không?Nguyên văn bởi thetung Xem bài viếtHiện nay nhà mình đang dùng khoảng 20 cái đèn LED tự chế vào các vị trí như cầu thang , nhà tắm , đèn âm trần....
Đèn được làm từ LED LUXEON 1W , tùy vị trí mà làm 4W hoặc 5W , 7W....
Drive được làm từ các IC có sẵn trên thị trường ( loại VIPer hoặc TOPxxx...)
Các đèn đều làm chế độ ổn dòng
Có khoảng 2/3 số đèn đã dùng hơn 3 năm mà vẫn chạy tốt....
Anh có thể cho em xin một số mạch mà anh đã làm và test thực tế nếu có ảnh cũng được.Thanks bác.
Comment
Bài viết mới nhất
Collapse
-
bởi mylinhattTrong vận hành thực tế, nhiều xưởng gia công gặp tình trạng máy phay CNC bắt đầu sai kích thước, bề mặt rung nhẹ hoặc phát sinh lỗi thay dao dù chương trình và dao cắt không thay đổi. Phần lớn các vấn đề này không xuất phát từ lập trình mà đến từ việc bảo dưỡng máy chưa được thực hiện đúng và đủ....
-
Channel: Máy công cụ
Hôm qua, 11:27 -
-
bởi ittcHì, em tính đi mua 1 cái máy Khoan và máy Mài (cắt), em đã chính thức gạt thằng BOSCH sang 1 bên vì giá cao hơn Dewalt và Makita, hơn nữa xem Cataloge của nó thì hàng ít model mẫu mã hơn.
Giá Dewalt và Makita thấy ngang ngửa nhau, thôi thì nhu...-
Channel: Điện tử gia dụng
Hôm qua, 07:20 -
-
bởi DaoVanTrongChào Anh Em. Nay em có tạo 1 sơ đồ mạch UPS sau, xin Ae cho ý kiến.
Và nếu biết sản phẩm này nếu có sẵn thì em xin link để mua (nếu giá phù hợp) thì em đỡ phải làm ạ, vì em tìm nhưng không thấy:
╔═══════════════════[ĐIỆN_LƯỚI_220V]════════════════╗...-
Channel: Điện tử sáng tạo
21-12-2025, 23:32 -
-
Trả lời cho Nên mua máy phay CNC cũ, máy mới phổ thông hay máy chất lượng cao? Góc nhìn từ bài toán sản xuất thực tếbởi nguyendinhvanNgày trước, khi KT đang tăng trưởng, một cái máy tự động cũ tầm trung, thì khoảng 5 năm là hoàn vốn. Nhưng hiện tại, mọi việc đều chậm trễ, cạnh tranh, nên theo các xếp tính thì phải hơn 10 năm làm việc ngon lành thì mới hoàn vốn....
-
Channel: Máy công cụ
20-12-2025, 20:23 -
-
Trả lời cho cách làm led Hao Quang.có pro nào biết k nhỉ ???bởi StatusHello! I'm from Kazakhstan. Can anyone share the HEX file with me? The download link in post 50 doesn't work.
-
Channel: Vi điều khiển họ 8051
18-12-2025, 00:05 -
-
bởi mylinhattChào anh em cơ khí,
Trong quá trình tư vấn đầu tư thiết bị cho xưởng, mình gặp rất nhiều câu hỏi kiểu: “Nên mua máy phay CNC cũ để tiết kiệm, chọn máy mới phổ thông cho yên tâm, hay cố gắng lên máy chất lượng cao để làm hàng khó?”. Thực tế, đây không phải câu hỏi chỉ về...-
Channel: Máy công cụ
17-12-2025, 13:38 -
-
Trả lời cho Vấn đề về tốc độ quaybởi nguyendinhvanSử dụng động cơ servor, hoặc lắp thêm một cái encoder vào động cơ bước. Encoder sẽ kiểm soát động cơ có quay hoặc đứng im.
-
Channel: Điện tử truyền hình
14-12-2025, 19:50 -

Comment