tình hình là e muốn làm 1 cái sạc dự phòng e đã làm bằng 34063 nhưng khi sạc con tip mắc đệm dòng nóng nên e len lỏi qua con này anh e có mạch boot của con này thì cho mình nhé ko cần mạch in chỉ cần ngyên lý là dc tính toán các R có sẵn trong mạch sao cho áp đầu ra khoảng 5.0-5v3 dòng ra từ 500-1 hoặc 2A đều dc chuẩn usb ạ giúp e vì ko qua trường lớp nên chưa biết tính cái này thế nào a e giúp thì giúp cho trót ạ thanks mọi người
Thông báo
Collapse
No announcement yet.
mạch boot sử dụng 2576
Collapse
X
-
hôm bữa e dạo đâu vòng vòng thấy có topic nói là 2576 làm step up a ấy đã làm thành công rồi nhưng bây h e kiếm lại hoài mà ko thấyNguyên văn bởi phamhuantn Xem bài viếtLM2576 chỉ dùng cho mạch step-down thôi chứ
Comment
-
-
cũng có thể dùng con LM2577, con này hơi khó mua.
tôi có 1 thread ở đây, bạn [MENTION=237165]kimman3[/MENTION] chỉ cần dùng phần boost, boost=nâng áp.
ở đầu trang 12, có sơ đồ "mới" nhất.
http://www.dientuvietnam.net/forums/...2/index12.htmlMãi đi tìm vàng.
Comment
-
bác cảm phiền in ra pdf cho e cái e ko có phần mềm mở cái file này cảm phiền bác in ra cho eNguyên văn bởi KVLV Xem bài viếtcũng có thể dùng con LM2577, con này hơi khó mua.
tôi có 1 thread ở đây, bạn [MENTION=237165]kimman3[/MENTION] chỉ cần dùng phần boost, boost=nâng áp.
ở đầu trang 12, có sơ đồ "mới" nhất.
http://www.dientuvietnam.net/forums/...2/index12.html
Comment
-
bạn xem ở trang 9 nhá.Nguyên văn bởi kimman3 Xem bài viếtbác cảm phiền in ra pdf cho e cái e ko có phần mềm mở cái file này cảm phiền bác in ra cho e
http://www.dientuvietnam.net/forums/...32/index9.html
cho ứng dụng của bạn, dùng r2 hoặc dùng vr2
Last edited by KVLV; 07-06-2013, 23:54.Mãi đi tìm vàng.
Comment
-
[MENTION=237165]kimman3[/MENTION]:
Cho ứng dụng của bạn, dùng r2 hoặc dùng vr2, dùng 1 con thôi.
Nếu bạn thật sự muốn làm theo sơ đồ này thì tôi sẽ dành vài giờ vẽ lại cho bạn sơ đồ + pcb. Quan trọng là chỗ của bạn có tìm được con LM2577-ADJ (ADJ=adjustable=chỉnh áp ra được) hay không vì nó khó kiếm hoặc là quá đắt.
Tôi thấy giá con LM2576 cũng gần gần với con LM2577.Mãi đi tìm vàng.
Comment
-
để cháu gọi điện hỏi thử xem saoNguyên văn bởi KVLV Xem bài viết[MENTION=237165]kimman3[/MENTION]:
Cho ứng dụng của bạn, dùng r2 hoặc dùng vr2, dùng 1 con thôi.
Nếu bạn thật sự muốn làm theo sơ đồ này thì tôi sẽ dành vài giờ vẽ lại cho bạn sơ đồ + pcb. Quan trọng là chỗ của bạn có tìm được con LM2577-ADJ (ADJ=adjustable=chỉnh áp ra được) hay không vì nó khó kiếm hoặc là quá đắt.
Tôi thấy giá con LM2576 cũng gần gần với con LM2577.
Comment
-
[MENTION=237165]kimman3[/MENTION]:
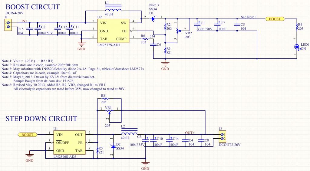
Sơ đồ bên dưới là vẽ "đúng" cho bạn để có điện áp 5V ở chỗ ra.
Có gì thì hỏi tôi sẽ giúp.
Con LM2577 thì mua loại có chân cắm (LM2577T TO-220)
Have fun!
datasheet http://www.ti.com/lit/ds/symlink/lm1577.pdfMãi đi tìm vàng.
Comment
-
tính hình là con này ko có rồi ạ chỗ của cháu chỉ có 3 con này 2575 2576 và 2596 thôi chú xem giúp trong 3 con này con nào boot với ạNguyên văn bởi KVLV Xem bài viết[MENTION=237165]kimman3[/MENTION]:
Sơ đồ bên dưới là vẽ "đúng" cho bạn để có điện áp 5V ở chỗ ra.
Có gì thì hỏi tôi sẽ giúp.
Con LM2577 thì mua loại có chân cắm (LM2577T TO-220)
Have fun!
datasheet http://www.ti.com/lit/ds/symlink/lm1577.pdfLast edited by kimman3; 08-06-2013, 10:10.
Comment
-
tất cả các con bạn cho là buck, step down, hạ áp.Nguyên văn bởi kimman3 Xem bài viếttính hình là con này ko có rồi ạ chỗ của cháu chỉ có 3 con này 2575 2576 và 2596 thôi chú xem giúp trong 3 con này con nào boot với ạ
vậy bạn chỉ ráp theo mạch này của bạn [MENTION=189316]phamlinhddk[/MENTION] ở post #7.
Mãi đi tìm vàng.
Comment
Bài viết mới nhất
Collapse
-
bởi bqvietMạch cồng kềnh nhưng khá bài bản. Nếu tự làm để học thì cũng đáng để bắt tay nghịch chơi. Nếu chỉ cần sản phẩm thì các sàn thương mại điện tử có sẵn UPS DC này ra 5V hoặc 12V rất sẵn, chạy pin, giá cũng không đắt.
-
Channel: Điện tử sáng tạo
Hôm qua, 18:28 -
-
bởi mylinhattTrong vận hành thực tế, nhiều xưởng gia công gặp tình trạng máy phay CNC bắt đầu sai kích thước, bề mặt rung nhẹ hoặc phát sinh lỗi thay dao dù chương trình và dao cắt không thay đổi. Phần lớn các vấn đề này không xuất phát từ lập trình mà đến từ việc bảo dưỡng máy chưa được thực hiện đúng và đủ....
-
Channel: Máy công cụ
22-12-2025, 11:27 -
-
bởi ittcHì, em tính đi mua 1 cái máy Khoan và máy Mài (cắt), em đã chính thức gạt thằng BOSCH sang 1 bên vì giá cao hơn Dewalt và Makita, hơn nữa xem Cataloge của nó thì hàng ít model mẫu mã hơn.
Giá Dewalt và Makita thấy ngang ngửa nhau, thôi thì nhu...-
Channel: Điện tử gia dụng
22-12-2025, 07:20 -
-
bởi DaoVanTrongChào Anh Em. Nay em có tạo 1 sơ đồ mạch UPS sau, xin Ae cho ý kiến.
Và nếu biết sản phẩm này nếu có sẵn thì em xin link để mua (nếu giá phù hợp) thì em đỡ phải làm ạ, vì em tìm nhưng không thấy:
╔═══════════════════[ĐIỆN_LƯỚI_220V]════════════════╗...-
Channel: Điện tử sáng tạo
21-12-2025, 23:32 -
-
Trả lời cho Nên mua máy phay CNC cũ, máy mới phổ thông hay máy chất lượng cao? Góc nhìn từ bài toán sản xuất thực tếbởi nguyendinhvanNgày trước, khi KT đang tăng trưởng, một cái máy tự động cũ tầm trung, thì khoảng 5 năm là hoàn vốn. Nhưng hiện tại, mọi việc đều chậm trễ, cạnh tranh, nên theo các xếp tính thì phải hơn 10 năm làm việc ngon lành thì mới hoàn vốn....
-
Channel: Máy công cụ
20-12-2025, 20:23 -
-
Trả lời cho cách làm led Hao Quang.có pro nào biết k nhỉ ???bởi StatusHello! I'm from Kazakhstan. Can anyone share the HEX file with me? The download link in post 50 doesn't work.
-
Channel: Vi điều khiển họ 8051
18-12-2025, 00:05 -
-
bởi mylinhattChào anh em cơ khí,
Trong quá trình tư vấn đầu tư thiết bị cho xưởng, mình gặp rất nhiều câu hỏi kiểu: “Nên mua máy phay CNC cũ để tiết kiệm, chọn máy mới phổ thông cho yên tâm, hay cố gắng lên máy chất lượng cao để làm hàng khó?”. Thực tế, đây không phải câu hỏi chỉ về...-
Channel: Máy công cụ
17-12-2025, 13:38 -
-
Trả lời cho Vấn đề về tốc độ quaybởi nguyendinhvanSử dụng động cơ servor, hoặc lắp thêm một cái encoder vào động cơ bước. Encoder sẽ kiểm soát động cơ có quay hoặc đứng im.
-
Channel: Điện tử truyền hình
14-12-2025, 19:50 -

Comment