Các bạn thân mến,
Nằm trong loạt bài về dự án điện tử công suất dành cho cộng đồng, tôi mở luồng này chuyên thảo luận về các giải pháp thiết kế nguồn xung flyback, các kiểu nguồn khác không bàn tới để tránh phân tâm.
Chắc hẳn các bạn cũng thấy phong cách trả lời bài viết của tôi ở những luồng khác nhau đều theo hướng sử dụng công thức và lõi từ chính hãng, bỏ qua một thực tế là chúng ta đang ở Việt Nam, một đất nước đang và khó phát triển.

Hiện nay (thời điểm 7/2014) dùng công thức tính toán và sử dụng chất liệu có thông số là việc trên trời, các hãng cũng ngại support cho những đơn hàng nhỏ lẻ với một cam kết mơ hồ của người mua.
Sau một thời gian suy nghĩ nhằm dần dần hiện thực hóa cam kết về một số dự án, tôi đã tìm các tiếp cận khác, đó là hỗ trợ thiết kế dành cho người mới và chưa chủ động được kỹ thuật này, thiết kế theo hướng vật tư linh kiện có thể kiếm được ở VN (amatuer).
Khi đã dần nắm được nguyên lý hoạt động rồi thì chuyển sang chuyên nghiệp sẽ dễ dàng hơn rất nhiều.
Chủ đề này dành cho ai đang cần chế tạo một bộ nguồn xung flyback và chưa nắm được kỹ thuật này, với những bạn đã quá thành thạo, xin hãy đóng góp ý kiến tích cực, với những ai không tán thành cách làm này, hãy ủng hộ bằng cách giữ im lặng.
Hình thức thực hiện :
- Các bạn ra đề bài, tôi sẽ thiết kế giúp trong khả năng kiến thức của mình
- Thông số của bộ nguồn phải phục vụ cho thực tế, không mang tính đánh đố hay thách thức.
- Cố gắng thực hiện dựa trên những thứ phổ biến ở VN
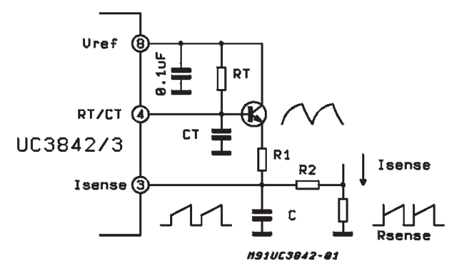
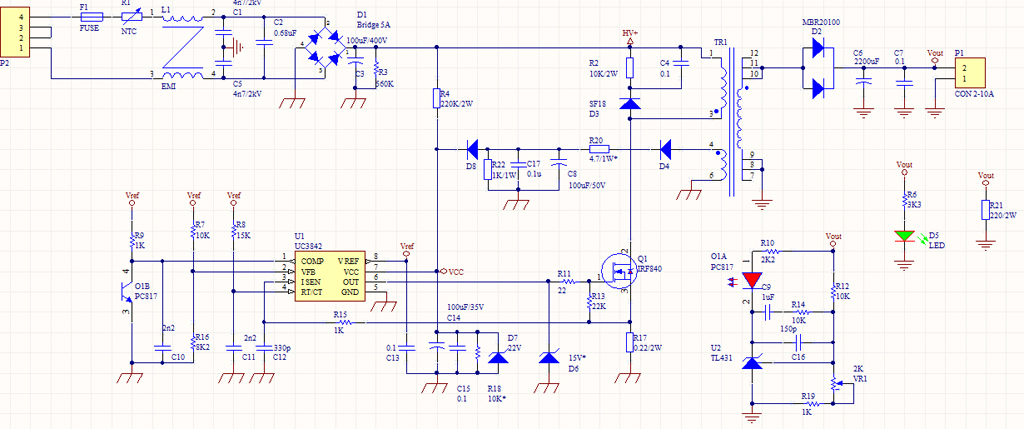
- Ưu tiên sử dụng dòng UC384x vì nó thể hiện đầy đủ các phần của nguồn flyback, các giải pháp sử dụng IC tích hợp (TOP, Fairchild) để sau.
- Các thông số điện áp và dòng điện nên phổ thông để tái sử dụng cho người khác
- Mức công suất của bộ nguồn phải hợp lý, nên nhỏ hơn 150w
Sau khi có thiết kế, chúng ta chuyển sang phần thực hiện, các bạn layout PCB và quấn biến áp theo cách như đã thảo luận, chụp ảnh kết quả, phân tích đánh giá, tổng hợp giải pháp.
Chúng ta nên bắt đầu thôi.
Nằm trong loạt bài về dự án điện tử công suất dành cho cộng đồng, tôi mở luồng này chuyên thảo luận về các giải pháp thiết kế nguồn xung flyback, các kiểu nguồn khác không bàn tới để tránh phân tâm.
Chắc hẳn các bạn cũng thấy phong cách trả lời bài viết của tôi ở những luồng khác nhau đều theo hướng sử dụng công thức và lõi từ chính hãng, bỏ qua một thực tế là chúng ta đang ở Việt Nam, một đất nước đang và khó phát triển.
Hiện nay (thời điểm 7/2014) dùng công thức tính toán và sử dụng chất liệu có thông số là việc trên trời, các hãng cũng ngại support cho những đơn hàng nhỏ lẻ với một cam kết mơ hồ của người mua.
Sau một thời gian suy nghĩ nhằm dần dần hiện thực hóa cam kết về một số dự án, tôi đã tìm các tiếp cận khác, đó là hỗ trợ thiết kế dành cho người mới và chưa chủ động được kỹ thuật này, thiết kế theo hướng vật tư linh kiện có thể kiếm được ở VN (amatuer).
Khi đã dần nắm được nguyên lý hoạt động rồi thì chuyển sang chuyên nghiệp sẽ dễ dàng hơn rất nhiều.
Chủ đề này dành cho ai đang cần chế tạo một bộ nguồn xung flyback và chưa nắm được kỹ thuật này, với những bạn đã quá thành thạo, xin hãy đóng góp ý kiến tích cực, với những ai không tán thành cách làm này, hãy ủng hộ bằng cách giữ im lặng.
Hình thức thực hiện :
- Các bạn ra đề bài, tôi sẽ thiết kế giúp trong khả năng kiến thức của mình
- Thông số của bộ nguồn phải phục vụ cho thực tế, không mang tính đánh đố hay thách thức.
- Cố gắng thực hiện dựa trên những thứ phổ biến ở VN
- Ưu tiên sử dụng dòng UC384x vì nó thể hiện đầy đủ các phần của nguồn flyback, các giải pháp sử dụng IC tích hợp (TOP, Fairchild) để sau.
- Các thông số điện áp và dòng điện nên phổ thông để tái sử dụng cho người khác
- Mức công suất của bộ nguồn phải hợp lý, nên nhỏ hơn 150w
Sau khi có thiết kế, chúng ta chuyển sang phần thực hiện, các bạn layout PCB và quấn biến áp theo cách như đã thảo luận, chụp ảnh kết quả, phân tích đánh giá, tổng hợp giải pháp.
Chúng ta nên bắt đầu thôi.

)


Comment