Thông báo

Collapse
No announcement yet.

Mạch nạp acqui

Collapse
X
 
  • Lọc
  • Giờ
  • Show
Clear All
new posts

  • Nguyên văn bởi bxngoc Xem bài viết
    Nạp ắc quy 7 giai đoạn (7 stages) mới là tiên tiến nhất bác ạ. Chi tiết sao mời bác xem link này
    http://www.onlinetoolreviews.com/gen...ectaIC1216.htm
    Còn sơ đồ nó như thế nào thì là bí mật của hãng sản xuất.
    Phần nào thì em không biết, còn chỗ 7 giai đoạn thì em cũng không biết nốt, nhưng đoán là nó dùng IC được gọi là MCU hay DSP

    Comment


    • hi

      Nguyên văn bởi maipham Xem bài viết
      ban can nap cho Accu bao nhieu Vol, dong nap la bao nhieu Amp. ban co the lien lac voi minh "phamthemai@yahoo.com". nho yeu cau dung nha. dung tham cao qua khong co thiet bi do không lam noi dau
      Mình muốn tham khảo mạch nạp acquy 12V50AH của bạn có được không? Sạc khoảng 10h là đầy và có tự ngắt. Mình mới vào nghề nên còn mơ hồ lắm, bạn có thể cho mình mạch chi tiết và thông tin các linh kiện nhé !

      Nếu chị LH, anh Co hay lqv77 có thể giúp thì càng tốt !
      Cảm ơn bạn rất nhiều, mail: nnkhuyen2006@gmail.com
      Last edited by bomk5l; 03-07-2010, 05:08.
      |

      Comment


      • em xin bac chi giao dum em

        Nguyên văn bởi sukura0988 Xem bài viết
        chào bạn
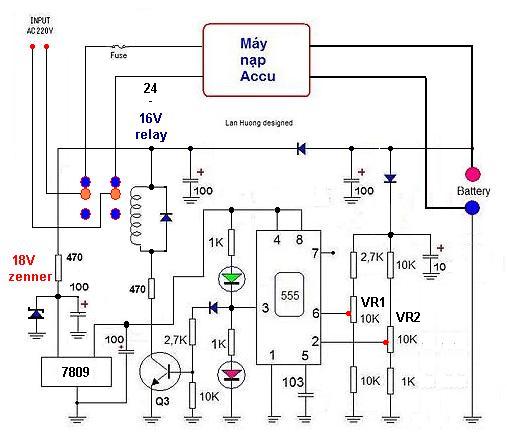
        Đây là sơ đồ nguyên ly mạch nạp acqui tự động báo đầy ne'.
        Có khó khăn gì liên hệ với mình nha
        Duy nguyen : 0988437033
        Email : westlifenguyen@yahoo.com.vn
        anh cho em hoi con dioed DROP 0,6v la con gi vay
        cho 15.1v dung de lam gi vay anh em chi xac mot ac quy 12v5AH co duoc khong vay ?

        Comment


        • thanhks. cam ơn các chuyên gia đã nhiệt tình góp ý. Mình thấy bài viết của các bạn rất có ý nghĩa

          Comment


          • Nguyên văn bởi minhkhuehd Xem bài viết
            Mình đã vẽ mạch này trong Protues rồi nhưng khi mô phỏng chỉnh VR1 không thấy tác dụng gì bạn nào làm ơn phân tích giúp mình xem tại sao với.

            File proteus:
            http://www.mediafire.com/?dmlymnj205z
            Ráp thiệt đi mô phỏng làm gì, mạch này chạy ok mà lo gì. Các bạn ráp không thành công chẳng qua là do các bạn bỏ qua khâu ổn áp nguồn cho 555

            Comment


            • các bác có mạch nào sạc bình 12v/ 120ampe không em đang cần gấp ạh !

              Comment


              • Mình muốn nạp cho acqui 12V 1,5AH ( acqui khô ) mà mình đang có cái biến áp (0-6-9-12-18-24VAC) 10A thì mình nên chọn mức điện áp nào để sạc, thời gian sạc khoảng bao lâu là đầy bình? Để sạc acqui thì mình nên chỉnh lưu bán kỳ hay toàn kỳ? Cảm ơn!

                Comment


                • oh mạch nạp ac quy ak có test thử chưa zây

                  Comment


                  • Nguyên văn bởi nquoccdt Xem bài viết
                    Mình muốn nạp cho acqui 12V 1,5AH ( acqui khô ) mà mình đang có cái biến áp (0-6-9-12-18-24VAC) 10A thì mình nên chọn mức điện áp nào để sạc, thời gian sạc khoảng bao lâu là đầy bình? Để sạc acqui thì mình nên chỉnh lưu bán kỳ hay toàn kỳ? Cảm ơn!
                    Ai trả lời gúp mình đi. Mình đang cần!

                    Comment


                    • Nguyên văn bởi nquoccdt Xem bài viết
                      Mình muốn nạp cho acqui 12V 1,5AH ( acqui khô ) mà mình đang có cái biến áp (0-6-9-12-18-24VAC) 10A thì mình nên chọn mức điện áp nào để sạc, thời gian sạc khoảng bao lâu là đầy bình? Để sạc acqui thì mình nên chỉnh lưu bán kỳ hay toàn kỳ? Cảm ơn!
                      - Với acquy 12V 1,5Ah thôi thì bạn không nên dùng biến áp 10A của bạn làm chi cho quá tốn phí như vậy. Mà bạn có thể mua 1 cục mới khoảng 1A, chỉ khoảng dưới 30k mà thôi, nhỏ gọn hơn nhiều.

                      - Với nạp acquy thì bạn nên nắm 1 số tiêu chí sau (theo bài viết của chị Lan Hương), mình chỉ tóm tắt lại thôi, chi tiết thì bạn nên search trong diễn đàn với tên là acquy nha:
                      1. dòng nạp nên chỉ bằng 1/8 dung lượng acquy(sau 8 tiếng acquy đầy), còn muốn nạp nhanh thì 1/4(4 tiếng đầy) ... Tức là acquy của bạn là 1,5Ah thì nên sạc với dòng (1,5 / 8)
                      2. Nạp acquy thì nên cho nạp : 2 nạp 1 xả. Tức là chu kỳ nạp là 2, khi đó sẽ có 1 chu kỳ không nạp. Vì thế bạn nên dùng cách nạp bán kỳ thì tốt hơn, và không nên nạp bằng áp DC phẳng quá, mà nên nhấp nhô thì tốt.

                      Chúc vui !

                      ------------------------------------------------

                      Comment


                      • Vậy biến áp (0-6-9-12-18-24VAC) 10A của mình ko thể nào sạc đc sao? Mình nghỉ có thể sạc ở điện áp thấp cũng đc mà.Mà sao ko ai nói đến áp để sạc hết nhỉ, áp mấy vôn mới đc chứ?

                        Comment


                        • của bạn dùng đường ra 12VAC là đc rồi, áp đỉnh khoảng 12*1,4 = 16,8V đủ để sạc cho bình 12V
                          Good luck & Have fun ^^

                          Comment


                          • Dòng nạp phụ thuộc vào áp. Biến áp (0-6-9-12-18-24VAC) 10A thì 10A là nói đến công suất của biến áp (P=UI)? tức biến áp của mình lá khoảng 240W ??? Nói như bạn tuanla93 thì mình dùng mức 12VAC đc đúng ko? Cảm ơn!

                            Comment


                            • Nguyên văn bởi thanhfdc
                              Bây giờ mà còn có người vẫn còn tin vào mấy cái khảo cứu vớ vẩn của thành viên LH à.

                              Với những accu nhỏ thế này dòng sạc nên được đặt trong khoảng 10% - 30% dung lượng (http://www.batteryuniversity.com/partone-13.htm: The charge current for small lead-acid batteries should be set between 10% and 30% of the rated capacity - 30% of a 2Ah battery would be 600mA). Cứ sạc bình thường chả cần phải sạc xung hay ngắt quãng gì cả. Bác muốn ngon thì làm bộ sạc 3 giai đoạn thì khỏi lăn tăn. Ban đầu sạc ổn dòng ở 500mA, đến khi đạt ngưỡng 14.4V, thì chuyển sang sạc bằng áp. Ghim áp ở 14.4V cho đến khi dòng sạc giảm xuống 40mA thì chuyển sang sạc float ở 13.5V. Nếu mà accu của bác cũ rồi thì dòng rò khi sạc đầy của nó có thể lên đến 100mA, thì đành chấp nhận ngắt chế độ sạc bằng áp và chuyển sang sạc thả nổi ở ngưỡng này.
                              . Bạn nói nghe hay quá, không biết ý tưởng của bạn sẽ thực thi ra sao ? Bạn nói mình không hiểu ý tưởng của bạn đang làm gì nữa ???

                              . Vì nói như bạn thì chẳng biết đến khi nào thì acquy đầy nữa. Bởi vì với 1 acquy 12V thì bạn làm cách nào mà sạc cho nó lên đến 14V được, huống chi ở đây bạn nói là :"đạt đến ngưỡng 14.4V" chắc cái này sạc cả năm trời thì nó mới đạt đến được cái áp đó bạn à.

                              . Rồi bạn còn nói : " đến khi đạt ngưỡng 14.4V, thì chuyển sang sạc bằng áp. Ghim áp ở 14.4V cho đến khi dòng sạc giảm xuống 40mA thì chuyển sang sạc float ở 13.5V , vậy thì giả sử khi đạt đến 14.4V, rồi bạn giảm dòng sạc rồi giảm áp xuống 13.5V ==> lúc này áp ở acquy 14.4V nó sẽ dội trở lại nguồn, vì do áp cao sẽ chuyển đến áp thấp mà và dẫn đến lúc này acquy sẽ xả ngược lại nguồn ==> vô ích.

                              . Mình đang thắc mắc là bạn đã làm được bộ sạc như bạn nói hay chưa, hay chỉ là trên ý tưởng vậy thôi nhỉ ???

                              >> Tóm lại, cách nạp thì bạn đã nói đúng rồi, nhưng về cụ thể thì bạn nói sai hoàn toàn.

                              ------------------------------------------------

                              Comment


                              • Nguyên văn bởi nquoccdt Xem bài viết
                                Dòng nạp phụ thuộc vào áp. Biến áp (0-6-9-12-18-24VAC) 10A thì 10A là nói đến công suất của biến áp (P=UI)? tức biến áp của mình lá khoảng 240W ??? Nói như bạn tuanla93 thì mình dùng mức 12VAC đc đúng ko? Cảm ơn!
                                . Sạc acquy thì chỉ cần áp lớn hơn acquy là được rồi, tối thiểu là 15V, Nếu dùng nguồn 12VAC thì bạn phải qua cầu diode + tụ lọc nữa thì mới ra đủ 16,8V được, nếu không là vô ích.

                                . Mình khuyên bạn nên dùng nguồn 18VAC sau đó qua 1 con diode rồi 1 con tụ nhỏ nhỏ thôi là đủ rồi, không cần nhiều.

                                . Với ăcquy 12V thì khoảng 13,6V là nó đầy.

                                ------------------------------------------------

                                Comment

                                Về tác giả

                                Collapse

                                pham_v_quang3i Tìm hiểu thêm về pham_v_quang3i

                                Bài viết mới nhất

                                Collapse

                                Đang tải...
                                X