Nguyên văn bởi quocviet121
Xem bài viết
Thông báo
Collapse
No announcement yet.
Hi-end audio cho sinh viên nghèo?
Collapse
X
-
Uh, thế nên nản quá bác à. Sau một loạt thử nghiệm thì em thấy với nguồn +-20v, +-31v và +-42v thì âm thanh ra gần như nhau, không chênh nhau về độ lớn là mấy. Vậy nên nếu bác nào có biến áp 12v đôi thì hãy làm mạch này âm thanh khá hay, còn muốn công suất lớn thì nên làm mạch khác. Mai e sẽ thử nghiệm lần cuối, e.sẽ thay cặp c1815 a1015 bằng c2383 và a1013 xem thế nào. Nếu điện áp xoay chiều out put ko tăng thì em sẽ chuyển sang mạch khác.
-
bác làm thử cách của em kia kìa. trước ngõ vào mạch cs bác đệm 1 chú OPAMP vào,sau đó nâng dần trở hồi tiếp âm của con OPAMP đến khi âm thanh đạt max nhất mà ko bị méo hay vỡ tiếng là ok rùi,tốt nhất là dùng cái VR 100K chỉnh cho tiện. vì tín hiệu âm thanh từ đt ra nhỏ hơn máy tính nhiều bác ạ :dNguyên văn bởi longdk36 Xem bài viếtUh, thế nên nản quá bác à. Sau một loạt thử nghiệm thì em thấy với nguồn +-20v, +-31v và +-42v thì âm thanh ra gần như nhau, không chênh nhau về độ lớn là mấy. Vậy nên nếu bác nào có biến áp 12v đôi thì hãy làm mạch này âm thanh khá hay, còn muốn công suất lớn thì nên làm mạch khác. Mai e sẽ thử nghiệm lần cuối, e.sẽ thay cặp c1815 a1015 bằng c2383 và a1013 xem thế nào. Nếu điện áp xoay chiều out put ko tăng thì em sẽ chuyển sang mạch khác.
Comment
-
nắn lên 49 mới đúng nhẩyNguyên văn bởi nongdanfo Xem bài viếtBiến áp 35v đôj mà nắn lọc ra được 41 volt thì cũng tàj quá
.
Comment
-
Comment
-
Có lẽ tại lúc đó điện nhà em hơi yếu, chưa đủ 220v, với lại em dùng mỗi cặp tụ 3300/50v thôi. Mạch chỉnh lưu cầu thì chỉ đạt 0.9 điện áp trước chỉnh lưu, có tụ lọc mới làm tăng điện ápNguyên văn bởi cvhp Xem bài viếtnắn lên 49 mới đúng nhẩy
Comment
-
Chắc vậy ấy nhỉNguyên văn bởi nongdanfo Xem bài viếtỚ. Hay nhể? Tăng tụ nhjều uF lên thì cũng tăng áp ạ?
.
Comment
-
à màhiend mà bác cs đâu cần cao nghe hay là dc rồiNguyên văn bởi longdk36 Xem bài viếtUh, thế nên nản quá bác à. Sau một loạt thử nghiệm thì em thấy với nguồn +-20v, +-31v và +-42v thì âm thanh ra gần như nhau, không chênh nhau về độ lớn là mấy. Vậy nên nếu bác nào có biến áp 12v đôi thì hãy làm mạch này âm thanh khá hay, còn muốn công suất lớn thì nên làm mạch khác. Mai e sẽ thử nghiệm lần cuối, e.sẽ thay cặp c1815 a1015 bằng c2383 và a1013 xem thế nào. Nếu điện áp xoay chiều out put ko tăng thì em sẽ chuyển sang mạch khác.điện tử là anh em của trái tim tôi
Comment
-
Cho em hỏi: con 4558 có 2 cổng KĐTT, bạn dùng 1 cổng cho 1 kênh hay 2 cổng cho 1 kênh. Mình định lợi dụng nó làm mạch tăng bass luôn. 2 cổng thì 1 cổng cho lọc sau đó qua cổng kia khuech đại.Nguyên văn bởi this1998 Xem bài viếtbác làm thử cách của em kia kìa. trước ngõ vào mạch cs bác đệm 1 chú OPAMP vào,sau đó nâng dần trở hồi tiếp âm của con OPAMP đến khi âm thanh đạt max nhất mà ko bị méo hay vỡ tiếng là ok rùi,tốt nhất là dùng cái VR 100K chỉnh cho tiện. vì tín hiệu âm thanh từ đt ra nhỏ hơn máy tính nhiều bác ạ :d
Comment
-
khuếch đại bác chỉ cần 1 kênh thôi,kênh kia làm gì thì làmNguyên văn bởi longdk36 Xem bài viếtCho em hỏi: con 4558 có 2 cổng KĐTT, bạn dùng 1 cổng cho 1 kênh hay 2 cổng cho 1 kênh. Mình định lợi dụng nó làm mạch tăng bass luôn. 2 cổng thì 1 cổng cho lọc sau đó qua cổng kia khuech đại.
Comment
-
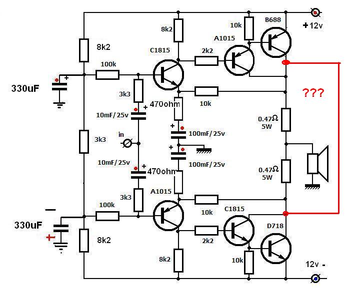
2 con công suất ko gắn cách điện vớj tấm nhôm à?
Ko bắt tản nhiệt thì chân C của 2 con công suất nó dính vào nhau rồi.. Ko biết lúc đó mạch nó khuyếch đại như nào ??
Bạn xem hình. Lưng của sò nó là chân C đấy ông ơi ..
@ : Bạn nên dùng máy tính hoặc đầu đĩa làm nguồn phát tín hiệu. Chứ dùng điện thoại thì tín hiệu ra nó yếu lắm . ko đủ kích mạch chạy đúng công suất của nó .
Nếu bắt buộc phải dùng điện thoại ( do nhà ko có các thứ kia ) thì phải làm 1 cái mạch như bạn This1998 nói ấy.. Và đo xem đầu ra mạch đó được tầm 1 volt hoặc hơn là được !
@ . quocViêt121 : Lão làm xong TDA chưa ? mần con này thử xem sao ?Last edited by nongdanfo; 13-03-2013, 13:10.Nhiễu điều phủ lấy giá gương
Người trong một nước phải thương nhau cùng
Comment
Bài viết mới nhất
Collapse
-
bởi mylinhattTrong vận hành thực tế, nhiều xưởng gia công gặp tình trạng máy phay CNC bắt đầu sai kích thước, bề mặt rung nhẹ hoặc phát sinh lỗi thay dao dù chương trình và dao cắt không thay đổi. Phần lớn các vấn đề này không xuất phát từ lập trình mà đến từ việc bảo dưỡng máy chưa được thực hiện đúng và đủ....
-
Channel: Máy công cụ
hôm nay, 11:27 -
-
bởi ittcHì, em tính đi mua 1 cái máy Khoan và máy Mài (cắt), em đã chính thức gạt thằng BOSCH sang 1 bên vì giá cao hơn Dewalt và Makita, hơn nữa xem Cataloge của nó thì hàng ít model mẫu mã hơn.
Giá Dewalt và Makita thấy ngang ngửa nhau, thôi thì nhu...-
Channel: Điện tử gia dụng
hôm nay, 07:20 -
-
bởi DaoVanTrongChào Anh Em. Nay em có tạo 1 sơ đồ mạch UPS sau, xin Ae cho ý kiến.
Và nếu biết sản phẩm này nếu có sẵn thì em xin link để mua (nếu giá phù hợp) thì em đỡ phải làm ạ, vì em tìm nhưng không thấy:
╔═══════════════════[ĐIỆN_LƯỚI_220V]════════════════╗...-
Channel: Điện tử sáng tạo
Hôm qua, 23:32 -
-
Trả lời cho Nên mua máy phay CNC cũ, máy mới phổ thông hay máy chất lượng cao? Góc nhìn từ bài toán sản xuất thực tếbởi nguyendinhvanNgày trước, khi KT đang tăng trưởng, một cái máy tự động cũ tầm trung, thì khoảng 5 năm là hoàn vốn. Nhưng hiện tại, mọi việc đều chậm trễ, cạnh tranh, nên theo các xếp tính thì phải hơn 10 năm làm việc ngon lành thì mới hoàn vốn....
-
Channel: Máy công cụ
20-12-2025, 20:23 -
-
Trả lời cho cách làm led Hao Quang.có pro nào biết k nhỉ ???bởi StatusHello! I'm from Kazakhstan. Can anyone share the HEX file with me? The download link in post 50 doesn't work.
-
Channel: Vi điều khiển họ 8051
18-12-2025, 00:05 -
-
bởi mylinhattChào anh em cơ khí,
Trong quá trình tư vấn đầu tư thiết bị cho xưởng, mình gặp rất nhiều câu hỏi kiểu: “Nên mua máy phay CNC cũ để tiết kiệm, chọn máy mới phổ thông cho yên tâm, hay cố gắng lên máy chất lượng cao để làm hàng khó?”. Thực tế, đây không phải câu hỏi chỉ về...-
Channel: Máy công cụ
17-12-2025, 13:38 -
-
Trả lời cho Vấn đề về tốc độ quaybởi nguyendinhvanSử dụng động cơ servor, hoặc lắp thêm một cái encoder vào động cơ bước. Encoder sẽ kiểm soát động cơ có quay hoặc đứng im.
-
Channel: Điện tử truyền hình
14-12-2025, 19:50 -

Comment