Chào tất cả các bạn. Mình cũng là 1 người rất yêu âm nhạc, đang hứng thú bật bài nhạc lên chơi mãi mà không thấy cái loa nó kêu... Ức hết cả chế,lại khòm lưng bật cái nguồn cho nó. Ý nghĩ thiết kế cái mạch tự động mở loa rồi tự động tắt loa cũng bắt đầu từ đó....
Sau 1 thời gian tìm tòi trên mạng cũng như tự mày mò,mình đã thiết kế thành công hehe. Mạch cực kỳ dễ làm, ứng dụng rất nhiều trong thực tế. Mình sẽ hướng dẫn thật cụ thể để cho ai cũng làm được.Ok
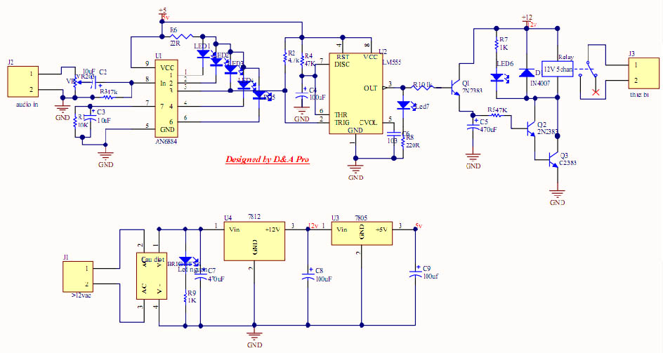
Đây là mạch nguyên lý nè
Sau 1 thời gian tìm tòi trên mạng cũng như tự mày mò,mình đã thiết kế thành công hehe. Mạch cực kỳ dễ làm, ứng dụng rất nhiều trong thực tế. Mình sẽ hướng dẫn thật cụ thể để cho ai cũng làm được.Ok
Đây là mạch nguyên lý nè


Comment