mạch CS cho loa sub đầu vào 47uF, phần tụ lọc 100uF gần đầu nguồn IC không cần nữa. Phần hồi tiếp C8 cho là 273 (hoặc 223 hoặc 473), R5 lấy bằng R1 từ 39 K tới 100k.
Thông báo
Collapse
No announcement yet.
Tổng hợp các bài viết về ICTDA2030
Collapse
This is a sticky topic.
X
X
-
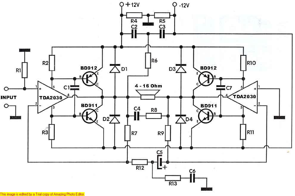
TDA2030 kéo sò xong rồi còn mắc cầu nữa. nghe nói 200W.
Theo cái này thì có mấy chú Tây làm. Mới chỉnh cái PCB của nó lại nè. Anh chị em cô ch1 bác nào muốn làm thì cùng làm cho vui .
Electronic Circuits, Schematics Diagram, Free Electronics Projects: 200 Watt High Quality Audio Amplifier circuit diagram
Kích thước 72x68 , vừa chân sò còn chân TDA2030 thì bẹt ra chút.Tôi học hỏi hiểu biết của bạn và chia sẻ hiểu biết cho bạn.
<... vứt bỏ những cái vô dụng để có chỗ chứa những cái hữu ích ...>
Comment
-
khi nào hoàn thành hết mọi thứ bạn post lên nhá.Nguyên văn bởi known Xem bài viếtCái mạch này mình đã test vẽ sai phần lọc bass nhưng chưa có thời gian sửa hiện mình đang vẽ cái mạch Sub dùng 5 cặp sò sẽ post cho AE
Comment
-
Uầy, cái PCB này nó dùng 2 con Trans CS hình như của Nga, cái chân nó ngược với chân trans ở đây.Nguyên văn bởi tepriu Xem bài viếtTheo cái này thì có mấy chú Tây làm. Mới chỉnh cái PCB của nó lại nè. Anh chị em cô ch1 bác nào muốn làm thì cùng làm cho vui .
Electronic Circuits, Schematics Diagram, Free Electronics Projects: 200 Watt High Quality Audio Amplifier circuit diagram
Kích thước 72x68 , vừa chân sò còn chân TDA2030 thì bẹt ra chút.Tôi học hỏi hiểu biết của bạn và chia sẻ hiểu biết cho bạn.
<... vứt bỏ những cái vô dụng để có chỗ chứa những cái hữu ích ...>
Comment
-
Thế nhưng dù gì thì PCB cũng đã làm rồi cho nên...ta cho mấy con sò CS lộn cù mèo 1 vòng là xong. Tạo dáng cho n1o 1 chút í mà.Nguyên văn bởi tepriu Xem bài viếtUầy, cái PCB này nó dùng 2 con Trans CS hình như của Nga, cái chân nó ngược với chân trans ở đây.
Bây giờ đóng điện xem thế nào.Tôi học hỏi hiểu biết của bạn và chia sẻ hiểu biết cho bạn.
<... vứt bỏ những cái vô dụng để có chỗ chứa những cái hữu ích ...>
Comment
-
Tớ dùng 2 cặp sò D718/B688 cho mạch này. Đã nối loa đâu mà kêu, cứ từ từ không thôi hỏng việc.Nguyên văn bởi quocviet121 Xem bài viếtnó đã kêu chưa bác
Kết quả sau khi đóng điện là: 2 con trở 1 Ohm (R6 & R8) nóng hừng hực. Đang tìm hiểu.Tôi học hỏi hiểu biết của bạn và chia sẻ hiểu biết cho bạn.
<... vứt bỏ những cái vô dụng để có chỗ chứa những cái hữu ích ...>
Comment
-
Bác tép hay quá.. Tiện giặt em xin 2 bo nghịch chơi
Biến áp bác bé tí thế ra sao nổi 200W ?
nóng con đó là tự kích roài
nguồn con này là 25 0 25 VAC hả bác tép ?Nhiễu điều phủ lấy giá gương
Người trong một nước phải thương nhau cùng
Comment
-
Mới test với AC 12 volt đôi thôi. Đóng nguồn vô thì nó sụt áp ác lắm, còn có 12 volt đôi (4 volt mất tiêu).Nguyên văn bởi nongdanfo Xem bài viếtBác tép hay quá.. Tiện giặt em xin 2 bo nghịch chơi
Biến áp bác bé tí thế ra sao nổi 200W ?
nóng con đó là tự kích roài
nguồn con này là 25 0 25 VAC hả bác tép ?
Cái này chỉ test bằng bộ nguồn chuyên test trước chứ chưa nghe thật đâu. nếu không có sự cố thì mới dùng nguồn đúng chuẩn.Tôi học hỏi hiểu biết của bạn và chia sẻ hiểu biết cho bạn.
<... vứt bỏ những cái vô dụng để có chỗ chứa những cái hữu ích ...>
Comment
-
lão nông máu ghê nhểNguyên văn bởi nongdanfo Xem bài viếtBác tép hay quá.. Tiện giặt em xin 2 bo nghịch chơi
Biến áp bác bé tí thế ra sao nổi 200W ?
nóng con đó là tự kích roài
nguồn con này là 25 0 25 VAC hả bác tép ?
,con hai en của lão sao rồi
Cụ lắp 25V vào mạch này có mà nổ luôn 2 thằng tê đê a
em nhờ lão tí việc nhá!
Trái đất luôn tròn vì vậy bạn chẳng thể nào nhìn thấy phía cuối con đường đi...
Keep moving forward...
Comment
-
Đang make up cho em nó lão ạ? Mà nhờ gj thế?
Đang online bằng dd nên ko đọc đc tin nhắn trên diễn đàn.
Con 2030 tiếng ấm. Kết cấu mạch cầu gép sò khả năng bass tốt đâyNhiễu điều phủ lấy giá gương
Người trong một nước phải thương nhau cùng
Comment
-
Tôi học hỏi hiểu biết của bạn và chia sẻ hiểu biết cho bạn.
<... vứt bỏ những cái vô dụng để có chỗ chứa những cái hữu ích ...>
Comment
Bài viết mới nhất
Collapse
-
bởi DaoVanTrongChào Anh Em. Nay em có tạo 1 sơ đồ mạch UPS sau, xin Ae cho ý kiến.
Và nếu biết sản phẩm này nếu có sẵn thì em xin link để mua (nếu giá phù hợp) thì em đỡ phải làm ạ, vì em tìm nhưng không thấy:
╔═══════════════════[ĐIỆN_LƯỚI_220V]════════════════╗...-
Channel: Điện tử sáng tạo
Hôm qua, 23:32 -
-
Trả lời cho Nên mua máy phay CNC cũ, máy mới phổ thông hay máy chất lượng cao? Góc nhìn từ bài toán sản xuất thực tếbởi nguyendinhvanNgày trước, khi KT đang tăng trưởng, một cái máy tự động cũ tầm trung, thì khoảng 5 năm là hoàn vốn. Nhưng hiện tại, mọi việc đều chậm trễ, cạnh tranh, nên theo các xếp tính thì phải hơn 10 năm làm việc ngon lành thì mới hoàn vốn....
-
Channel: Máy công cụ
20-12-2025, 20:23 -
-
Trả lời cho cách làm led Hao Quang.có pro nào biết k nhỉ ???bởi StatusHello! I'm from Kazakhstan. Can anyone share the HEX file with me? The download link in post 50 doesn't work.
-
Channel: Vi điều khiển họ 8051
18-12-2025, 00:05 -
-
bởi mylinhattChào anh em cơ khí,
Trong quá trình tư vấn đầu tư thiết bị cho xưởng, mình gặp rất nhiều câu hỏi kiểu: “Nên mua máy phay CNC cũ để tiết kiệm, chọn máy mới phổ thông cho yên tâm, hay cố gắng lên máy chất lượng cao để làm hàng khó?”. Thực tế, đây không phải câu hỏi chỉ về...-
Channel: Máy công cụ
17-12-2025, 13:38 -
-
Trả lời cho Vấn đề về tốc độ quaybởi nguyendinhvanSử dụng động cơ servor, hoặc lắp thêm một cái encoder vào động cơ bước. Encoder sẽ kiểm soát động cơ có quay hoặc đứng im.
-
Channel: Điện tử truyền hình
14-12-2025, 19:50 -
-
bởi Andrea14Chào mọi người,
Tôi muốn mô phỏng sự thay đổi các mùa bằng cách từ từ nghiêng một quả địa cầu 16 inch bằng một động cơ bước nhỏ. Một động cơ bước khác sẽ quay quả địa cầu theo thời gian thực. Hệ thống truyền động...-
Channel: Điện tử truyền hình
12-12-2025, 12:42 -

Comment