bạn cho mình hỏi thêm với. hai bên loa của mình có tiếng kêu xì xì nhỏ, kể cả khi vặn volume về 0. Có cách nào khắc phục hiện tượng này ko bạn.
Thông báo
Collapse
No announcement yet.
Tổng hợp các bài viết về ICTDA2030
Collapse
This is a sticky topic.
X
X
-
Dễ ráp hơn là sao hả bạn? Ráp vào là chạy tốt ah? Từ hồi bắt đầu tới giờ mình ráp mạch tda2003 đơn và tda2003 đôi nhưng chả chạy cái nào hết. Nãn. chắc chuyển qua con khác quá. đang định chuyễn qua transitor xem thế nào.Nguyên văn bởi trongky93 Xem bài viếtChuyển qua TDA1514A dễ ráp hơn anh ạ
Comment
-
Sau một thời gian mày mò cuối cùng củng cải thiện được chút đỉnh rồi, một số cái như vầy: loa phải > 10w 4Oh, nguồn 12V-16V, đặc biệt nó có cái bệnh: line in chỉ cắm 3 đầu vào thôi, bỏ ra 1 đầu, nếu cắm đủ 4 đầu thỉ volum bị giảm xuống một nữa (bệnh quái thật)Nguyên văn bởi cadiec Xem bài viếtem mới lắp mạch này rồi mà ,nghe hay mà bác,tất nhiên mở to hết cỡ thì bị rè còn đâu vẫn nghe ngon mà bác,hay hơn điện thoại là cái chắc chứ,em chạy nguồn 12v,nhạc từ điện thoại ra
Comment
-
làm đc chưa bạn? cái này chắc bạn ko phối hợp trở kháng đúng nên suy hao lớn. thử lắp thêm con trở khoảng 10k ở đầu vào coi saoNguyên văn bởi builinh2006` Xem bài viếtXin chào tất cả mọi người! Mình là newbie mong được giúp đở.
Chả lả mình đang mày mò tự làm mạch âm thanh. mấy hôm trước tìm thấy cái mạch tăng âm 10w dùng con IC TDA2003 thấy đơn giản nhất nên mình bắt đầu nghiên cứu làm theo hướng dẫn. Nhưng kết quả là sau khi cắm nguồn vào thì nó kêu ù ù, sau đó cắm line in vào laptop thì nó phát âm thanh bé xíu thua cả điện thoại, mở lớn volum lên thì nó nên rè rè, xẹt xẹt giống như đang dò radio vậy.
Mình đã tháo ra ráp vào cả chục lần, thay đổi giá trị các tụ, thay con IC khác nhưng vẫn bị như vậy, mong các chuyên gia giúp mình chỉnh sữa lại với.
Mình dùng nguồn USB của laptop 5v, mình nghĩ nguồn yếu nên đổi sang nguồn 9v (theo hướng dẫn của datasheet là từ 6-18v) thì nó mất luôn tiếng nhạc mà chỉ còn tiếng Ù Ù rất dữ dội, đồng thời IC nóng lên khủng khiếp sờ vào muốn bỏng tay luôn.
Các bạn giúp mình với, xin cảm ơn rất nhiều! Hic hic.
Mình làm theo hình này nè (của trang hocdientu.com):
[ATTACH=CONFIG]78980[/ATTACH]
link của bài hd này nè:
Mạch khuếch đại âm thanh dùng IC TDA2003 | Học Điện TửVăn, Phú An - Phú Vang - TT Huế
SĐT: 0542234068
Comment
-
Vẫn chưa bạn ah, mình thử thay như ba nói rồi nhưng củng vậy ah. Bây giờ mình tháo hết ra rồi lắp mạch 2 IC TDA 2003 thì nó kêu ù ù chư1 chả nghe gì hết. Để mình up hình lên nhờ các bạn tư vấn xem sao.Nguyên văn bởi vanphan85 Xem bài viếtlàm đc chưa bạn? cái này chắc bạn ko phối hợp trở kháng đúng nên suy hao lớn. thử lắp thêm con trở khoảng 10k ở đầu vào coi sao
Comment
-
Đây nè các bạn
Đây là mạch 2 IC TDA2003 mua ngoài cửa hàng
còn đây là cái mình lắp, nó kêu ù ù chứ chả nghe gì hết. Mình thấy cái Boar ở trên nó có thêm 2 con tụ 100uF với lạ 1 con diot và 2 con tụ 203 màu cam. Mình định vẽ lại cái sơ đồ để bắt chước lắp theo nó nhưng mà ko vẽ được, bạn nào bít xin vẽ lại giúp mình nhé.
Đây là trang hướng dẫn của nó:
Fabricar amplificador de audio 12 voltios - TDA2003
Nội dung chính: Nhờ các bạn giải đáp zùm sao nó lại ko chạy được, mà chỉ kêu ù ù, sai ở chổ nào vậy, có phải là thiếu các link kiện (mạch cân chỉnh, hồi tiếp gì đấy) như so với mạch mua ở cữa hàng ko?
Comment
-
MÌnh mới nghiên cứu về cái này khoảng nữa tháng, vì đam mê nên quyết định bắt đầu với TDA2030A, ráp mạch đầu tiên ko ngờ nó chạy đã lun, nghe âm thanh chất lắm. Thế là ông đi ép dẻo rong kết quá để lại cho ông lun. ráp con thứ 2 thì khắc phục nhược điểm là mở 60% âm lượng là rè. Mình thay đổi 2 con tụ thế là mượt lun, mở to ko bị rè, âm vẫn trong trẻo, chỉ sợ banh cái loa. Mình thấy con 2030a rẻ, dể ráp nữa, nguồn đơn hay đôi đều đc, có 4k/con thì tại sao bạn ko chơi 2030a nhỉ. 2003 vừa mắc, âm thanh ko hay nữa, cs thì thấp hơn 2030a
Comment
-
Thiệt hok ban? có bị rè hay ù ù hok? de mình ráp thử xem sao?Nguyên văn bởi hanhchinh-dt Xem bài viếtMÌnh mới nghiên cứu về cái này khoảng nữa tháng, vì đam mê nên quyết định bắt đầu với TDA2030A, ráp mạch đầu tiên ko ngờ nó chạy đã lun, nghe âm thanh chất lắm. Thế là ông đi ép dẻo rong kết quá để lại cho ông lun. ráp con thứ 2 thì khắc phục nhược điểm là mở 60% âm lượng là rè. Mình thay đổi 2 con tụ thế là mượt lun, mở to ko bị rè, âm vẫn trong trẻo, chỉ sợ banh cái loa. Mình thấy con 2030a rẻ, dể ráp nữa, nguồn đơn hay đôi đều đc, có 4k/con thì tại sao bạn ko chơi 2030a nhỉ. 2003 vừa mắc, âm thanh ko hay nữa, cs thì thấp hơn 2030a
Comment
-
Bạn có thể cho mình xin sơ đồ mạch mà bạn đã ráp thành công không? giúp mình với cám ơn bạn nhìu nhìu!Nguyên văn bởi hanhchinh-dt Xem bài viếtMÌnh mới nghiên cứu về cái này khoảng nữa tháng, vì đam mê nên quyết định bắt đầu với TDA2030A, ráp mạch đầu tiên ko ngờ nó chạy đã lun, nghe âm thanh chất lắm. Thế là ông đi ép dẻo rong kết quá để lại cho ông lun. ráp con thứ 2 thì khắc phục nhược điểm là mở 60% âm lượng là rè. Mình thay đổi 2 con tụ thế là mượt lun, mở to ko bị rè, âm vẫn trong trẻo, chỉ sợ banh cái loa. Mình thấy con 2030a rẻ, dể ráp nữa, nguồn đơn hay đôi đều đc, có 4k/con thì tại sao bạn ko chơi 2030a nhỉ. 2003 vừa mắc, âm thanh ko hay nữa, cs thì thấp hơn 2030a
Last edited by builinh2006`; 12-12-2013, 17:07.
Comment
-
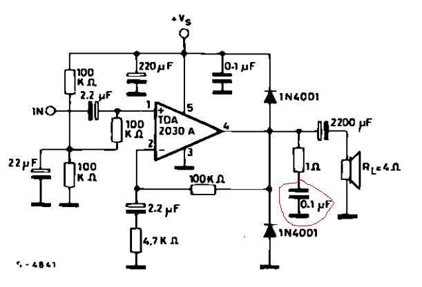
Mình ráp theo data của nó nè, dùng nguồn đơn 12v. Ở âm thanh vào bạn lắp thêm cái Biến trở 50k để điều chỉnh âm lượng. Chỗ mình khoanh đỏ đó thay con tụ 104 bằng con 221 thì âm thanh ra mình thấy ko bị rè dù mình tăng volum. Bạn cứ ráp theo đúng như vậy là ngon ăn ngay à. Mình đang xài đây. Loa thì 4om, cs từ 4-10W là okeBạn có thể cho mình xin sơ đồ mạch mà bạn đã ráp thành công không? giúp mình với cám ơn bạn nhìu nhìu!
Comment
-
Thank you bạn. Tối nay ráp thử mới được.Nguyên văn bởi hanhchinh-dt Xem bài viếtMình ráp theo data của nó nè, dùng nguồn đơn 12v. Ở âm thanh vào bạn lắp thêm cái Biến trở 50k để điều chỉnh âm lượng. Chỗ mình khoanh đỏ đó thay con tụ 104 bằng con 221 thì âm thanh ra mình thấy ko bị rè dù mình tăng volum. Bạn cứ ráp theo đúng như vậy là ngon ăn ngay à. Mình đang xài đây. Loa thì 4om, cs từ 4-10W là oke[ATTACH=CONFIG]79918[/ATTACH]Last edited by builinh2006`; 13-12-2013, 11:18.
Comment
-
Ủa mà hình như không có tụ 221 bạn ơi ^^ có nhầm ko?Nguyên văn bởi hanhchinh-dt Xem bài viếtà nhớ là phải lắp tản nhiệt cho con ic nhá, ko có nóng quá là nó die đấy. Đây là e nó[ATTACH=CONFIG]79923[/ATTACH]
Comment
Bài viết mới nhất
Collapse
-
Trả lời cho cách làm led Hao Quang.có pro nào biết k nhỉ ???bởi StatusHello! I'm from Kazakhstan. Can anyone share the HEX file with me? The download link in post 50 doesn't work.
-
Channel: Vi điều khiển họ 8051
18-12-2025, 00:05 -
-
bởi mylinhattChào anh em cơ khí,
Trong quá trình tư vấn đầu tư thiết bị cho xưởng, mình gặp rất nhiều câu hỏi kiểu: “Nên mua máy phay CNC cũ để tiết kiệm, chọn máy mới phổ thông cho yên tâm, hay cố gắng lên máy chất lượng cao để làm hàng khó?”. Thực tế, đây không phải câu hỏi chỉ về...-
Channel: Máy công cụ
17-12-2025, 13:38 -
-
Trả lời cho Vấn đề về tốc độ quaybởi nguyendinhvanSử dụng động cơ servor, hoặc lắp thêm một cái encoder vào động cơ bước. Encoder sẽ kiểm soát động cơ có quay hoặc đứng im.
-
Channel: Điện tử truyền hình
14-12-2025, 19:50 -
-
bởi Andrea14Chào mọi người,
Tôi muốn mô phỏng sự thay đổi các mùa bằng cách từ từ nghiêng một quả địa cầu 16 inch bằng một động cơ bước nhỏ. Một động cơ bước khác sẽ quay quả địa cầu theo thời gian thực. Hệ thống truyền động...-
Channel: Điện tử truyền hình
12-12-2025, 12:42 -

Comment