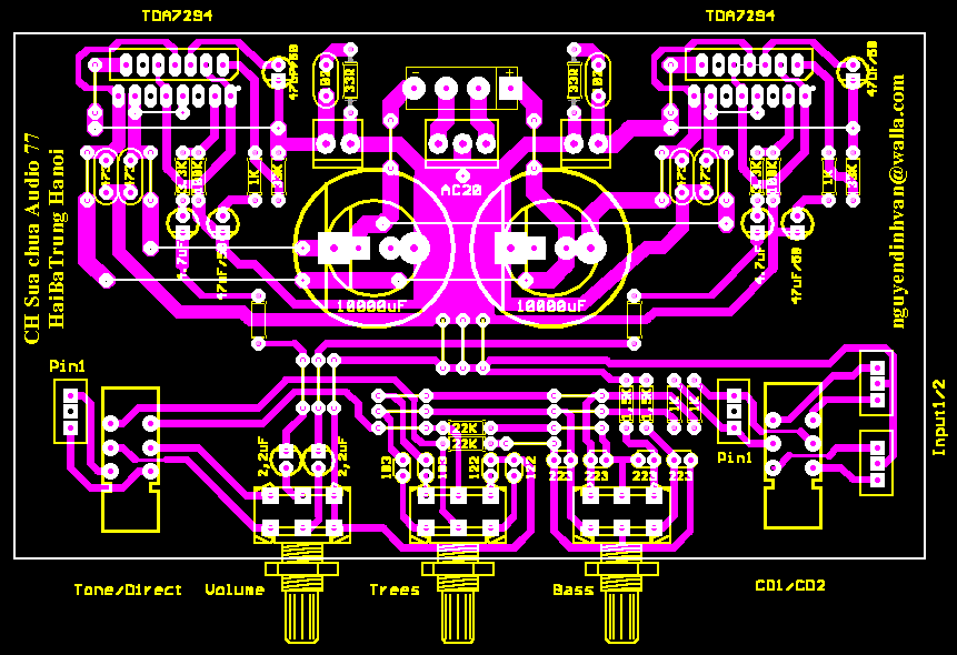
Giới thiệu một mạch công suất chạy TDA 7294
Mạch chạy nguồn +-30>35v Cho phép một cồng suất đỉnh nhạc ra tới 100w/CH
Bạn nên chọ trị số của mạch âm sắc cho chính xác để được âm thanh như mong muốn
Mạch chạy nguồn +-30>35v Cho phép một cồng suất đỉnh nhạc ra tới 100w/CH
Bạn nên chọ trị số của mạch âm sắc cho chính xác để được âm thanh như mong muốn


Comment