Thông báo
Collapse
No announcement yet.
[Bàn luận] Học cách làm DVM dùng vđk
Collapse
X
-
Sao lại lộn chuồng à ? Reed relay thì vn không có, chế bằng con relay thường 5v loại nhỏ nhất thêm con NPN với con trở vài K cho vào chân B thôi mà..Cái relay đó nháy cái xong nhả ra đấy !
Không sửa được code cũng đâu có sao: sửa lại tỷ lệ chia 2 con R trên cầu phân áp, rồi hiểu nó chỉ 5a thì tức là đã được 10a rồi, gấp đôi là được 60v thôi..
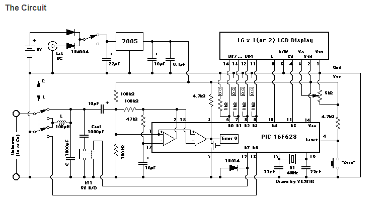
Bạn làm máy đo LC thì làm theo tài liệu gốc ở đây nè, kia copy ở đây, bản Ver. mới nhất: http://www.hobbielektronika.hu/cikke...oseg.html?pg=7Last edited by Lam-dt; 06-06-2013, 12:56.
Comment
-
trở lớn quá liệu có đủ dòng cho ADC lấy mẫu ko bácNguyên văn bởi KVLV Xem bài viếtnếu các bác thích mạch này tôi sẽ "ngâm cứu" thêm rồi vẽ pcb cho... vụ pcb tôi thích lắm....
còn đo điện áp cao thì phải xem lại code với lại làm cầu phân áp lại dùng trở lớn hơn...
nó dùng con 100k với 20k thì mình dùng trở 1M với 200k (con trở lớn chia con trở nhỏ luôn luôn bằng 5)
Comment
-
câu trả lời ngắn là được... còn "dài" thì có code nghiên cứu thêm.Nguyên văn bởi chung1608 Xem bài viếttrở lớn quá liệu có đủ dòng cho ADC lấy mẫu ko bác
trở lớn thì "nội trở" lớn sẽ không làm sai số mạch đang đo theo tôi hiểu là vậy.Mãi đi tìm vàng.
Comment
-
"Cầu phân áp" Thì em cũng cơ bản rồi, nhưng ở cái phần "điện áp rơi" thì em ko hiểu (không biết). bác giúp em một chút nhé....Nguyên văn bởi KVLV Xem bài viết[MENTION=238347]ngocanh77[/MENTION]: bạn đã hiểu chưa "cầu phân áp"?
email:
Comment
-
Nguyên văn bởi Lam-dt Xem bài viếtKhông sửa được code cũng đâu có sao: sửa lại tỷ lệ chia 2 con R trên cầu phân áp, rồi hiểu nó chỉ 5a thì tức là đã được 10a rồi, gấp đôi là được 60v thôi..
e đến sợ bác luôn
thế cái bình acquy của e nó 36v thì nó hiển thị cái gì và phải hiểu nó thế nào ? rối thì áp nó 34,4 ... 35.5..... thì sao bây giờ ?
Comment
-
Sau khi "soi" lại thì nó dùng thạch anh (XTal) 8MHz thôi bác ah:Nguyên văn bởi Lam-dt Xem bài viếtDùng chung điểm GND ( nó không vẽ ) là được. Nhiễu thì chỉ cần thêm mạch lọc ferit là được thôi... Nó dùng thạch anh 20M phải không nhỉ ?
Copy/paste cái CODE lên để các bác xem cái hệ số nhân/chia của nó nhé:
// LCD module connections
sbit LCD_RS at RB5_bit;
sbit LCD_EN at RB7_bit;
sbit LCD_D4 at RC4_bit;
sbit LCD_D5 at RC5_bit;
sbit LCD_D6 at RC6_bit;
sbit LCD_D7 at RC7_bit;
sbit LCD_RS_Direction at TRISB5_bit;
sbit LCD_EN_Direction at TRISB7_bit;
sbit LCD_D4_Direction at TRISC4_bit;
sbit LCD_D5_Direction at TRISC5_bit;
sbit LCD_D6_Direction at TRISC6_bit;
sbit LCD_D7_Direction at TRISC7_bit;
// End LCD module connections
char look(int a)
{
switch(a)
{
case 0:
return '0';
case 1:
return '1';
case 2:
return '2';
case 3:
return '3';
case 4:
return '4';
case 5:
return '5';
case 6:
return '6';
case 7:
return '7';
case 8:
return '8';
case 9:
return '9';
default:
return '.';
}
}
void main()
{
unsigned int v,vp,ip,i;
char *volt = "00.0";
char *current = "0.00";
TRISA = 0xFF;
Lcd_Init();
Lcd_Cmd(_LCD_CLEAR);
Lcd_Cmd(_LCD_CURSOR_OFF);
do
{
ADCON1 = 0x00;
v = ADC_Read(2);
i = ADC_Read(3);
i = (i*4.89)/0.47;
v = ((v*4.89)/20)*120;
if(v!=vp || i!=ip )
Lcd_Cmd(_LCD_CLEAR);
vp = v;
ip = i;
volt[0] = look(v/10000);
volt[1] = look((v/1000)%10);
volt[3] = look((v/100)%10);
Lcd_Out(1,1,"Voltage = ");
Lcd_Out(1,11,volt);
Lcd_Out(1,16,"V");
current[0] = look(i/1000);
current[2] = look((i/100)%10);
current[3] = look((i/10)%10);
Lcd_Out(2,1,"Current = ");
Lcd_Out(2,11,current);
Lcd_Out(2,16,"A");
Delay_ms(250);
} while(1);
}
Ah quên chút là khi làm "chuột bạch" tôi đã tự ý thay con PIC 877 bằng 16F876 (28 chân cho gọn nhẹ nhé. Các chân vẫn hoàn toàn tương thích nên cứ đổ thẳng file HEX vào rồi "chén" thôi....Last edited by thuaimi; 06-06-2013, 14:29.
Comment
-
[MENTION=795]thuaimi[/MENTION]
Cảm ơn bác, chứ người "chế" dùng con 877A, 40 chân sao nó phí.Ah quên chút là khi làm "chuột bạch" tôi đã tự ý thay con PIC 877 bằng 16F876 (28 chân cho gọn nhẹ nhé. Các chân vẫn hoàn toàn tương thích nên cứ đổ thẳng file HEX vào rồi "chén" thôi....
Code chỉ nhiêu vậy à!Mãi đi tìm vàng.
Comment
-
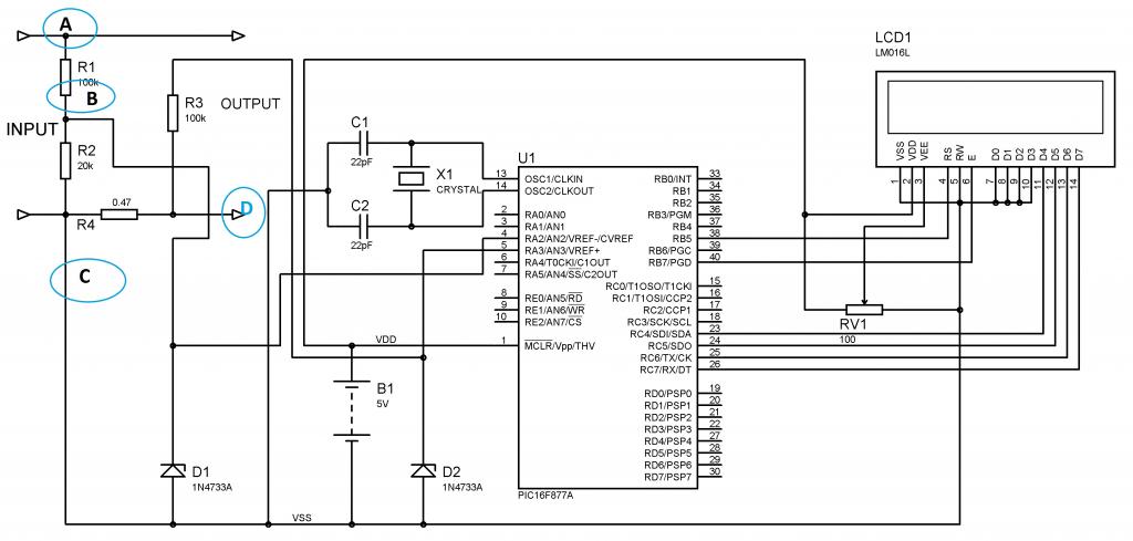
@KVKV :
Em hiểu thế này có được không :
Ở chỗ B nó lấy điện áp đã được phân áp về chân RA2 để tính toán đưa báo điện áp (VOL) ra LCD
Ở chỗ con R4 và con R3 lấy điện áp "rơi" đưa vào chân RA3 để đo dòng?
Em muốn hỏi sao lại có cái "điện áp rơi" này ?? Mong các bác giải thích giùm...
email:
Comment
-
Bác hỏi sao khó quá, có câu nào dễ dễ hơn không?Nguyên văn bởi ngocanh77 Xem bài viết@KVLV :
Em hiểu thế này có được không :
Ở chỗ B nó lấy điện áp đã được phân áp về chân RA2 để tính toán đưa báo điện áp (VOL) ra LCD
Ở chỗ con R4 và con R3 lấy điện áp "rơi" đưa vào chân RA3 để đo dòng?
Em muốn hỏi sao lại có cái "điện áp rơi" này ?? Mong các bác giải thích giùm...
Thì dùng công thức V=IR (V=áp, I=dòng, R=trở) tính.
Dòng tải chạy qua con r4 sẽ tạo ra 1 áp rất nhỏ (bác gọi là "điện áp rơi"=voltage drop) (r4 mà bà con gọi là trở shunt, shunt= trở công suất có giá trị nhỏ, đo gần bằng 0 nhưng không bằng 0 để công suất nó nhỏ thôi, cũng có thể gọi là current sensor). Con pic sẽ dùng ADC để đọc điện áp ngay chỗ D. Con R3 có dòng qua rất nhỏ sẽ không làm sai số dòng đang chạy qua con r4 (r3=gọi là nội trở, internal resistor). Con r3 còn có "công dụng" là "cách ly" mạch đang đo với con pic, "che chở" cho con pic không bị hư bộ phận ADC.
dùng công thức V=IR, nếu tính dòng(I) thì I=V/R (DÒNG=áp chia cho trở).
trở (R) bạn đã biết rồi (R4=0.47 ohm), V= thì con pic đọc từ ADC,
vậy thì tính ra I (dòng).Last edited by KVLV; 07-06-2013, 06:43.Mãi đi tìm vàng.
Comment
-
hôm qua thừ thay thế bằng mấy con Pic 16f886 với 16f 887có nhiều ở nhà , mà chẳng con nào chịu chạy.có lẽ phải sưa lại code
có bác nào biết khai báo lại cho 16f886 không ? e thấy 16f776 nó chay mà sao 16f886 nó tịt rồi ,măc dù code nap oke ?
sẵn dịp hỏi ,các bác chỉ dùm e cách thay thế chip PIC có đủ và hơn tính năng của chip cũ với ạ,có phải chỉ cần khai báo lại cái dòng CONFIG__ ....,với lại xem mấy cái chân input,output là đc pk ?
89c2051 thay thế dễ dàng bằng con 89s52 mà sao mấy con PIC với AVR khó thay thế quá
Comment
-
Cảm ơn bác [MENTION=149631]KVLV[/MENTION] đã trả lời. Em có thể hiểu "nôm na " thế này, bác xem có đúng không ?
Khi ta lắp một con trở có số Om nhỏ mục đích là để nó không làm ảnh hưởng tới điện áp đầu ra, Tại đây (điểm D) không có tải, thì VOL ở điểm D = 0, Khi lắp tải vào, lúc này tải đóng vai trỏ là một .... con trở, và từ đó suy ra, ở điểm giữa con trở (R.47) và tải tạo ra một "cầu phân áp", có một lượng điện áp "rơi" lại ở đoạn giữa này. Và muốn nó "rơi" bao nhiêu, thì dựa theo công thức mà "điều chỉnh" con R4.
Em hiểu theo kiểu " nông dân" như vậy có đúng không ạ?
email:
Comment
Bài viết mới nhất
Collapse
-
bởi mylinhattTrong vận hành thực tế, nhiều xưởng gia công gặp tình trạng máy phay CNC bắt đầu sai kích thước, bề mặt rung nhẹ hoặc phát sinh lỗi thay dao dù chương trình và dao cắt không thay đổi. Phần lớn các vấn đề này không xuất phát từ lập trình mà đến từ việc bảo dưỡng máy chưa được thực hiện đúng và đủ....
-
Channel: Máy công cụ
hôm nay, 11:27 -
-
bởi ittcHì, em tính đi mua 1 cái máy Khoan và máy Mài (cắt), em đã chính thức gạt thằng BOSCH sang 1 bên vì giá cao hơn Dewalt và Makita, hơn nữa xem Cataloge của nó thì hàng ít model mẫu mã hơn.
Giá Dewalt và Makita thấy ngang ngửa nhau, thôi thì nhu...-
Channel: Điện tử gia dụng
hôm nay, 07:20 -
-
bởi DaoVanTrongChào Anh Em. Nay em có tạo 1 sơ đồ mạch UPS sau, xin Ae cho ý kiến.
Và nếu biết sản phẩm này nếu có sẵn thì em xin link để mua (nếu giá phù hợp) thì em đỡ phải làm ạ, vì em tìm nhưng không thấy:
╔═══════════════════[ĐIỆN_LƯỚI_220V]════════════════╗...-
Channel: Điện tử sáng tạo
Hôm qua, 23:32 -
-
Trả lời cho Nên mua máy phay CNC cũ, máy mới phổ thông hay máy chất lượng cao? Góc nhìn từ bài toán sản xuất thực tếbởi nguyendinhvanNgày trước, khi KT đang tăng trưởng, một cái máy tự động cũ tầm trung, thì khoảng 5 năm là hoàn vốn. Nhưng hiện tại, mọi việc đều chậm trễ, cạnh tranh, nên theo các xếp tính thì phải hơn 10 năm làm việc ngon lành thì mới hoàn vốn....
-
Channel: Máy công cụ
20-12-2025, 20:23 -
-
Trả lời cho cách làm led Hao Quang.có pro nào biết k nhỉ ???bởi StatusHello! I'm from Kazakhstan. Can anyone share the HEX file with me? The download link in post 50 doesn't work.
-
Channel: Vi điều khiển họ 8051
18-12-2025, 00:05 -
-
bởi mylinhattChào anh em cơ khí,
Trong quá trình tư vấn đầu tư thiết bị cho xưởng, mình gặp rất nhiều câu hỏi kiểu: “Nên mua máy phay CNC cũ để tiết kiệm, chọn máy mới phổ thông cho yên tâm, hay cố gắng lên máy chất lượng cao để làm hàng khó?”. Thực tế, đây không phải câu hỏi chỉ về...-
Channel: Máy công cụ
17-12-2025, 13:38 -
-
Trả lời cho Vấn đề về tốc độ quaybởi nguyendinhvanSử dụng động cơ servor, hoặc lắp thêm một cái encoder vào động cơ bước. Encoder sẽ kiểm soát động cơ có quay hoặc đứng im.
-
Channel: Điện tử truyền hình
14-12-2025, 19:50 -

Comment