Nguyên văn bởi ruacon842000
Xem bài viết
Thông báo
Collapse
No announcement yet.
led 3d cube
Collapse
X
-
Uhm, mình biết chứ, nhưng mà con trở 330 mắc vậy thị nếu muốn 25 cột nối với con trans không thể sáng được, có hi chỉ có khoảng 15 led sáng thui, vấn đề là minh muốn nó có 1 hiệu ứng sang hết 125 led cơ. Ai có ý kiến giúp mình cái mạch nguyên lý vớiNguyên văn bởi fly_1304 Xem bài viếtTran có tác dụng như khóa để đóng mở thôi bạn ạ,còn 330 là trở để hạn dòng thôi
Comment
-
trong thiết kế thì cũng ko cần đến trở 330ohm làm gì. cứ nối thẳng từ VDK ra transistor thôi.
như vậy đơn giản chỉ cần 125 con LED, 1 VDK , 5 con Tran,1 thạch anh ,1 board đồng nhỏ, ít chì và cái mỏ hàn là có ngay 1 khối LED3D 5x5x5 đẹp mắt
việc còn lại là viết hiệu ứng sao cho mềm mại và đẹp mắt thôi...
Comment
-
phần mềm kielC của bạn chưa C_rack rồi nên mới bị như vậy. Bác nào có sơ đồ mạch led cube 8X8X8 dùng chíp ATMEGA32 không cho em xin với.Em đang cần gấp lắm lắm.mail của em là giovotinhhaui@gmail.com thank các bro
Comment
-
cài thêm Microsoft .NET FrameworkNguyên văn bởi vandien1989 Xem bài viếtbạn cho mình hỏi phân mềm getcode mình cài không được.bạn cho mình hỏi nha.
Comment
-
Help: Lập trình cho led cube 8x8x8 dùng 89c52
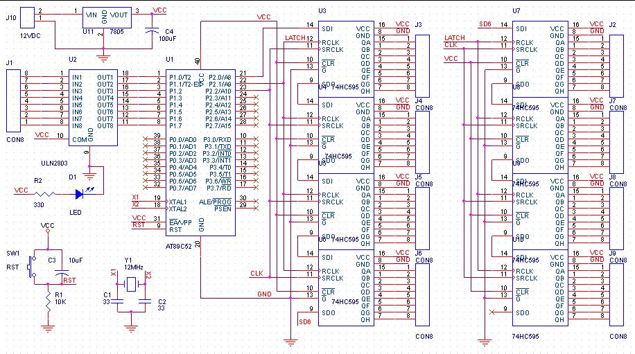
Sau một thời gian nghiên cứu về led cube em đã thiết kế 1 mạch led cube 8x8x8 sử dụng 89s52 và ic ghi dịch 74hc595 nhưng em đang không biết lập trình cho nó như thế nào (em gà nhất khoản lập trình
).Mong được sự chỉ giáo của các bro trong lĩnh vực này về lưu đồ thuật toán cũng như một số hiệu ứng cơ bản. Bro nào có code cho em xin để tham khảo càng tốt. Đây là sơ đồ mạch của em:
Comment
-
nếu yếu về tư duy lập trình thì ko nên nghien cuu về LED3D làm gì cho tốn công và mất thời gian....
nếu muốn người khác chỉ thì phải đưa cái mình đã biết và đã làm dc lên. chứ copy cái thiết kế của người nào đó vào rồi hỏi lung tung làm gì . Hỏi chính người thiết kế ra cái mạch nguyên lý đó ấy nhé!
ko làm theo cách này nên miễn bình luận...
Comment
Bài viết mới nhất
Collapse
-
Trả lời cho Yêu thơ mê nhạc, mời các bác vào đây!bởi dinhthuong92Giờ AI phát triển, thậm chí bảng cửu chương chúng còn học thuộc sơ sơ nửa là học mấy cái đó, khi mà yêu cầu cái là nó xuất ra đẹp, hay hơn mình làm nhiều!!!
Cháu tiếc thời cháu không được học nhạc, tới cấp 2 học về điện...-
Channel: Tâm tình dân kỹ thuật
19-05-2026, 13:21 -
-
bởi DomitilaXin lỗi vì đã làm phiền, tôi có một câu hỏi dành cho mọi người.
Tôi đang sử dụng công tắc tiệm cận để chuyển mạch giới hạn trên thiết bị của mình. Mỗi khi động cơ bước được kích hoạt, tín hiệu của công tắc nhảy lung tung, ngay cả khi động cơ không quay.
...-
Channel: Điện tử công suất
18-05-2026, 13:02 -
-
Trả lời cho Thắc mắc pin 21v ?bởi mèomướpDạ áp sạc như vậy là đúng rồi ạ. Pin li ion mật độ điện cao và dễ cháy nổ khi mạch bảo vệ lỗi. Chú muốn an toàn thì dùng pin sắt li fe ạ, hoặc mới hơn là pin natri. Tuy nhiên loại này to nặng, dòng xả thấp hơn nên ko phù hợp cho dụng cụ cầm tay ạ...
-
Channel: Điện tử dành cho người mới bắt đầu
17-05-2026, 19:29 -
-
bởi trung30000Các bác cho em hỏi pin 21 volt, 5s , khi sạc đầy cục sạc chuyển màu xanh, em đo điện áp khi đầy là 21.05 v, như vậy có nguy hiểm đến pin không các bác, vì mỗi Cell pin chỉ chịu tối đa được 4.2v,
-tại sao nhà sản xuất không thiết kế cục sạc khi đầy chỉ 20v để bảo vệ pin .-
Channel: Điện tử dành cho người mới bắt đầu
17-05-2026, 10:51 -
-
Trả lời cho Yêu thơ mê nhạc, mời các bác vào đây!bởi vi van phamCảm ơn cháu đã bỏ chút thời gian vàng ngọc xem ông già gần 80 tuổi kể hối ký chuyện tình cùa mình. Những chương trình học hồi lớp 6 ( đệ thất) và lớp 7 ( đệ luc) học họa và nhạc sau này đã giúp đỡ tôi rất nhiều trong việc tìm...
-
Channel: Tâm tình dân kỹ thuật
16-05-2026, 22:15 -
-
Trả lời cho Yêu thơ mê nhạc, mời các bác vào đây!bởi dinhthuong92Chúc mừng bác có cuộc tình rất lãng mạn, cuộc hôn nhân gắn bó dài lâu nhé!...
-
Channel: Tâm tình dân kỹ thuật
16-05-2026, 13:49 -
-
Trả lời cho Yêu thơ mê nhạc, mời các bác vào đây!bởi vi van phamHôn nhân của tôi dường như có bàn tay sắp đặt của ông tơ, bà nguyệt. Bà xả nói tôi viết hồi ký duyên số này. Tôi đã viết vào tập 100 trang học sinh. Sau 50 năm lật tới, lật lui xem quyển hối ký có nơi rách nát. Tôi viết lại bằng AI, giọng đọc VBBe, ca sĩ hát là là Synthesizer V.
...-
Channel: Tâm tình dân kỹ thuật
15-05-2026, 14:18 -
-
Trả lời cho Công thức tính định luật kirchhoffbởi nguyendinhvanCông thức này chắc là để áp dụng cho UAV để bắn máy bay F15....
-
Channel: Hỗ trợ học tập
14-05-2026, 21:17 -
-
Trả lời cho Yêu thơ mê nhạc, mời các bác vào đây!bởi dinhthuong92GIỚI THIỆU CA KHÚC VỀ CHA MẸ:
Nặng Nghĩa Mẹ Cha
Sáng tác: Hoàng Đình Thường
Giọng hát: AI
Công cha cao tựa như Thái Sơn
Nghĩa mẹ sâu nước biếc xanh trong
Mong con khôn lớn đời hạnh phúc
Mẹ cha...-
Channel: Tâm tình dân kỹ thuật
12-05-2026, 16:22 -

Comment