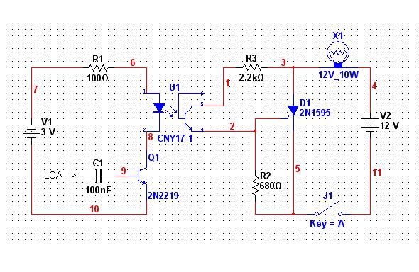
Mình có làm 1 bộ timer bằng cách lấy tín hiệu hẹn giờ từ đồng hồ đeo tay casio để điều khiển mạch rơle. Thấy ưu điểm là hẹn giờ chính xác mà không tốn kém cho việc ráp bộ timer mới vì mình có đồng hồ đeo tay cũ bị đứt dây không dùng đến nhưng sau khi ráp thì mình thấy có hiện tượng là xung nhiễu tác động ngược vào đồng hồ làm cho đồng hồ bị reset về năm sản xuất và thời gian trở về 12h, mặc dù mình có mắc tụ lọc nhiễu nhưng không hiểu sao có lúc bị có lúc không. Để bình thường thì không sao nhưng khi rút phích cắm cục adapter mà cắm vào thì rất dễ bị nhảy số lung tung. Tín hiệu mình lấy ra nối tiếp với tụ 104 rồi qua mạch kích SCR. Không biết có cách nào khắc phục không? Mong các bạn chỉ giúp mình phương pháp khắc phục hay lắp theo kiểu nào thì tốt hơn vì mình đang dùng thường xuyên đến nó. Mong được sự hồi âm của các bạn
Thông báo
Collapse
No announcement yet.
Làm bộ Timer chính xác bằng đồng hồ đeo tay !!!
Collapse
X
-
-
PCTHANHXUAN ,tui có ý kiến thế nầy :
từ ý tưởng "Timer chính xác bằng đồng hồ đeo tay " của bạn
-->mạch tự động ON ở thời điểm T1
. . . . . . . .OFF ở thời điểm T2
lặp lại hằng ngày (ví dụ : tưới cây )
cùng làm nhé !
cần 2 đồng hồ cũ , ai có cho mình mượn ,hư không đền !
Comment
-
Đồng hồ đeo tay chỉ kêu có 20s là tắt rồi nên mình chỉ lấy tín hiệu của nó kích SCR thôi. Theo mình thì bỏ loa đi rồi nối tín hiệu ra trực tiếp vào opto luôn thì gọn hơn không cần phải qua transistor như hình trên. Mạch này mình làm được nhiều trò lắm. Mong các bạn có ý tưởng nào hay dựa trên mạch này chỉ chỉ giúp. Thank"Chớ gì bàn tay ta không phải chỉ mở ra để lãnh nhận rồi lại nắm chặt khi phải cho"
Comment
-
Mình kiếm được cái loại đồng hồ mà có chức năng đếm ngược VD:10-9-8-7-6... nút bấm có biểu tượng đồng hồ cát. Loại đồng hồ này mình được chị dâu cho nó là hàng khuyến mãi của hãng Brother nhìn nó giống DTDĐ. Chức năng này có thể đếm ngược tới 99:99:99 nên rất tuyệt cái này mà dùng hẹn giờ thì được mấy ngày. Nhưng chưa có ý tưởng nào cho việc hẹn giờ dài thế."Chớ gì bàn tay ta không phải chỉ mở ra để lãnh nhận rồi lại nắm chặt khi phải cho"
Comment
Bài viết mới nhất
Collapse
-
Trả lời cho Mạch mở đèn led dâybởi dataonline
-
Channel: Điện tử dành cho người mới bắt đầu
Hôm qua, 23:18 -
-
Trả lời cho Mạch mở đèn led dâybởi dataonline
-
Channel: Điện tử dành cho người mới bắt đầu
Hôm qua, 23:05 -
-
bởi dataonlineMình có mạch này nhưng khi hoàn thiện thì tụ k5 bị nổ và không sáng đèn led. Mọi người phân tích giúp mình cho phù hợp với ạ. Nguồn vào 24vac 6a. Đầu ra led dây 24vdc 100w. Mình cảm ơn
-
Channel: Điện tử dành cho người mới bắt đầu
Hôm qua, 23:05 -
-
Trả lời cho Giúp mình vẽ sơ đồ và phân tích nguyên lý làm việc của khảo sát các mạch nguồn ổn áp vớibởi davidcopyNgõ ra của IC 7806 là 6VDC, 7905 là -5VDC. Dòng điện ngõ ra của IC tối đa khoảng 1.5A, thông số này nên tra cứu datasheet từng loại sẽ chính xác hơn. Nếu gắn tải nhỏ làm dòng ngõ ra lớn hơn dòng tối đa(1.5A) thì điện áp ngõ ra sẽ giảm....
-
Channel: Hỗ trợ học tập
02-04-2026, 21:10 -
-
Trả lời cho Giúp mình vẽ sơ đồ và phân tích nguyên lý làm việc của khảo sát các mạch nguồn ổn áp vớibởi Tuyenvc345Cách tính U và I của từng nút sao anh
-
Channel: Hỗ trợ học tập
02-04-2026, 15:02 -
-
bởi chinhnguyen9
Nhìn ảnh sản phẩm đã thấy ấn tượng ngay bởi thiết kế tinh gọn, hiện đại, phần tản nhiệt rất đẹp, thông minh và bắt mắt. Mạch sạc MPPT tự chế của tôi đang hỏng, sửa mãi chưa xong vì lý do tổ trác! Vì vậy, tôi quyết định mua module này về dùng thử để xem chất lượng thực tế thế nào.
...-
Channel: Đánh giá sản phẩm DTVN
02-04-2026, 08:44 -
-
bởi ittcHic. Cảm ơn bác nha, chốt là em sẽ dùng camera IP POE và đầu ghi của hãng Hikvision, em có vào website quốc tế và vài website bán hàng uy tín ở VN thì hình như dòng camera gia đình nói chung em thấy họ để 4 chủng loại chính, em thì không dùng dòng Wifi nên gạt sang 1 bên, còn mấy dòng như:
- AcuSen
-
Channel: Tâm tình dân kỹ thuật
01-04-2026, 15:54 -
bởi nguyendinhvanCách ní nuận có vấn đề, không xát xao với quần chúng.
Nguồn điện lưới, lấy từ nhà máy phát điện có năng lượng hàng Mega, Gigawat, lớn hơn nhiều nhiều lần năng lượng của ắc quy. Nên bộ sạc ắc quy cần có một kiểu.
Nguồn...-
Channel: Đánh giá sản phẩm DTVN
31-03-2026, 22:19 -
-
Trả lời cho Giúp mình vẽ sơ đồ và phân tích nguyên lý làm việc của khảo sát các mạch nguồn ổn áp vớibởi davidcopyMạch 3 dùng để tạo ra nguồn đôi -/+( 5V, 6V, 9V, 12V, ...) nên ngõ ra biến áp cách ly thường là nguồn đối xứng.
Như trong mạch 3, ngõ ra biến áp là 9VAC đôi và 12VAC đôi. Khi đo 2 đầu 9V hoặc 12V thì điện áp sẽ là 18VAC hoặc 24VAC....-
Channel: Hỗ trợ học tập
31-03-2026, 19:20 -
-
Trả lời cho Giúp mình vẽ sơ đồ và phân tích nguyên lý làm việc của khảo sát các mạch nguồn ổn áp vớibởi Tuyenvc345Dạ mình muốn tìm hiểu nguyên lý của mạch 3 ạ đặc biệt là 2 con IC 7806 ở trên và 7905 ở dưới nhiệm vụ của nó làm ạ
-
Channel: Hỗ trợ học tập
30-03-2026, 15:34 -

Comment