Chào các bạn. Mình xin được mở chủ đề này, vì xu hướng hiện nay, các thiết bị điện đang được yêu cầu phải pass EMC. Nhất là các công ty Nhật, họ yêu cầu đèn chiếu sáng phải pass chuẩn EMC và Pf phải >=0.95. Ngay như đèn cho dự án Metro của nước ta cũng đòi hỏi chuẩn EMC.
Vậy EMC là gì? Hiểu nôm na, viết tắt từ chữ Electromagnetic Compatibility, là khả năng tương thích điện từ.
Một thiết bị điện sử dụng nguồn xung đóng cắt ở tần số cao (hàng chục kHz trở lên) thì tần số cao này và các hài bậc cao hơn sẽ đi vào lưới điện 50/60Hz và "nhiễm" vào các thiết bị khác nếu chúng chung lưới và không được thiết kế chống nhiễu điện từ EMC tốt. Kết quả là chúng hoạt động không ổn định như thiết kế ban đầu, ví dụ máy đo thì bị nhiễu nên kết quả không ổn định và chính xác, dòng điện qua thiết bị tăng lên vô ích gây nóng đường dây và giảm cosphi.
Mời bạn tham khảo thí nghiệm về EMC để có cái nhìn trực quan hơn (xin các bạn bỏ qua cho việc có chút ít gì đó dính líu tới quảng cáo, cũng vì "ăn cây nào rào cây ấy" thôi mà!: https://youtu.be/9_ehAD1HAVQ
PS:
- Video này mình không để công khai, các bạn thông cảm vì sếp không cho truyền ra ngoài, tuy nhiên, mình nghĩ, nhiều bạn rất giỏi lí thuyết, nhưng nếu không có hình ảnh thí nghiệm thực tế thì cũng khó tường tận được. Mình có điều kiện tiếp xúc máy móc nên cần chia sẻ, vì nó cũng không hề rẻ để các bạn chuyên làm điện tử có thể mua dùng.
- https://youtu.be/IJjdHdHhQ5o: Các bạn xem video thí nghiệm này, nói rõ về nhiễu điện từ qua mạng điện (EMC còn bao gồm cả nhiễu sóng điện từ trong không gian nữa, việc này chỉ cần thiết kế thêm "hộp chống nhiễu", nguồn xung bỏ trong một hộp kim loại là được))
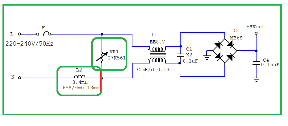
-Nhân đây xin hỏi, mạch sau thì con tụ C1 có thực sự cần thiết không, có thể bỏ đi mà vẫn đảm bảo yêu cầu EMC hoặc thậm chí còn tốt hơn không? Cảm ơn các bạn theo dõi và cho ý kiến đóng góp.
Vậy EMC là gì? Hiểu nôm na, viết tắt từ chữ Electromagnetic Compatibility, là khả năng tương thích điện từ.
Một thiết bị điện sử dụng nguồn xung đóng cắt ở tần số cao (hàng chục kHz trở lên) thì tần số cao này và các hài bậc cao hơn sẽ đi vào lưới điện 50/60Hz và "nhiễm" vào các thiết bị khác nếu chúng chung lưới và không được thiết kế chống nhiễu điện từ EMC tốt. Kết quả là chúng hoạt động không ổn định như thiết kế ban đầu, ví dụ máy đo thì bị nhiễu nên kết quả không ổn định và chính xác, dòng điện qua thiết bị tăng lên vô ích gây nóng đường dây và giảm cosphi.
Mời bạn tham khảo thí nghiệm về EMC để có cái nhìn trực quan hơn (xin các bạn bỏ qua cho việc có chút ít gì đó dính líu tới quảng cáo, cũng vì "ăn cây nào rào cây ấy" thôi mà!: https://youtu.be/9_ehAD1HAVQ
PS:
- Video này mình không để công khai, các bạn thông cảm vì sếp không cho truyền ra ngoài, tuy nhiên, mình nghĩ, nhiều bạn rất giỏi lí thuyết, nhưng nếu không có hình ảnh thí nghiệm thực tế thì cũng khó tường tận được. Mình có điều kiện tiếp xúc máy móc nên cần chia sẻ, vì nó cũng không hề rẻ để các bạn chuyên làm điện tử có thể mua dùng.
- https://youtu.be/IJjdHdHhQ5o: Các bạn xem video thí nghiệm này, nói rõ về nhiễu điện từ qua mạng điện (EMC còn bao gồm cả nhiễu sóng điện từ trong không gian nữa, việc này chỉ cần thiết kế thêm "hộp chống nhiễu", nguồn xung bỏ trong một hộp kim loại là được))
-Nhân đây xin hỏi, mạch sau thì con tụ C1 có thực sự cần thiết không, có thể bỏ đi mà vẫn đảm bảo yêu cầu EMC hoặc thậm chí còn tốt hơn không? Cảm ơn các bạn theo dõi và cho ý kiến đóng góp.

Comment